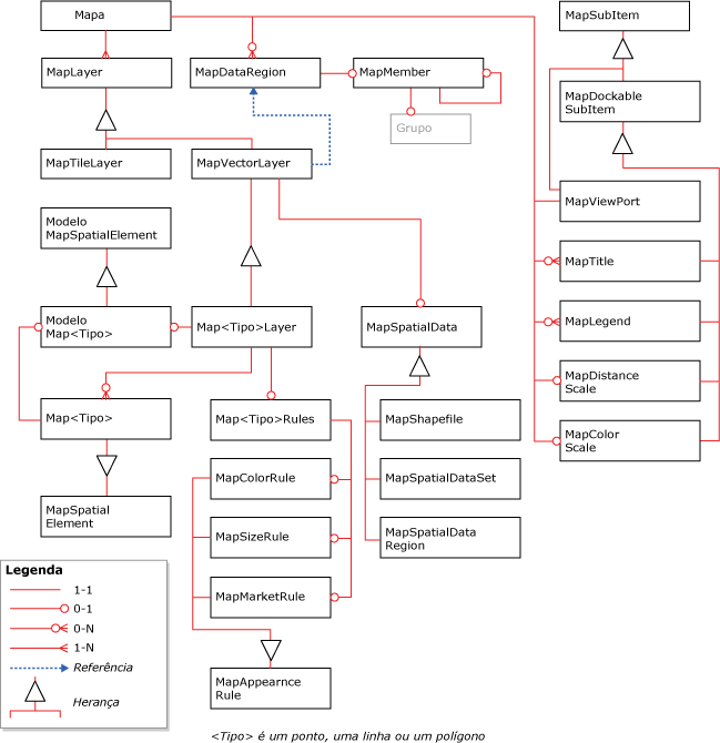
Diagrama da visão geral do mapa para definição de relatório
O diagrama a seguir mostra as relações de alguns dos elementos de item de relatório do mapa na linguagem RDL.
.gif)
Este browser já não é suportado.
Atualize para o Microsoft Edge para tirar partido das mais recentes funcionalidades, atualizações de segurança e de suporte técnico.
Nota
O acesso a esta página requer autorização. Pode tentar iniciar sessão ou alterar os diretórios.
O acesso a esta página requer autorização. Pode tentar alterar os diretórios.
O diagrama a seguir mostra as relações de alguns dos elementos de item de relatório do mapa na linguagem RDL.
.gif)