Partilhar via


Arquitetura de segurança para autenticação no Test Engine (versão de pré-visualização)

Nota

As funcionalidades de pré-visualização não se destinam a utilização em produção e podem ter funcionalidades restritas. Estas caraterísticas estão disponíveis antes do lançamento oficial, para que os clientes possam ter acesso antecipado e enviar comentários.

Este documento técnico descreve a arquitetura de segurança dos mecanismos de autenticação no Power Apps Test Engine. Para obter orientação focada no utilizador sobre como selecionar e configurar métodos de autenticação, consulte Guia de autenticação.

Visão geral dos métodos de autenticação

O Test Engine suporta dois métodos de autenticação principais:

  • Autenticação do estado de armazenamento - Com base em cookies persistentes do navegador e estado de armazenamento
  • Autenticação Baseada em Certificado - Baseada em certificados X.509 e integração com o Dataverse

Ambos os métodos são projetados para oferecer suporte a requisitos de segurança modernos, incluindo autenticação multifator (MFA) e políticas de acesso condicional.

Arquitetura de autenticação do estado de armazenamento

O método de autenticação do estado de armazenamento usa o gerenciamento de contexto do navegador do Playwright para armazenar e reutilizar tokens de autenticação com segurança.

Visão geral do fluxo de autenticação no mecanismo de teste

Implementação da Proteção de Dados do Windows

A implementação do estado de armazenamento local usa a API de Proteção de Dados do Windows (DPAPI) para armazenamento seguro:

Visão geral da autenticação usando a API de Proteção de Dados do Windows (DPAPI) local

Considerações de segurança

A arquitetura de segurança do estado de armazenamento fornece:

  • Proteção de tokens de autenticação em repouso usando criptografia DPAPI
  • Suporte para MFA do Microsoft Entra e políticas de acesso condicional
  • Isolamento em sandbox através dos contextos de navegador do Playwright
  • Conformidade com as políticas de duração da sessão do Microsoft Entra

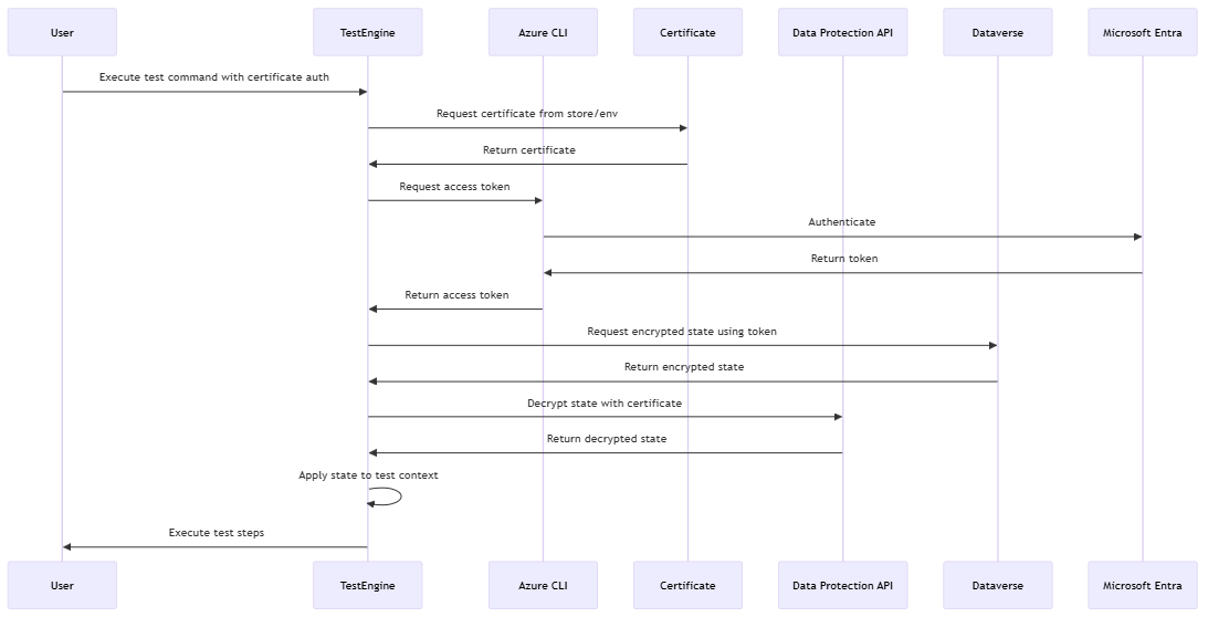
Arquitetura de autenticação baseada em certificado

A autenticação baseada em certificados integra-se com o Dataverse e usa certificados X.509 para maior segurança e criptografia das informações em repouso.

Visão geral da autenticação usando Dataverse

Implementação de armazenamento Dataverse

A Dataverse implementação usa um repositório XML personalizado para armazenamento seguro de chaves de proteção:

Visão geral do Dataverse armazenamento de valores

Tecnologia de encriptação

As seções a seguir descrevem os algoritmos de criptografia e as abordagens de gerenciamento de chaves usadas pelo Test Engine para proteger os dados de autenticação em repouso e em trânsito.

AES-256-CBC + HMACSHA256

Por padrão, os valores de dados são criptografados com uma combinação de AES-256-CBC e HMACSHA256:

Visão geral da criptografia do Dataverse usando a API de Proteção de Dados do ASP.Net

Esta abordagem prevê:

  1. Confidencialidade através da encriptação AES-256
  2. Integridade através da verificação HMAC
  3. Autenticação da fonte de dados

Integração com a API de proteção de dados

O mecanismo de teste integra-se ao API de Proteção de Dados do ASP.NET Core para gerenciamento e criptografia de chaves.

Visão geral do uso da API de proteção de dados do Dataverse

Implementação de repositório XML personalizado

Test Engine implementa um repositório IXmlRepository personalizado para integração com Dataverse.

Visão geral do fornecedor xml personalizado da API de Proteção de Dados

Acesso condicional e compatibilidade com MFA

A arquitetura de autenticação do Test Engine foi projetada para funcionar perfeitamente com as políticas de acesso condicional do Microsoft Entra:

Visão geral da política de acesso condicional e da autenticação multifator

Considerações avançadas de segurança

As seções a seguir destacam outros recursos de segurança e integrações que aprimoram a proteção de dados de autenticação e suportam operações seguras em ambientes corporativos.

Dataverse Integração de modelos de segurança

O Test Engine usa o modelo de segurança robusto do Dataverse.

  • Segurança em nível de registro - Controla o acesso aos dados de autenticação armazenados
  • Modelo de compartilhamento - Permite o compartilhamento seguro de contextos de autenticação de teste
  • Auditoria - Rastreia o acesso a dados confidenciais de autenticação
  • Segurança em nível de coluna - Fornece proteção granular de campos confidenciais

Gerenciamento de token da CLI do Azure

Para a autenticação do Dataverse, o Test Engine obtém tokens de acesso com segurança:

Visão geral da autenticação baseada na CLI (Linha de Comando do Azure)

Práticas recomendadas de segurança

Ao implementar a autenticação do Test Engine, considere estas práticas recomendadas de segurança:

  • Acesso com privilégios mínimos - Conceda permissões mínimas necessárias para testar contas
  • Rotação regular de certificados - Atualizar certificados periodicamente
  • Variáveis seguras de CI/CD - Proteja variáveis de pipeline que contêm dados confidenciais
  • Acesso de auditoria - Monitore o acesso aos recursos de autenticação
  • Isolamento de ambiente - Use ambientes separados para testes

Futuras melhorias de segurança

Os potenciais aprimoramentos futuros da arquitetura de segurança de autenticação incluem:

  • Integração com o Azure Key Vault para gerenciamento de segredos aprimorado
  • Suporte para identidades gerenciadas em ambientes do Azure
  • Recursos aprimorados de registro em log e monitoramento de segurança
  • Mais provedores de proteção para cenários entre plataformas

Proteção de dados no ASP.NET núcleo
API de Proteção de Dados do Windows
autenticação do Microsoft Entra
Dataverse modelo de segurança
Autenticação baseada em certificado X.509