Partilhar via


Detete, explore e valide dependências funcionais nos seus dados utilizando ligação semântica

Dependências funcionais são relações entre colunas numa tabela, onde os valores numa coluna determinam os valores noutra coluna. Compreender estas dependências pode ajudá-lo a descobrir padrões e relações nos seus dados. Esta compreensão pode ajudar em tarefas de engenharia de funcionalidades, limpeza de dados e construção de modelos. As dependências funcionais atuam como um invariante eficaz que ajuda a encontrar e corrigir problemas de qualidade dos dados que de outra forma poderiam ser difíceis de detetar.

Neste artigo, você usa o link semântico para:

  • Localizar dependências entre colunas de um FabricDataFrame
  • Visualizar dependências
  • Identificar problemas de qualidade dos dados
  • Visualizar problemas de qualidade dos dados
  • Impor restrições funcionais entre colunas em um conjunto de dados

Pré-requisitos

  • Faça uma subscrição Microsoft Fabric. Ou, inscreva-se para um teste gratuito Microsoft Fabric.

  • Iniciar sessão em Microsoft Fabric.

  • Altera para o Fabric usando o alternador de experiência no canto inferior esquerdo da sua página inicial.

    Captura de ecrã que mostra a seleção de Fabric no menu do comutador de experiências.

  • Vai à experiência de Ciência de Dados encontrada no Microsoft Fabric.
  • Crie um novo bloco de notas para copiar e colar código nas células.
  • Para o Spark 3.4 e superior, o link semântico está disponível no tempo de execução padrão ao usar o Fabric e não há necessidade de instalá-lo. Se você estiver usando o Spark 3.3 ou inferior, ou se quiser atualizar para a versão mais recente do Link Semântico, poderá executar o comando: python %pip install -U semantic-link
  • Adicione um Lakehouse ao seu bloco de anotações.

A ligação semântica está disponível no runtime padrão do Fabric. Para atualizar para a versão mais recente do link semântico, execute este comando:

%pip install -U semantic-link

Encontrar dependências funcionais em dados

A função SemPy find_dependencies deteta dependências funcionais entre as colunas de um FabricDataFrame. A função utiliza um limiar de entropia condicional para descobrir dependências funcionais aproximadas, onde baixa entropia condicional indica forte dependência entre colunas. Para tornar a find_dependencies função mais seletiva, defina um limiar mais baixo para a entropia condicional. O limiar mais baixo significa que apenas dependências mais fortes são detetadas.

Este Python excerto de código demonstra como usar find_dependencies:

from sempy.fabric import FabricDataFrame
from sempy.dependencies import plot_dependency_metadata
import pandas as pd


df = FabricDataFrame(pd.read_csv("your_data.csv"))

deps = df.find_dependencies()

A find_dependencies função retorna um FabricDataFrame com dependências detetadas entre colunas. Uma lista representa colunas que têm um mapeamento 1:1. A função também remove bordas transitivas, para tentar podar as dependências potenciais.

Quando especificas a dropna=True opção, a função elimina linhas que tenham valor NaN em qualquer uma das colunas da avaliação. Esta eliminação pode resultar em dependências não transitivas, como mostrado no seguinte exemplo:

Um B C
1 1 1
1 1 1
1 NaN 9
2 NaN 2
2 2 2

Em alguns casos, a cadeia de dependências pode formar ciclos quando se especifica a dropna=True opção, como mostrado no exemplo seguinte:

Um B C
1 1 NaN
2 1 NaN
NaN 1 1
NaN 2 1
1 NaN 1
1 NaN 2

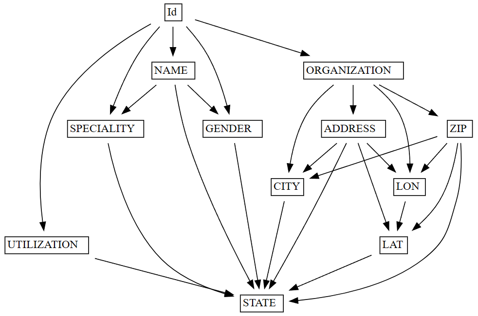
Visualizar dependências em dados

Depois de encontrar dependências funcionais num conjunto de dados usando find_dependencies, pode visualizar as dependências usando a plot_dependency_metadata função. Essa função recebe o FabricDataFrame resultante de find_dependencies e cria uma representação visual das dependências entre colunas e grupos de colunas.

Este Python excerto de código mostra como usar plot_dependencies:

from sempy.fabric import FabricDataFrame
from sempy.dependencies import plot_dependency_metadata
from sempy.samples import download_synthea
import pandas as pd

download_synthea(which='small')

df = FabricDataFrame(pd.read_csv("synthea/csv/providers.csv"))

deps = df.find_dependencies()
plot_dependency_metadata(deps)

A plot_dependency_metadata função gera uma visualização que mostra os agrupamentos 1:1 de colunas. As colunas que pertencem a um único grupo são colocadas em uma única célula. Se a função não encontrar candidatos adequados, devolve um FabricDataFrame vazio. Captura de tela mostrando a saída da função plot_dependencies.

Captura de tela mostrando a saída da função plot_dependencies.

Identificar problemas de qualidade dos dados

Os problemas de qualidade dos dados podem assumir várias formas – por exemplo, valores em falta, inconsistências ou imprecisões. Para garantir a fiabilidade e validade de qualquer análise ou modelo baseado nos dados, é importante identificar e abordar estes problemas. Uma forma de detetar problemas de qualidade dos dados é examinar violações de dependências funcionais entre colunas num conjunto de dados.

A list_dependency_violations função pode ajudá-lo a encontrar violações de dependências funcionais entre colunas de conjuntos de dados. Quando fornece uma coluna determinante e uma coluna dependente, a função mostra valores que violam a dependência funcional, juntamente com a contagem das respetivas ocorrências. Esta informação pode ajudá-lo a inspecionar dependências aproximadas e identificar problemas de qualidade dos dados.

O seguinte excerto de código mostra como usar a list_dependency_violations função:

from sempy.fabric import FabricDataFrame
from sempy.samples import download_synthea
import pandas as pd

download_synthea(which='small')

df = FabricDataFrame(pd.read_csv("synthea/csv/providers.csv"))

violations = df.list_dependency_violations(determinant_col="ZIP", dependent_col="CITY")

Neste exemplo, a função assume uma dependência funcional entre as colunas ZIP (determinante) e CITY (dependente). Se o conjunto de dados tiver problemas de qualidade dos dados – por exemplo, o mesmo código postal atribuído a várias cidades – a função gera os dados com os problemas:

CEP CIDADE contagem
12345 São Paulo 2
12345 Seattle 1

Esta saída indica que duas cidades diferentes (Boston e Seattle) têm o mesmo valor de CEP (12345). Este resultado sugere um problema de qualidade dos dados dentro do conjunto de dados.

A list_dependency_violations função fornece mais opções que podem lidar com valores ausentes, mostrar valores mapeados para valores violadores, limitar o número de violações retornadas e classificar os resultados por contagem ou coluna determinante.

O list_dependency_violations resultado pode ajudar a identificar problemas de qualidade dos dados do conjunto de dados. No entanto, deve analisar cuidadosamente os resultados e considerar o contexto dos seus dados, para determinar o curso de ação mais adequado para resolver os problemas identificados. Essa abordagem pode envolver mais limpeza, validação ou exploração de dados para garantir a confiabilidade e a validade de sua análise ou modelo.

Visualizar problemas de qualidade dos dados

Problemas de qualidade dos dados podem prejudicar a fiabilidade e validade de qualquer análise ou modelo construído com base nesses dados. Identificar e abordar estes problemas é importante para garantir a precisão dos seus resultados. Para detetar problemas de qualidade dos dados, examinar violações de dependências funcionais entre colunas num conjunto de dados. A visualização dessas violações pode mostrar os problemas com mais clareza e ajudá-lo a resolvê-los de forma mais eficaz.

A plot_dependency_violations função pode ajudar a visualizar violações de dependências funcionais entre colunas em um conjunto de dados. Dada uma coluna determinante e uma coluna dependente, esta função mostra os valores violadores num formato gráfico, para facilitar a compreensão da natureza e extensão dos problemas de qualidade dos dados.

Este trecho de código mostra como usar a plot_dependency_violations função:

from sempy.fabric import FabricDataFrame
from sempy.samples import download_synthea
import pandas as pd

download_synthea(which='small')

df = FabricDataFrame(pd.read_csv("synthea/csv/providers.csv"))

df.plot_dependency_violations(determinant_col="ZIP", dependent_col="CITY")

Neste exemplo, a função assume uma dependência funcional existente entre as colunas ZIP (determinante) e CITY (dependente). Se o conjunto de dados apresentar problemas de qualidade dos dados – por exemplo, o mesmo código postal atribuído a várias cidades – a função gera um gráfico com os valores que violam.

A plot_dependency_violations função fornece mais opções que podem lidar com valores ausentes, mostrar valores mapeados para valores violadores, limitar o número de violações retornadas e classificar os resultados por contagem ou coluna determinante.

A plot_dependency_violations função gera uma visualização que pode ajudar a identificar problemas de qualidade dos dados do conjunto de dados. No entanto, deve analisar cuidadosamente os resultados e considerar o contexto dos seus dados, para determinar o curso de ação mais adequado para resolver os problemas identificados. Essa abordagem pode envolver mais limpeza, validação ou exploração de dados para garantir a confiabilidade e a validade de sua análise ou modelo.

Captura de ecrã mostrando a saída da função plot_dependency_violations.

Impor restrições funcionais

A qualidade dos dados é crucial para garantir a fiabilidade e validade de qualquer análise ou modelo baseado num conjunto de dados. A imposição de restrições funcionais entre colunas em um conjunto de dados pode ajudar a melhorar a qualidade dos dados. As restrições funcionais garantem que as relações entre colunas tenham precisão e consistência, o que pode conduzir a análises ou resultados de modelos mais precisos.

A drop_dependency_violations função impõe restrições funcionais entre colunas num conjunto de dados. Remove linhas que violam uma determinada restrição. Dada uma coluna determinante e uma coluna dependente, esta função remove linhas com valores que não estão em conformidade com a restrição funcional entre as duas colunas.

Este trecho de código mostra como usar a drop_dependency_violations função:

from sempy.fabric import FabricDataFrame
from sempy.samples import download_synthea
import pandas as pd

download_synthea(which='small')

df = FabricDataFrame(pd.read_csv("synthea/csv/providers.csv"))

cleaned_df = df.drop_dependency_violations(determinant_col="ZIP", dependent_col="CITY")

Neste exemplo, a função impõe uma restrição funcional entre as colunas ZIP (determinante) e CITY (dependente). Para cada valor do determinante, a função escolhe o valor mais comum da coluna dependente e elimina todas as linhas com outros valores. Por exemplo, dado este conjunto de dados, a linha com CITY=Seattle é eliminada, e a dependência funcional ZIP -> CITY mantém-se na saída:

CEP CIDADE
12345 Seattle
12345 São Paulo
12345 São Paulo
98765 Baltimore
00000 São Francisco

A função drop_dependency_violations fornece a opção verbose de controlar a verbosidade de saída. Ao definir verbose=1, pode visualizar o número de linhas descartadas. Um valor verbose=2 mostra todo o conteúdo das linhas eliminadas.

A drop_dependency_violations função pode impor restrições funcionais entre colunas em seu conjunto de dados, o que pode ajudar a melhorar a qualidade dos dados e levar a resultados mais precisos em sua análise ou modelo. No entanto, considere cuidadosamente o contexto dos seus dados e as restrições funcionais que escolhe impor, para garantir que não remove acidentalmente informações valiosas do seu conjunto de dados.