Nota
O acesso a esta página requer autorização. Pode tentar iniciar sessão ou alterar os diretórios.
O acesso a esta página requer autorização. Pode tentar alterar os diretórios.
Este artigo fornece uma visão geral da Ferramenta de Diagnóstico Java (diag4j) no Serviço Kubernetes do Azure (AKS). A ferramenta diag4j é uma solução leve e não intrusiva de monitoramento e diagnóstico para aplicativos Java executados no Serviço Kubernetes do Azure.
Principais benefícios
A ferramenta diag4j fornece os seguintes benefícios principais:
- Leve e não invasiva: ao aproveitar o Spring Boot Admin (SBA) e o Java Attach Agent, a ferramenta é eficiente em termos de recursos e não requer modificações profundas nos aplicativos.
- Integração automática com o Kubernetes: a ferramenta deteta automaticamente pods com pontos de extremidade atuadores expostos, listando-os no painel do SBA.
- Métricas e diagnósticos em tempo real: a ferramenta exibe métricas de aplicativos em tempo real, status de coleta de lixo (GC) e variáveis de ambiente. Você também pode ajustar os níveis de log dinamicamente para obter informações mais detalhadas sobre problemas específicos.
- Diagnóstico avançado: a ferramenta oferece recursos de diagnóstico aprimorados, como análise da pilha, visualização de variáveis locais, geração de despejos de heap e thread, e injeção dinâmica de logs para solução de problemas.
- Compatibilidade IDE: a ferramenta integra-se com IDEs para permitir a depuração sem a necessidade de reconstruir ou reimplantar o aplicativo, permitindo a solução de problemas simplificada.
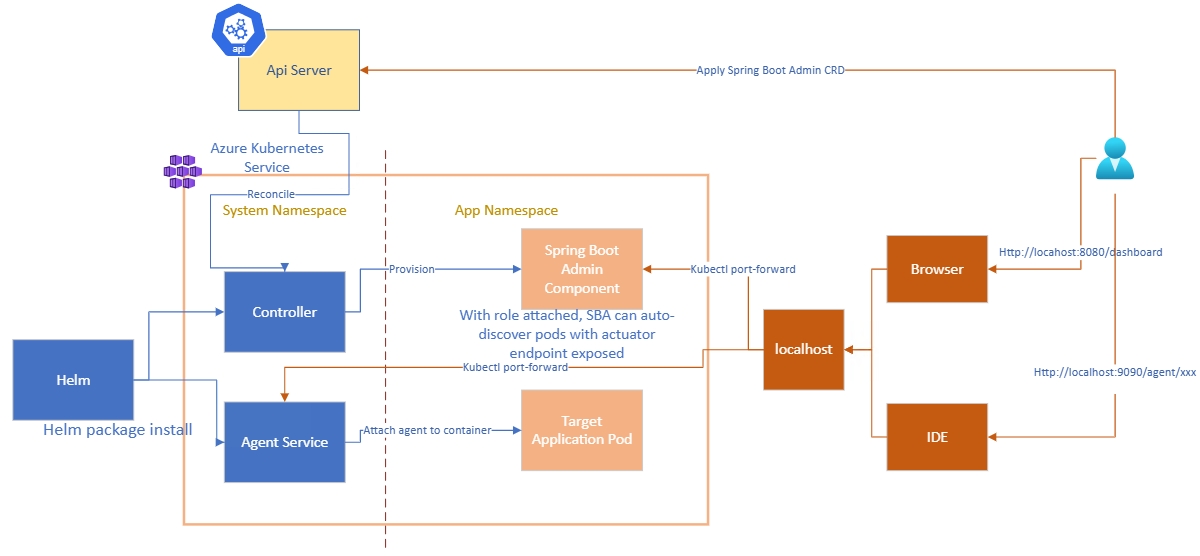
Arquitetura
A ferramenta diag4j é composta pelos seguintes componentes:
- O servidor Spring Boot Admin, que tem um papel de somente leitura em seu namespace para descobrir e monitorar automaticamente pods que expõem endpoints de atuadores.
- O Java Attach Agent, que é um agente Java leve que se conecta à execução de processos Java, permitindo recursos de diagnóstico sem reiniciar o aplicativo.
Para manter a segurança durante a etapa atual, esses componentes não são expostos publicamente. Você pode acessar a ferramenta através do comando kubectl port-forward.