Nota
O acesso a esta página requer autorização. Pode tentar iniciar sessão ou alterar os diretórios.
O acesso a esta página requer autorização. Pode tentar alterar os diretórios.
Aplica-se a:
Databricks SQL
Databricks Runtime
O Azure Databricks usa várias regras para resolver conflitos entre tipos de dados:
- A promoção expande de forma segura um tipo para um tipo mais amplo.
- O downcasting implícito restringe um tipo. O oposto da promoção.
- Crosscasting implícito transforma um tipo numa família de tipos diferente.
Você também pode converter explicitamente entre vários tipos.
- a função cast realiza a conversão entre a maioria dos tipos e devolve erros se não conseguir.
- função try_cast funciona como função cast mas devolve NULL quando passados valores inválidos.
- Outras funções incorporadas são transmitidas entre tipos usando diretivas de formato fornecidas.
Promoção de tipo
A promoção de tipo é o processo de fundir um tipo em outro tipo da mesma família de tipos, que contém todos os valores possíveis do tipo original.
Portanto, a promoção de tipo é uma operação segura. Por exemplo TINYINT , tem um intervalo de -128 até 127. Todos os seus valores possíveis podem ser promovidos de forma segura para INTEGER.
Lista de precedência de tipos
A lista de precedência de tipo define se os valores de um determinado tipo de dados podem ser implicitamente promovidos para outro tipo de dados.
| Tipo de dados | Lista de precedências (da mais estreita para a mais larga) |
|---|---|
| TINYINT | TINYINT -> SMALLINT -> INT -> BIGINT -> DECIMAL -> FLOAT (1) -> DUPLO |
| SMALLINT | SMALLINT -> INT -> BIGINT -> DECIMAL -> FLOAT (1) -> DUPLO |
| INT | INT -> BIGINT -> DECIMAL -> FLOAT (1) -> DUPLO |
| BIGINT | BIGINT -> DECIMAL -> FLOAT (1) -> DUPLO |
| DECIMAL | DECIMAL -> FLOAT (1) -> DUPLO |
| FLOAT | FLOAT (1) -> DUPLO |
| DOUBLE | DOUBLE |
| DATE | DATA -> CARIMBO DE DATA/HORA |
| TIMESTAMP | TIMESTAMP |
| ARRAY | ARRAY (2) |
| BINARY | BINARY |
| BOOLEAN | BOOLEAN |
| INTERVAL | INTERVAL |
| GEOGRAFIA | GEOGRAFIA (QUALQUER) |
| GEOMETRIA | GEOMETRIA (QUALQUER) |
| MAP | MAPA (2) |
| STRING | STRING |
| STRUCT | ESTRUTURA (2) |
| VARIANT | VARIANT |
| OBJECT | OBJETO (3) |
(1) Para resolução do tipo menos comumFLOAT é omitida para evitar perda de precisão.
(2) Para um tipo complexo, a regra de precedência aplica-se recursivamente aos seus elementos componentes.
(3)OBJECT existe apenas dentro de um VARIANT.
Strings e NULL
Aplicam-se regras especiais para STRING e não tipificadas NULL:
-
NULLpode ser promovido a qualquer outro tipo. -
STRINGpode ser promovido aBIGINT,BINARY,BOOLEAN,DATE,DOUBLEINTERVAL, eTIMESTAMP. Se o valor real da cadeia de caracteres não puder ser convertido para o tipo menos comum, o Azure Databricks gerará um erro de tempo de execução. Ao promover paraINTERVALo valor da cadeia de caracteres deve corresponder às unidades de intervalo.
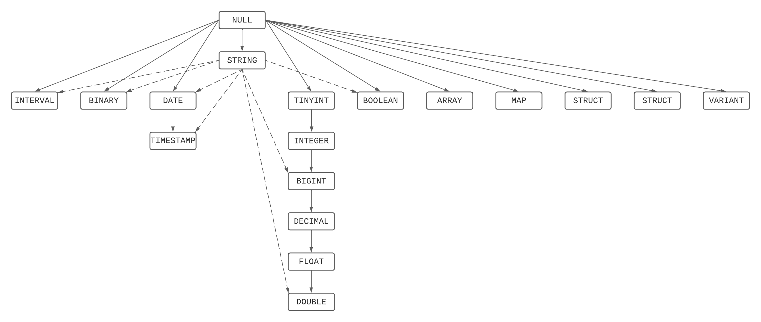
Gráfico de precedência de tipo
Esta é uma representação gráfica da hierarquia de precedência, combinando a lista de precedência de tipo e regras de cadeias de caracteres e NULLs.
Resolução de tipo menos comum
O tipo menos comum de um conjunto de tipos é o tipo mais estreito alcançável a partir do gráfico de precedência de tipo por todos os elementos do conjunto de tipos.
A resolução de tipo menos comum é usada para:
- Decida se uma função que espera um parâmetro de um determinado tipo pode ser invocada usando um argumento de um tipo mais restrito.
- Derive o tipo de argumento para uma função que espera um tipo de argumento partilhado para múltiplos parâmetros, como coalesce, in, least ou greatest.
- Derive os tipos de operando para os operadores, como operações aritméticas e comparações.
- Derive o tipo de resultado para expressões como a expressão case.
- Derive os tipos de elemento, chave ou valor para construtores de matrizes e mapas .
- Derive o tipo de resultado dos operadores de conjunto UNION, INTERSECT ou EXCEPT em e.
Aplicam-se regras especiais se o tipo menos comum for resolvido para FLOAT. Se qualquer um dos tipos contribuintes for um tipo numérico exato (TINYINT, SMALLINT, INTEGER, BIGINT ou DECIMAL), o tipo menos comum é empurrado para DOUBLE para evitar a perda potencial de dígitos.
Quando o tipo menos comum é um STRING o agrupamento é calculado seguindo as regras de precedência de agrupamento .
Downcasting implícito e crosscasting
O Azure Databricks emprega essas formas de transmissão implícita somente na invocação de função e operador e somente quando puder determinar inequivocamente a intenção.
Downcasting implícito
O downcasting implícito converte automaticamente um tipo mais amplo para um tipo mais estreito sem exigir que você especifique o elenco explicitamente. O downcasting é conveniente, mas acarreta o risco de erros de tempo de execução inesperados se o valor real não for representável no tipo estreito.
O downcasting aplica a lista de precedência de tipo na ordem inversa. Os tipos de dados
GEOGRAPHYeGEOMETRYnunca são convertidos.
Conversão implícita cruzada
A conversão cruzada implícita converte um valor de uma família de tipos para outra sem que seja necessário especificar a conversão explicitamente.
O Azure Databricks dá suporte à transmissão cruzada implícita de:
- Qualquer tipo simples, exceto
BINARY,GEOGRAPHY, eGEOMETRY, aSTRING. - A
STRINGpara qualquer tipo simples, excetoGEOGRAPHYeGEOMETRY.
- Qualquer tipo simples, exceto
Transmissão na invocação de função
Dada uma função ou operador resolvido, as seguintes regras se aplicam, na ordem em que são listadas, para cada parâmetro e par de argumentos:
Se um tipo de parâmetro com suporte fizer parte do gráfico de precedência de tipo do argumento, o Azure Databricks promoverá o argumento para esse tipo de parâmetro.
Na maioria dos casos, a descrição da função indica explicitamente os tipos ou cadeias suportados, como "qualquer tipo numérico".
Por exemplo, sin(expr) opera em
DOUBLEmas aceita qualquer numérico.Se o tipo de parâmetro esperado for a
STRINGe o argumento for um tipo simples, a Azure Databricks converte o argumento para o tipo de parâmetro de string.Por exemplo, substr(str, start, len) espera
strser umSTRING. Em vez disso, pode passar um tipo numérico ou de data/hora.Se o tipo de argumento for a
STRINGe o tipo de parâmetro esperado for simples, o Azure Databricks converte o argumento da cadeia para o tipo de parâmetro suportado mais amplo.Por exemplo, date_add(data, dias) espera um
DATEe umINTEGER.Se invocar
date_add()com doisSTRINGs, o Azure Databricks crosscasta o primeiroSTRINGparaDATEe o segundoSTRINGpara umINTEGER.Se a função esperar um tipo numérico, como um
INTEGERou tipoDATE, mas o argumento for de um tipo mais geral, como umDOUBLEouTIMESTAMP, o Azure Databricks implicitamente converte o argumento para esse tipo de parâmetro.Por exemplo, um date_add(data, dias) espera um
DATEe umINTEGER.Se invocar
date_add()com umTIMESTAMPe umBIGINT, o Azure Databricks converte oTIMESTAMPparaDATE, removendo o componente de tempo, e oBIGINTpara umINTEGER.Caso contrário, o Azure Databricks gerará um erro.
Examples
A coalesce função aceita qualquer conjunto de tipos de argumento, desde que compartilhem um tipo menos comum.
O tipo de resultado é o tipo menos comum dos argumentos.
-- The least common type of TINYINT and BIGINT is BIGINT
> SELECT typeof(coalesce(1Y, 1L, NULL));
BIGINT
-- INTEGER and DATE do not share a precedence chain or support crosscasting in either direction.
> SELECT typeof(coalesce(1, DATE'2020-01-01'));
Error: DATATYPE_MISMATCH.DATA_DIFF_TYPES
-- Both are ARRAYs and the elements have a least common type
> SELECT typeof(coalesce(ARRAY(1Y), ARRAY(1L)))
ARRAY<BIGINT>
-- The least common type of INT and FLOAT is DOUBLE
> SELECT typeof(coalesce(1, 1F))
DOUBLE
> SELECT typeof(coalesce(1L, 1F))
DOUBLE
> SELECT typeof(coalesce(1BD, 1F))
DOUBLE
-- The least common type between an INT and STRING is BIGINT
> SELECT typeof(coalesce(5, '6'));
BIGINT
-- The least common type is a BIGINT, but the value is not BIGINT.
> SELECT coalesce('6.1', 5);
Error: CAST_INVALID_INPUT
-- The least common type between a DECIMAL and a STRING is a DOUBLE
> SELECT typeof(coalesce(1BD, '6'));
DOUBLE
-- Two distinct explicit collations result in an error
> SELECT collation(coalesce('hello' COLLATE UTF8_BINARY,
'world' COLLATE UNICODE));
Error: COLLATION_MISMATCH.EXPLICIT
-- The resulting collation between two distinct implicit collations is indeterminate
> SELECT collation(coalesce(c1, c2))
FROM VALUES('hello' COLLATE UTF8_BINARY,
'world' COLLATE UNICODE) AS T(c1, c2);
NULL
-- The resulting collation between a explicit and an implicit collations is the explicit collation.
> SELECT collation(coalesce(c1 COLLATE UTF8_BINARY, c2))
FROM VALUES('hello',
'world' COLLATE UNICODE) AS T(c1, c2);
UTF8_BINARY
-- The resulting collation between an implicit and the default collation is the implicit collation.
> SELECT collation(coalesce(c1, 'world'))
FROM VALUES('hello' COLLATE UNICODE) AS T(c1, c2);
UNICODE
-- The resulting collation between the default collation and the indeterminate collation is the default collation.
> SELECT collation(coalesce(coalesce('hello' COLLATE UTF8_BINARY, 'world' COLLATE UNICODE), 'world'));
UTF8_BINARY
-- Least common type between GEOGRAPHY(srid) and GEOGRAPHY(ANY)
> SELECT typeof(coalesce(st_geogfromtext('POINT(1 2)'), to_geography('POINT(3 4)'), NULL));
geography(any)
-- Least common type between GEOMETRY(srid1) and GEOMETRY(srid2)
> SELECT typeof(coalesce(st_geomfromtext('POINT(1 2)', 4326), st_geomfromtext('POINT(3 4)', 3857), NULL));
geometry(any)
-- Least common type between GEOMETRY(srid1) and GEOMETRY(ANY)
> SELECT typeof(coalesce(st_geomfromtext('POINT(1 2)', 4326), to_geometry('POINT(3 4)'), NULL));
geometry(any)
A substring função espera argumentos do tipo STRING para a cadeia de caracteres e INTEGER para os parâmetros de início e comprimento.
-- Promotion of TINYINT to INTEGER
> SELECT substring('hello', 1Y, 2);
he
-- No casting
> SELECT substring('hello', 1, 2);
he
-- Casting of a literal string
> SELECT substring('hello', '1', 2);
he
-- Downcasting of a BIGINT to an INT
> SELECT substring('hello', 1L, 2);
he
-- Crosscasting from STRING to INTEGER
> SELECT substring('hello', str, 2)
FROM VALUES(CAST('1' AS STRING)) AS T(str);
he
-- Crosscasting from INTEGER to STRING
> SELECT substring(12345, 2, 2);
23
|| (CONCAT) permite a conversão de tipo cruzada implícita para string.
-- A numeric is cast to STRING
> SELECT 'This is a numeric: ' || 5.4E10;
This is a numeric: 5.4E10
-- A date is cast to STRING
> SELECT 'This is a date: ' || DATE'2021-11-30';
This is a date: 2021-11-30
date_add pode ser invocado com um TIMESTAMP ou BIGINT devido a downcasting implícito.
> SELECT date_add(TIMESTAMP'2011-11-30 08:30:00', 5L);
2011-12-05
date_add pode ser invocado com STRINGs devido ao crosscasting implícito.
> SELECT date_add('2011-11-30 08:30:00', '5');
2011-12-05