Mecanismo de eventos estendidos do SQL Server
O mecanismo de Eventos Estendidos da SQL Server é uma coleção de serviços e objetos que:
Habilita a definição de eventos.
Habilita dados de evento de processamento.
Gerencia serviços de eventos estendidos e objetos no sistema.
Mantenha uma lista de sessões de eventos estendidos e gerencie o acesso àquela lista.
O mecanismo de eventos estendidos não fornece qualquer evento ou ações que ocorram quando um evento é disparado. Os processos que usam o mecanismo de evento estendido definem interação com o mecanismo. Estes processos adicionam pontos de evento e fornecem ações para que ocorram em resposta ao disparo do evento.
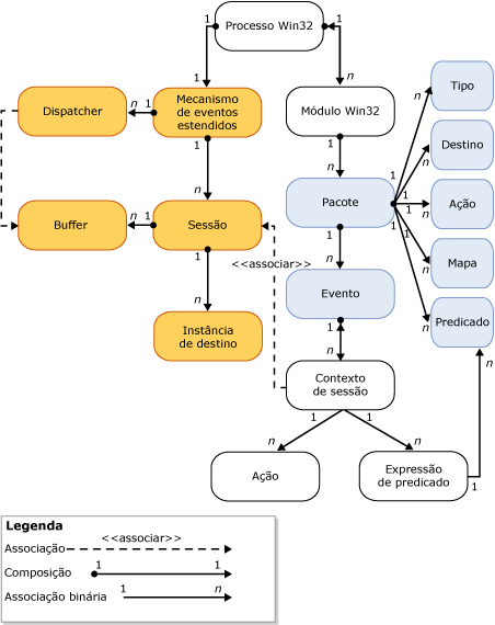
A ilustração seguinte mostra uma exibição simplificada de uma sessão de eventos estendidos. Para obter mais informações, consulte Sessões de eventos estendidos do SQL Server.
.gif)
Observe o seguinte:
Cada processo do Windows pode ter um ou mais módulos (processo Win32, módulo Win32). Estes também são conhecidos como binários ou módulos de executáveis.
Cada um dos módulos de processo do Windows pode conter um ou mais pacotes de eventos estendidos (Pacote) que contêm um ou mais objetos de eventos estendidos (Tipo, Destino, Ação, Mapa, Predicadoe Evento).
Dentro de um processo de host pode haver só uma instância do mecanismo de eventos estendidos (Mecanismo de evento estendido) que:
Gerencia alguns aspectos da sessão (por exemplo, enumerar sessões).
Gerencia envio (Dispatcher). Isso é semelhante a um pool de segmento.
Gerencia buffers de memória (Buffer) para eventos. Quando os buffers estiverem cheios, eles são despachados para os destinos.
Depois que uma sessão for criada e os eventos associados à sessão opcionalmente (Contexto de sessão):
Instâncias de destinos (Instância de destino) podem também ser criadas e adicionadas à sessão.
Quando os buffers estão cheios, aqueles buffers são despachados para os destinos.
Consulte também