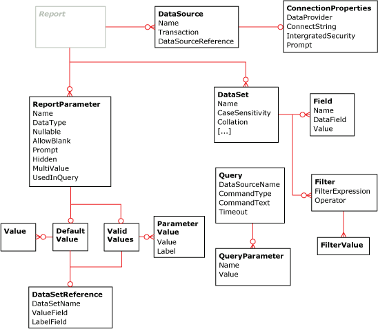
Diagrama da visão geral dos dados do relatório para definição de relatório
O diagrama a seguir mostra as relações de alguns dos elementos de dados de relatório na linguagem RDL.
.gif)
Consulte também
Não há mais suporte para esse navegador.
Atualize o Microsoft Edge para aproveitar os recursos, o suporte técnico e as atualizações de segurança mais recentes.
Observação
O acesso a essa página exige autorização. Você pode tentar entrar ou alterar diretórios.
O acesso a essa página exige autorização. Você pode tentar alterar os diretórios.
O diagrama a seguir mostra as relações de alguns dos elementos de dados de relatório na linguagem RDL.
.gif)