Compartilhar via


Arquitetura de segurança de autenticação no Test Engine (prévia)

Observação

A versão prévia dos recursos não foi criada para uso em ambientes de produção e pode ter funcionalidade restrita. Esses recursos são disponibilizados antes de um lançamento oficial para que os clientes possam ter acesso antecipado e forneçam comentários.

Este documento técnico descreve a arquitetura de segurança dos mecanismos de autenticação no Power Apps Test Engine. Para obter orientação focada no usuário sobre como selecionar e configurar métodos de autenticação, consulte o Guia de Autenticação .

Visão geral dos métodos de autenticação

O Test Engine oferece suporte a dois métodos principais de autenticação:

  • Autenticação de estado de armazenamento - Com base em cookies persistentes do navegador e estado de armazenamento
  • Autenticação baseada em certificado - Baseada em certificados X.509 e Dataverse integração

Ambos os métodos são projetados para dar suporte a requisitos de segurança modernos, incluindo autenticação multifator (MFA) e políticas de acesso condicional.

Arquitetura de autenticação de estado de armazenamento

O método de autenticação do estado de armazenamento usa o gerenciamento de contexto do navegador Playwright para armazenar e reutilizar tokens de autenticação com segurança.

Visão geral do fluxo de autenticação no Test Engine

Implementação da Proteção de Dados do Windows

A implementação do estado de armazenamento local usa a API de Proteção de Dados do Windows (DPAPI) para armazenamento seguro:

Visão geral da autenticação usando a API de proteção de dados local do Windows (DPAPI)

Considerações sobre segurança

A arquitetura de segurança do estado de armazenamento fornece:

  • Proteção de tokens de autenticação em repouso usando criptografia DPAPI
  • Suporte de MFA do Microsoft Entra e políticas de acesso condicional
  • Isolamento em "sandbox" por meio dos contextos de navegador do Playwright
  • Conformidade com as políticas de duração de sessão do Microsoft Entra

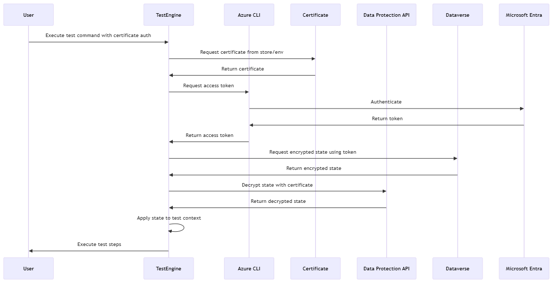
Arquitetura de autenticação baseada em certificado

A autenticação baseada em certificado integra-se com Dataverse e usa certificados X.509 para maior segurança e criptografia das informações em repouso.

Visão geral da autenticação usando Dataverse

Implementação de armazenamento do Dataverse

A implementação usa um repositório XML personalizado para armazenamento seguro de chaves de proteção: Dataverse

Visão geral do armazenamento de valores Dataverse

Tecnologia de criptografia

As seções a seguir descrevem os algoritmos de criptografia e as abordagens de geranciamento de chaves usadas pelo Test Engine para proteger dados de autenticação em repouso e em trânsito.

AES-256-CBC + HMACSHA256

Por padrão, os valores de dados são criptografados com uma combinação de AES-256-CBC e HMACSHA256:

Visão geral da criptografia usando a API de proteção de dados ASP.Net Dataverse

Esta abordagem proporciona:

  1. Confidencialidade através da criptografia AES-256
  2. Integridade através da verificação HMAC
  3. Autenticação da fonte de dados

Integração da API de proteção de dados

O Test Engine integra-se com a API de Proteção de Dados do ASP.NET Core para gerenciamento de chaves e criptografia.

Visão geral do uso da API de proteção de dados Dataverse

Implementação de repositório XML personalizado

O Test Engine implementa um IXmlRepository customizado para a integração com Dataverse.

Visão geral do provedor XML personalizado da API de proteção de dados

Acesso condicional e compatibilidade com MFA

A arquitetura de autenticação do Test Engine foi projetada para funcionar perfeitamente com as políticas de acesso condicional da Microsoft Entra.

Visão geral da política de acesso condicional e autenticação multifator

Considerações avançadas de segurança

As seções a seguir destacam outros recursos de segurança e integrações que aprimoram a proteção de dados de autenticação e oferecem suporte a operações seguras em ambientes corporativos.

Integração do modelo de segurança do Dataverse

O Test Engine utiliza o robusto modelo de segurança do Dataverse:

  • Segurança em nível de registro - Controla o acesso aos dados de autenticação armazenados
  • Modelo de Compartilhamento - Permite o compartilhamento seguro de contextos de autenticação de teste
  • Auditoria - Rastreia o acesso a dados de autenticação confidenciais
  • Segurança em nível de coluna - Fornece proteção granular de campos confidenciais

Gerenciamento de tokens da CLI do Azure

Para autenticação no Dataverse, o Test Engine obtém tokens de acesso com segurança.

Visão geral da autenticação baseada em linha de comando (CLI) do Azure

Práticas recomendadas de segurança

Ao implementar a autenticação do Test Engine, considere estas práticas recomendadas de segurança:

  • Acesso com privilégios mínimos - Conceda permissões mínimas necessárias para testar contas
  • Rotação regular de certificados - Atualizar certificados periodicamente
  • Variáveis CI/CD seguras - Proteja variáveis de pipeline que contêm dados confidenciais
  • Acesso de auditoria - Monitorar o acesso aos recursos de autenticação
  • Isolamento de ambiente - Use ambientes separados para testes

Melhorias futuras de segurança

Possíveis melhorias futuras na arquitetura de segurança de autenticação incluem:

  • Integração com o Azure Key Vault para gerenciamento aprimorado de segredos
  • Suporte para identidades gerenciadas em ambientes do Azure
  • Recursos aprimorados de registro e monitoramento de segurança
  • Mais provedores de proteção para cenários multiplataforma

Proteção de dados em ASP.NET Core
API de proteção de dados do Windows
Autenticação do Microsoft Entra
Dataverse modelo de segurança
Autenticação baseada em certificado X.509