Compartilhar via


Detectar, explorar e validar dependências funcionais em seus dados usando o link semântico

Dependências funcionais são relações entre colunas em uma tabela, em que os valores em uma coluna determinam os valores em outra coluna. Entender essas dependências pode ajudá-lo a descobrir padrões e relações em seus dados. Esse entendimento pode ajudar com as tarefas de engenharia de recursos, limpeza de dados e criação de modelos. As dependências funcionais atuam como uma invariável eficaz que ajuda você a encontrar e corrigir problemas de qualidade de dados que podem ser difíceis de detectar de outra forma.

Neste artigo, você usa o Link Semântico para:

  • Localizar dependências entre colunas de um FabricDataFrame
  • Visualizar dependências
  • Identificar problemas de qualidade de dados
  • Visualizar problemas de qualidade de dados
  • Impor restrições funcionais entre colunas em um conjunto de dados

Pré-requisitos

  • Obtenha uma assinatura Microsoft Fabric. Ou inscreva-se para uma avaliação gratuita Microsoft Fabric.

  • Faça login no Microsoft Fabric.

  • Alterne para o Fabric usando o alternador de experiências no canto inferior esquerdo da página inicial.

    Captura de tela que mostra a seleção de Fabric no menu do alternador de experiência.

  • Vá para a experiência de Ciência de Dados encontrada em Microsoft Fabric.
  • Crie um novo bloco de anotações para copiar e colar código em células.
  • Para o Spark 3.4 e superior, o link semântico está disponível no runtime padrão quando o Fabric é usado e não há necessidade de instalá-lo. Se você estiver usando o Spark 3.3 ou inferior, ou se quiser atualizar para a versão mais recente do link semântico, execute o comando: python %pip install -U semantic-link
  • Adicionar um Lakehouse ao notebook.

O link semântico está disponível no runtime padrão do Fabric. Para atualizar para a versão mais recente do link semântico, execute este comando:

%pip install -U semantic-link

Localizar dependências funcionais em dados

A função SemPy find_dependencies detecta dependências funcionais entre as colunas de um FabricDataFrame. A função usa um limite na entropia condicional para descobrir dependências funcionais aproximadas, em que a baixa entropia condicional indica forte dependência entre colunas. Para tornar a find_dependencies função mais seletiva, defina um limite inferior na entropia condicional. O limite inferior significa que apenas dependências mais fortes são detectadas.

Este snippet de código Python demonstra como usar find_dependencies:

from sempy.fabric import FabricDataFrame
from sempy.dependencies import plot_dependency_metadata
import pandas as pd


df = FabricDataFrame(pd.read_csv("your_data.csv"))

deps = df.find_dependencies()

A função find_dependencies retorna um FabricDataFrame com as dependências detectadas entre as colunas. Uma lista representa colunas que têm um mapeamento 1:1. A função também remove bordas transitivas, para tentar remover as dependências potenciais.

Quando você especifica a opção dropna=True , a função elimina as linhas que têm um valor NaN em qualquer coluna da avaliação. Essa eliminação pode resultar em dependências nãotransitivas, conforme mostrado no exemplo a seguir:

Um B C
1 1 1
1 1 1
1 NaN 9
2 NaN 2
2 2 2

Em alguns casos, a cadeia de dependência pode formar ciclos ao especificar a opção dropna=True , conforme mostrado no exemplo a seguir:

Um B C
1 1 NaN
2 1 NaN
NaN 1 1
NaN 2 1
1 NaN 1
1 NaN 2

Visualizar as dependências nos dados

Depois de encontrar dependências funcionais em um conjunto de dados usando find_dependencies, você poderá visualizar as dependências usando a plot_dependency_metadata função. Essa função usa o FabricDataFrame resultante de find_dependencies e cria uma representação visual das dependências entre colunas e grupos de colunas.

Este snippet de código Python mostra como usar plot_dependencies:

from sempy.fabric import FabricDataFrame
from sempy.dependencies import plot_dependency_metadata
from sempy.samples import download_synthea
import pandas as pd

download_synthea(which='small')

df = FabricDataFrame(pd.read_csv("synthea/csv/providers.csv"))

deps = df.find_dependencies()
plot_dependency_metadata(deps)

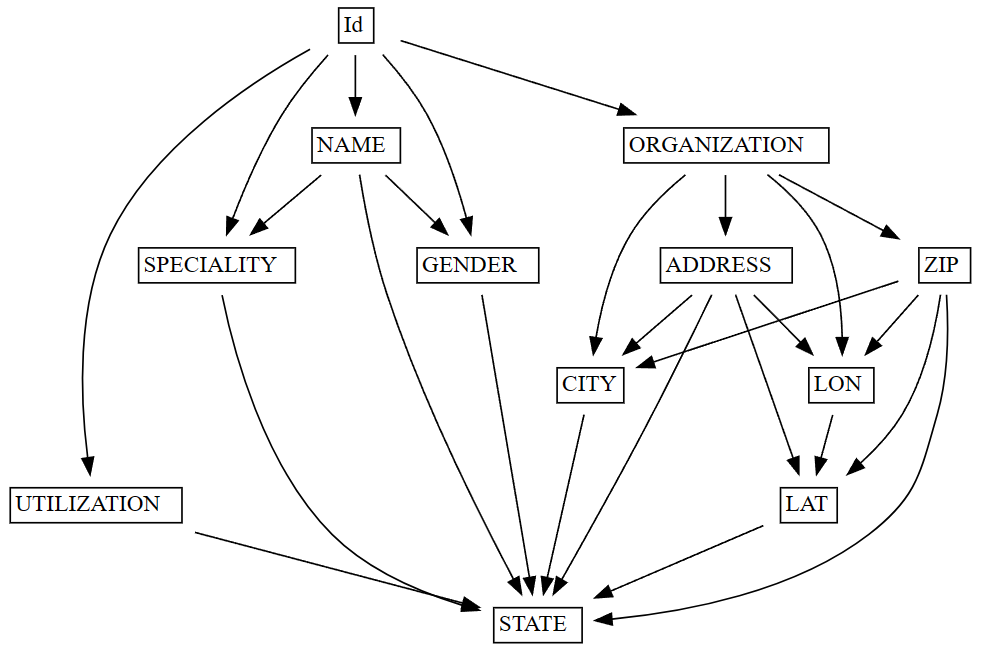
A função plot_dependency_metadata gera uma visualização que mostra os agrupamentos 1:1 das colunas. As colunas que pertencem a um só grupo são colocadas em uma célula individual. Se a função não encontrar candidatos adequados, ela retornará um FabricDataFrame vazio. Captura de tela mostrando a saída da função plot_dependencies.

Captura de tela mostrando a saída da função plot_dependencies.

Identificar problemas de qualidade de dados

Problemas de qualidade de dados podem tomar muitas formas - por exemplo, valores ausentes, inconsistências ou imprecisões. Para garantir a confiabilidade e a validade de qualquer análise ou modelo baseado nos dados, é importante identificar e resolver esses problemas. Uma maneira de detectar problemas de qualidade de dados é examinar violações de dependências funcionais entre colunas em um conjunto de dados.

A list_dependency_violations função pode ajudá-lo a encontrar violações de dependências funcionais entre colunas de conjunto de dados. Quando você fornece uma coluna determinante e uma coluna dependente, a função mostra valores que violam a dependência funcional, juntamente com a contagem de suas respectivas ocorrências. Essas informações podem ajudá-lo a inspecionar dependências aproximadas e identificar problemas de qualidade de dados.

O snippet de código a seguir mostra como usar a list_dependency_violations função:

from sempy.fabric import FabricDataFrame
from sempy.samples import download_synthea
import pandas as pd

download_synthea(which='small')

df = FabricDataFrame(pd.read_csv("synthea/csv/providers.csv"))

violations = df.list_dependency_violations(determinant_col="ZIP", dependent_col="CITY")

Neste exemplo, a função pressupõe uma dependência funcional entre as colunas ZIP (determinante) e CITY (dependente). Se o conjunto de dados tiver problemas de qualidade de dados, por exemplo, o mesmo CEP atribuído a várias cidades, a função gerará os dados com os problemas:

arquivo ZIP CIDADE contagem
12345 Boston 2
12345 Seattle 1

Essa saída indica que duas cidades diferentes (Boston e Seattle) têm o mesmo valor de CEP (12345). Esse resultado sugere um problema de qualidade de dados dentro do conjunto de dados.

A função list_dependency_violations fornece mais opções que podem lidar com valores ausentes, mostrar valores mapeados para valores em violação, limitar o número de violações retornadas e classificar os resultados por contagem ou coluna determinante.

A saída list_dependency_violations pode ajudá-lo a identificar problemas de qualidade dos dados. No entanto, você deve examinar cuidadosamente os resultados e considerar o contexto de seus dados, para determinar o curso de ação mais apropriado para resolver os problemas identificados. Esta abordagem pode envolver mais limpeza de dados, validação ou exploração de dados adicionais para garantir a confiabilidade e a validade da análise ou do modelo.

Visualizar problemas de qualidade de dados

Problemas de qualidade de dados podem prejudicar a confiabilidade e a validade de qualquer análise ou modelo baseado nesses dados. Identificar e resolver esses problemas é importante para garantir a precisão dos resultados. Para detectar problemas de qualidade de dados, examine as violações de dependências funcionais entre colunas em um conjunto de dados. Visualizar essas violações pode mostrar os problemas com mais clareza e ajudar você a resolvê-los com mais eficiência.

A função plot_dependency_violations pode ajudar a visualizar as violações de dependências funcionais entre as colunas de um conjunto de dados. Considerando uma coluna determinante e uma coluna dependente, essa função mostra os valores violados em um formato gráfico, para facilitar a compreensão da natureza e da extensão dos problemas de qualidade dos dados.

Este snippet de código mostra como usar a função plot_dependency_violations:

from sempy.fabric import FabricDataFrame
from sempy.samples import download_synthea
import pandas as pd

download_synthea(which='small')

df = FabricDataFrame(pd.read_csv("synthea/csv/providers.csv"))

df.plot_dependency_violations(determinant_col="ZIP", dependent_col="CITY")

Neste exemplo, a função pressupõe que exista uma dependência funcional entre as colunas ZIP (determinante) e CITY (dependente). Se o conjunto de dados tiver problemas de qualidade de dados - por exemplo, o mesmo CEP atribuído a várias cidades - a função gerará um grafo dos valores violados.

A função plot_dependency_violations fornece mais opções que podem lidar com valores ausentes, mostrar valores mapeados para valores em violação, limitar o número de violações retornadas e classificar os resultados por contagem ou coluna determinante.

A plot_dependency_violations função gera uma visualização que pode ajudar a identificar problemas de qualidade de dados do conjunto de dados. No entanto, você deve examinar cuidadosamente os resultados e considerar o contexto de seus dados, para determinar o curso de ação mais apropriado para resolver os problemas identificados. Esta abordagem pode envolver mais limpeza de dados, validação ou exploração de dados adicionais para garantir a confiabilidade e a validade da análise ou do modelo.

Captura de tela mostrando a saída da função plot_dependency_violations.

Impor restrições funcionais

A qualidade dos dados é crucial para garantir a confiabilidade e a validade de qualquer análise ou modelo criado com base em um conjunto de dados. A imposição de restrições funcionais entre colunas em um conjunto de dados pode ajudar a melhorar a qualidade dos dados. Restrições funcionais garantem que as relações entre colunas tenham precisão e consistência, o que pode levar a resultados de modelo ou análise mais precisas.

A drop_dependency_violations função impõe restrições funcionais entre colunas em um conjunto de dados. Ele remove linhas que violam uma determinada restrição. Considerando uma coluna determinante e uma coluna dependente, essa função remove as linhas com valores que não estão em conformidade com a restrição funcional entre as duas colunas.

Este snippet de código mostra como usar a função drop_dependency_violations:

from sempy.fabric import FabricDataFrame
from sempy.samples import download_synthea
import pandas as pd

download_synthea(which='small')

df = FabricDataFrame(pd.read_csv("synthea/csv/providers.csv"))

cleaned_df = df.drop_dependency_violations(determinant_col="ZIP", dependent_col="CITY")

Neste exemplo, a função impõe uma restrição funcional entre as colunas ZIP (determinante) e CITY (dependente). Para cada valor determinante, a função escolhe o valor mais comum da coluna dependente e descarta todas as linhas com outros valores. Por exemplo, considerando esse conjunto de dados, a linha com CITY=Seattle é descartada, e a dependência funcional ZIP –> CITY é mantida na saída.

arquivo ZIP CIDADE
12345 Seattle
12345 Boston
12345 Boston
98765 Baltimore
00000 São Francisco

A função drop_dependency_violations fornece a opção verbose de controlar a verbosidade de saída. Ao definir verbose=1, visualize o número de linhas descartadas. Um valor verbose=2 mostra todo o conteúdo das linhas descartadas.

A função drop_dependency_violations pode impor restrições funcionais entre as colunas do conjunto de dados, o que pode ajudar a aprimorar a qualidade dos dados e levar a resultados mais precisos na análise ou no modelo. No entanto, considere cuidadosamente o contexto de seus dados e as restrições funcionais que você escolhe impor, para garantir que você não remova acidentalmente informações valiosas do seu conjunto de dados.