Compartilhar via


Armazenar dados em cache com o ObjectDataSource (VB)

por Scott Mitchell

Baixar PDF

O cache pode significar a diferença entre um aplicativo Web lento e rápido. Este tutorial é o primeiro de quatro que analisam detalhadamente o cache em ASP.NET. Conheça os principais conceitos de cache e como aplicar o cache à Camada de Apresentação por meio do controle ObjectDataSource.

Introdução

Na ciência da computação, o cache é o processo de pegar dados ou informações que são caras para obter e armazenar uma cópia dele em um local mais rápido de acessar. Para aplicativos controlados por dados, consultas grandes e complexas geralmente consomem a maior parte do tempo de execução do aplicativo. Esse desempenho de um aplicativo, então, geralmente pode ser melhorado armazenando os resultados de consultas de banco de dados caras na memória do aplicativo.

ASP.NET 2.0 oferece uma variedade de opções de cache. Uma página inteira da Web ou a marcação renderizada de um Controle de Usuário pode ser armazenada em cache por meio do cache de saída. Os controles ObjectDataSource e SqlDataSource também fornecem recursos de cache, permitindo que os dados sejam armazenados em cache no nível de controle. E ASP.NET cache de dados fornece uma API de cache avançada que permite que os desenvolvedores de página armazenem objetos em cache programaticamente. Neste tutorial e nos próximos três, examinaremos usando os recursos de cache do ObjectDataSource, bem como o cache de dados. Também exploraremos como armazenar em cache dados de todo o aplicativo na inicialização e como manter os dados armazenados em cache atualizados por meio do uso de dependências de cache do SQL. Esses tutoriais não exploram o cache de saída. Para obter uma visão detalhada do cache de saída, consulte Cache de Saída no ASP.NET 2.0.

O cache pode ser aplicado em qualquer lugar da arquitetura, desde a Camada de Acesso a Dados até a Camada de Apresentação. Neste tutorial, examinaremos a aplicação de cache à Camada de Apresentação por meio do controle ObjectDataSource. No próximo tutorial, examinaremos o armazenamento de dados em cache na Camada de Lógica de Negócios.

Principais conceitos de cache

O uso de cache pode melhorar significativamente o desempenho geral e a escalabilidade de uma aplicação ao armazenar dados cuja geração é custosa e manter uma cópia deles em um local acessível de forma mais eficiente. Como o cache contém apenas uma cópia dos dados reais e subjacentes, ele pode ficar desatualizado ou obsoleto se os dados subjacentes forem alterados. Para combater isso, um desenvolvedor de páginas pode indicar critérios pelos quais o item de cache será removido do cache, usando:

  • Critérios baseados em tempo um item pode ser adicionado ao cache por uma duração absoluta ou deslizante. Por exemplo, um desenvolvedor de páginas pode indicar uma duração de, digamos, 60 segundos. Com uma duração absoluta, o item armazenado em cache é removido 60 segundos depois de ter sido adicionado ao cache, independentemente da frequência com que foi acessado. Com uma duração deslizante, o item armazenado em cache é removido 60 segundos após o último acesso.
  • Critérios baseados em dependência uma dependência pode ser associada a um item quando for adicionado ao cache. Quando a dependência do item é alterada, ela é removida do cache. A dependência pode ser um arquivo, outro item de cache ou uma combinação dos dois. ASP.NET 2.0 também permite dependências de cache SQL, que permitem que os desenvolvedores adicionem um item ao cache e o excluam quando os dados subjacentes do banco de dados forem alterados. Examinaremos as dependências do cache SQL no próximo tutorial Usando dependências do Cache SQL .

Independentemente dos critérios de remoção especificados, um item no cache pode ser removido antes que os critérios baseados em tempo ou dependência sejam atendidos. Se o cache atingiu sua capacidade, os itens existentes devem ser removidos antes que novos possam ser adicionados. Consequentemente, ao trabalhar programaticamente com dados armazenados em cache, é vital que você sempre assuma que os dados armazenados em cache podem não estar presentes. Examinaremos o padrão a ser usado ao acessar dados do cache programaticamente em nosso próximo tutorial, armazenando dados em cache na arquitetura.

A utilização de cache oferece um meio econômico de aumentar o desempenho de um aplicativo. Como Steven Smith articula em seu artigo ASP.NET Cache: Técnicas e Práticas Recomendadas:

O cache pode ser uma boa maneira de obter um bom desempenho sem exigir muito tempo e análise. A memória é barata, portanto, se você conseguir obter o desempenho necessário armazenando em cache a saída por 30 segundos em vez de passar um dia ou uma semana tentando otimizar seu código ou banco de dados, faça a solução de cache (supondo que os dados antigos de 30 segundos estejam bem) e siga em frente. Eventualmente, o design ruim provavelmente alcançará você, portanto, é claro que você deve tentar projetar seus aplicativos corretamente. Mas se você só precisa ter um desempenho bom suficiente hoje, o cache pode ser uma excelente [abordagem], lhe proporcionando tempo para refatorar seu aplicativo em uma data posterior, quando você tiver tempo para fazê-lo.

Embora o cache possa fornecer aprimoramentos de desempenho consideráveis, ele não é aplicável em todas as situações, como com aplicativos que usam dados em tempo real, com atualização frequente ou em que até mesmo dados obsoletos de curta duração são inaceitáveis. No entanto, para a maioria dos aplicativos, o cache deve ser usado. Para obter mais informações sobre o cache no ASP.NET 2.0, consulte a seção Cache para Desempenho dos Tutoriais de Início Rápido do ASP.NET 2.0.

Etapa 1: Criando as páginas da Web de cache

Antes de iniciarmos nossa exploração dos recursos de cache do ObjectDataSource, vamos primeiro tirar um momento para criar as páginas ASP.NET em nosso projeto de site que precisaremos para este tutorial e os próximos três. Comece adicionando uma nova pasta chamada Caching. Em seguida, adicione as seguintes páginas ASP.NET a essa pasta, certificando-se de associar cada página à Site.master página mestra:

  • Default.aspx
  • ObjectDataSource.aspx
  • FromTheArchitecture.aspx
  • AtApplicationStartup.aspx
  • SqlCacheDependencies.aspx

Adicionar as páginas de ASP.NET para os tutoriais do Caching-Related

Figura 1: Adicionar as páginas de ASP.NET para os tutoriais do Caching-Related

Como nas outras pastas, Default.aspx na Caching pasta listará os tutoriais em sua seção. Lembre-se de que o SectionLevelTutorialListing.ascx Controle de Usuário fornece essa funcionalidade. Portanto, adicione esse Controle de Usuário ao Default.aspx arrastando-o do Gerenciador de Soluções para o modo de exibição Design da página.

Figura 2: Adicionar o controle de usuário SectionLevelTutorialListing.ascx para Default.aspx

Figura 2: Figura 2: Adicionar o controle de SectionLevelTutorialListing.ascx usuário ao Default.aspx (Clique para exibir a imagem em tamanho real)

Por fim, adicione essas páginas como entradas ao Web.sitemap arquivo. Especificamente, adicione a seguinte marcação após o Trabalho com Dados Binários <siteMapNode>:

<siteMapNode title="Caching" url="~/Caching/Default.aspx" 
    description="Learn how to use the caching features of ASP.NET 2.0.">
    <siteMapNode url="~/Caching/ObjectDataSource.aspx" 
        title="ObjectDataSource Caching" 
        description="Explore how to cache data directly from the 
            ObjectDataSource control." />
    <siteMapNode url="~/Caching/FromTheArchitecture.aspx" 
        title="Caching in the Architecture" 
        description="See how to cache data from within the 
            architecture." />
    <siteMapNode url="~/Caching/AtApplicationStartup.aspx" 
        title="Caching Data at Application Startup" 
        description="Learn how to cache expensive or infrequently-changing 
            queries at the start of the application." />
    <siteMapNode url="~/Caching/SqlCacheDependencies.aspx" 
        title="Using SQL Cache Dependencies" 
        description="Examine how to have data automatically expire from the 
            cache when its underlying database data is modified." />
</siteMapNode>

Após a atualização Web.sitemap, reserve um momento para visualizar o site de tutoriais por meio de um navegador. O menu à esquerda agora inclui itens para os tutoriais de cache.

O mapa do site agora inclui entradas para os tutoriais de cache

Figura 3: O mapa do site agora inclui entradas para os tutoriais de cache

Etapa 2: Exibindo uma lista de produtos em uma página da Web

Este tutorial explora como usar os recursos de cache internos do controle ObjectDataSource. Antes de examinarmos esses recursos, no entanto, primeiro precisamos de uma página da qual trabalhar. Vamos criar uma página da Web que usa um GridView para listar as informações do produto recuperadas por um ObjectDataSource da ProductsBLL classe.

Comece abrindo a ObjectDataSource.aspx página na Caching pasta. Arraste um GridView da Caixa de Ferramentas para o Designer, defina sua propriedade ID como Products, e, de sua etiqueta inteligente, escolha vinculá-lo a um novo controle ObjectDataSource chamado ProductsDataSource. Configure o ObjectDataSource para trabalhar com a ProductsBLL classe.

Configurar o ObjectDataSource para usar a classe ProductsBLL

Figura 4: Configurar o ObjectDataSource para usar a ProductsBLL classe (clique para exibir a imagem em tamanho real)

Para esta página, vamos criar um GridView editável para que possamos examinar o que acontece quando os dados armazenados em cache no ObjectDataSource são modificados por meio da interface do GridView. Deixe a lista suspensa na guia SELECT definida como padrão, GetProducts(), mas altere o item selecionado na guia UPDATE para a sobrecarga UpdateProduct que aceita productName, unitPrice e productID como parâmetros de entrada.

Definir a lista de Drop-Down da guia UPDATE para a sobrecarga apropriada do UpdateProduct

Figura 5: Definir a Lista de Drop-Down da Guia UPDATE como a Sobrecarga Apropriada UpdateProduct (Clique para exibir a imagem em tamanho real)

Por fim, defina as listas suspensas nas guias INSERT e DELETE como (Nenhum) e clique em Concluir. Ao concluir o assistente Configurar Fonte de Dados, o Visual Studio define a propriedade ObjectDataSource como OldValuesParameterFormatStringoriginal_{0}. Conforme discutido no tutorial Uma Visão Geral de Inserir, Atualizar e Excluir Dados , essa propriedade precisa ser removida da sintaxe declarativa ou voltar ao seu valor padrão, {0}para que nosso fluxo de trabalho de atualização prossiga sem erros.

Além disso, após a conclusão do assistente, o Visual Studio adiciona um campo ao GridView para cada um dos campos de dados do produto. Remova todos, exceto o ProductName, CategoryName, e UnitPrice BoundFields. Em seguida, atualize as HeaderText propriedades de cada um desses BoundFields para Produto, Categoria e Preço, respectivamente. Como o ProductName campo é necessário, converta o BoundField em um TemplateField e adicione um RequiredFieldValidator ao EditItemTemplate. Da mesma forma, converta o UnitPrice BoundField em um TemplateField e adicione um CompareValidator para garantir que o valor inserido pelo usuário seja um valor de moeda válido maior ou igual a zero. Além dessas modificações, fique à vontade para executar qualquer alteração estética, como alinhar o valor UnitPrice à direita ou especificar a formatação do texto UnitPrice nas interfaces de edição e de somente leitura.

Torne o GridView editável marcando a caixa de seleção Habilitar Edição na marca inteligente do GridView. Verifique também as caixas de seleção Habilitar Paginação e Habilitar Classificação.

Observação

Precisa de uma revisão de como personalizar a interface de edição do GridView? Nesse caso, consulte o tutorial Personalizando a Interface de Modificação de Dados .

Habilitar o suporte do GridView para edição, classificação e paginação

Figura 6: Habilitar o suporte do GridView para edição, classificação e paginação (clique para exibir imagem em tamanho real)

Depois de fazer essas modificações do GridView, a marcação declarativa de GridView e ObjectDataSource deve ser semelhante à seguinte:

<asp:GridView ID="Products" runat="server" AutoGenerateColumns="False" 
    DataKeyNames="ProductID" DataSourceID="ProductsDataSource" 
    AllowPaging="True" AllowSorting="True">
    <Columns>
        <asp:CommandField ShowEditButton="True" />
        <asp:TemplateField HeaderText="Product" SortExpression="ProductName">
            <EditItemTemplate>
                <asp:TextBox ID="ProductName" runat="server" 
                    Text='<%# Bind("ProductName") %>'></asp:TextBox>
                <asp:RequiredFieldValidator 
                    ID="RequiredFieldValidator1" Display="Dynamic" 
                    ControlToValidate="ProductName" SetFocusOnError="True"
                    ErrorMessage="You must provide a name for the product."
                    runat="server">*</asp:RequiredFieldValidator>
            </EditItemTemplate>
            <ItemTemplate>
                <asp:Label ID="Label2" runat="server" 
                    Text='<%# Bind("ProductName") %>'></asp:Label>
            </ItemTemplate>
        </asp:TemplateField>
        <asp:BoundField DataField="CategoryName" HeaderText="Category" 
            ReadOnly="True" SortExpression="CategoryName" />
        <asp:TemplateField HeaderText="Price" SortExpression="UnitPrice">
            <EditItemTemplate>
                $<asp:TextBox ID="UnitPrice" runat="server" Columns="8" 
                    Text='<%# Bind("UnitPrice", "{0:N2}") %>'></asp:TextBox>
                <asp:CompareValidator ID="CompareValidator1"
                    ControlToValidate="UnitPrice" Display="Dynamic" 
                    ErrorMessage="You must enter a valid currency value with no 
                        currency symbols. Also, the value must be greater than 
                        or equal to zero."
                    Operator="GreaterThanEqual" SetFocusOnError="True" 
                    Type="Currency" runat="server" 
                    ValueToCompare="0">*</asp:CompareValidator>
            </EditItemTemplate>
            <ItemStyle HorizontalAlign="Right" />
            <ItemTemplate>
                <asp:Label ID="Label1" runat="server" 
                    Text='<%# Bind("UnitPrice", "{0:c}") %>' />
            </ItemTemplate>
        </asp:TemplateField>
    </Columns>
</asp:GridView>
<asp:ObjectDataSource ID="ProductsDataSource" runat="server"
    OldValuesParameterFormatString="{0}" SelectMethod="GetProducts" 
    TypeName="ProductsBLL" UpdateMethod="UpdateProduct">
    <UpdateParameters>
        <asp:Parameter Name="productName" Type="String" />
        <asp:Parameter Name="unitPrice" Type="Decimal" />
        <asp:Parameter Name="productID" Type="Int32" />
    </UpdateParameters>
</asp:ObjectDataSource>

Como mostra a Figura 7, o GridView editável lista o nome, a categoria e o preço de cada um dos produtos no banco de dados. Reserve um momento para testar a funcionalidade da página, classificar os resultados, navegar por eles e editar um registro.

O nome, a categoria e o preço de cada produto são listados em um GridView classificável, paginável e editável

Figura 7: O nome, a categoria e o preço de cada produto estão listados em um GridView classificável, paginável e editável (clique para exibir a imagem em tamanho real)

Etapa 3: Examinando quando o ObjectDataSource está solicitando dados

O Products GridView recupera seus dados a serem exibidos invocando o Select método do ProductsDataSource ObjectDataSource. Este ObjectDataSource cria uma instância da classe da Camada Lógica de Negócios ProductsBLL e chama seu método GetProducts(), que, por sua vez, chama o método da Camada de Acesso a Dados ProductsTableAdapterGetProducts(). O método DAL conecta-se ao banco de dados Northwind e emite a consulta configurada SELECT . Esses dados são então retornados para o DAL, que os empacota em um NorthwindDataTable. O objeto DataTable é retornado para a BLL, que o retorna ao ObjectDataSource, que o retorna ao GridView. Em seguida, o GridView cria um objeto GridViewRow para cada DataRow na DataTable, e cada GridViewRow é eventualmente renderizado no HTML que é retornado ao cliente e exibido no navegador do visitante.

Essa sequência de eventos acontece sempre que o GridView precisa se associar aos seus dados subjacentes. Isso acontece quando a página é visitada pela primeira vez, ao mover de uma página de dados para outra, ao classificar o GridView ou ao modificar os dados do GridView por meio de suas interfaces internas de edição ou exclusão. Se o estado de exibição do GridView estiver desabilitado, o GridView também será recuperado em cada postback. O GridView também pode ser explicitamente religado a seus dados chamando o método DataBind().

Para apreciar totalmente a frequência com que os dados são recuperados do banco de dados, vamos exibir uma mensagem indicando quando os dados estão sendo recuperados novamente. Adicione um controle Web de rótulo acima do GridView chamado ODSEvents. Limpe sua Text propriedade e defina sua EnableViewState propriedade como False. Abaixo do Rótulo, adicione um controle Web de botão e defina sua Text propriedade como Postback.

Adicionar um rótulo e um botão à página acima do GridView

Figura 8: Adicionar um rótulo e um botão à página Acima do GridView (clique para exibir a imagem em tamanho real)

Durante o processo de acesso a dados, o evento Selecting do ObjectDataSource é disparado antes que o objeto subjacente seja criado e seu método configurado seja invocado. Crie um manipulador de eventos para este evento e adicione o seguinte código:

Protected Sub ProductsDataSource_Selecting(sender As Object, _
    e As ObjectDataSourceSelectingEventArgs) _
    Handles ProductsDataSource.Selecting
    ODSEvents.Text = "-- Selecting event fired"
End Sub

Sempre que o ObjectDataSource fizer uma solicitação para a arquitetura de dados, o Rótulo exibirá o evento seleção de texto acionado.

Visite esta página em um navegador. Quando a página é visitada pela primeira vez, é exibido o texto "Evento de seleção acionado". Clique no botão Postback e observe que o texto desaparece (supondo que a propriedade GridView EnableViewState esteja definida como True, o padrão). Isso ocorre porque, no postback, o GridView é reconstruído a partir de seu estado de exibição e, portanto, não recorre ao ObjectDataSource para seus dados. A classificação, paginação ou edição dos dados, no entanto, faz com que o GridView seja vinculado novamente à sua fonte de dados e, portanto, o texto do evento Selecting é disparado novamente.

Sempre que o GridView estiver recuperando a fonte de dados, a seleção do evento acionado será exibida

Figura 9: Sempre que o GridView é reassociado à sua fonte de dados, o evento de seleção acionado é exibido (clique para exibir a imagem em tamanho real)

Clicar no botão Postback faz com que o GridView seja reconstruído do estado de exibição

Figura 10: Clicar no botão Postback faz com que o GridView seja reconstruído do estado de exibição (clique para exibir a imagem em tamanho real)

Pode parecer um desperdício recuperar os dados do banco de dados sempre que os dados são paginados ou classificados. Afinal, como estamos usando a paginação padrão, o ObjectDataSource recuperou todos os registros ao exibir a primeira página. Mesmo que o GridView não forneça suporte de classificação e paginação, os dados deverão ser recuperados do banco de dados sempre que a página for visitada pela primeira vez por qualquer usuário (e em cada postback, se o estado de exibição estiver desabilitado). Mas se o GridView estiver mostrando os mesmos dados para todos os usuários, essas solicitações extras de banco de dados serão supérfluas. Por que não armazenar em cache os resultados retornados do GetProducts() método e associar o GridView a esses resultados armazenados em cache?

Etapa 4: Armazenar em cache os dados usando o ObjectDataSource

Ao simplesmente definir algumas propriedades, o ObjectDataSource pode ser configurado para armazenar automaticamente em cache seus dados recuperados no cache de dados ASP.NET. A lista a seguir resume as propriedades relacionadas ao cache do ObjectDataSource:

  • EnableCaching deve ser definido para True para habilitar o cache. O padrão é False.
  • CacheDuration a quantidade de tempo, em segundos, que os dados são armazenados em cache. O padrão é 0. O ObjectDataSource só armazenará em cache os dados se EnableCaching estiverem True e CacheDuration forem definidos como um valor maior que zero.
  • CacheExpirationPolicy pode ser definido como Absolute ou Sliding. Se Absolute, o ObjectDataSource armazena em cache os dados recuperados por CacheDuration segundos; se Sliding, os dados expiram somente após não terem sido acessados por CacheDuration segundos. O padrão é Absolute.
  • CacheKeyDependency usa essa propriedade para associar as entradas de cache do ObjectDataSource a uma dependência de cache existente. As entradas de dados do ObjectDataSource podem ser removidas prematuramente do cache ao expirar o seu componente associado CacheKeyDependency. Essa propriedade é mais comumente usada para associar uma dependência de cache SQL ao cache do ObjectDataSource, um tópico que exploraremos no futuro usando o tutorial Dependências do Cache SQL .

Vamos configurar o ProductsDataSource ObjectDataSource para armazenar em cache seus dados por 30 segundos em uma escala absoluta. Defina a propriedade ObjectDataSource EnableCaching para True e sua propriedade CacheDuration para 30. Deixe a CacheExpirationPolicy propriedade definida como padrão Absolute.

Configurar o ObjectDataSource para armazenar em cache seus dados por 30 segundos

Figura 11: Configurar o ObjectDataSource para armazenar em cache seus dados por 30 segundos (clique para exibir a imagem em tamanho real)

Salve suas alterações e reveja esta página em um navegador. O texto disparado do evento Selecting será exibido quando você visitar a página pela primeira vez, pois inicialmente os dados não estão no cache. No entanto, os postbacks subsequentes disparados ao clicar no botão Postback, ao classificar, paginar ou clicar nos botões Editar ou Cancelar não redisparam o texto exibido do evento Selecting. Isso ocorre porque o Selecting evento só é acionado quando o ObjectDataSource obtém seus dados de seu objeto subjacente; o Selecting evento não é acionado se os dados são extraídos do cache de dados.

Após 30 segundos, os dados serão removidos do cache. Os dados também serão removidos do cache se os métodos Insert, Update ou Delete do ObjectDataSource forem invocados. Consequentemente, passado 30 segundos ou após o botão Atualizar ser clicado, ao classificar, paginar ou clicar nos botões Editar ou Cancelar, o ObjectDataSource obterá seus dados do objeto subjacente, exibindo o texto "evento Selecting disparado" quando o evento Selecting for disparado. Esses resultados retornados são colocados de volta no cache de dados.

Observação

Se você vir com frequência o texto do evento 'Selecting' disparado, mesmo quando espera que o ObjectDataSource esteja trabalhando com dados em cache, isso pode ser devido a restrições de memória. Se não houver memória livre suficiente, os dados adicionados ao cache pelo ObjectDataSource podem ter sido removidos. Se o ObjectDataSource não parecer estar armazenando corretamente os dados em cache ou apenas armazenar os dados em cache esporadicamente, feche alguns aplicativos para liberar memória e tente novamente.

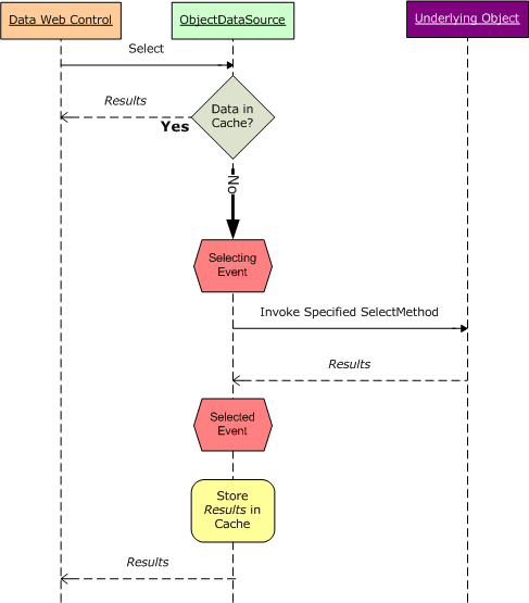
A Figura 12 ilustra o fluxo de trabalho de cache do ObjectDataSource. Quando o texto disparado do evento Selecting é exibido na tela, é porque os dados não estavam no cache e tinham que ser recuperados do objeto subjacente. No entanto, quando esse texto está ausente, é porque os dados estavam disponíveis no cache. Quando os dados são retornados do cache, não há nenhuma chamada para o objeto subjacente e, portanto, nenhuma consulta de banco de dados executada.

O ObjectDataSource armazena e recupera seus dados do cache de dados

Figura 12: O ObjectDataSource armazena e recupera seus dados do cache de dados

Cada aplicativo ASP.NET tem sua própria instância de cache de dados compartilhada em todas as páginas e visitantes. Isso significa que os dados armazenados no cache de dados pelo ObjectDataSource também são compartilhados entre todos os usuários que visitam a página. Para verificar isso, abra a ObjectDataSource.aspx página em um navegador. Ao visitar a página pela primeira vez, o texto disparado do evento De seleção será exibido (supondo que os dados adicionados ao cache por testes anteriores já foram removidos). Abra uma segunda instância do navegador e copie e cole a URL da primeira instância do navegador para a segunda. Na segunda instância do navegador, o texto disparado do evento Selecting não é mostrado porque ele está usando os mesmos dados armazenados em cache que o primeiro.

Ao inserir seus dados recuperados no cache, o ObjectDataSource usa um valor de chave de cache que inclui: os valores das propriedades e ; o tipo do objeto comercial subjacente que está sendo usado pelo ObjectDataSource, que é especificado por meio da propriedade (, neste exemplo); o valor da propriedade e o nome e os valores dos parâmetros na coleção ; e os valores de suas propriedades e , que são usados ao implementar a paginação personalizada .

Criar o valor da chave de cache como uma combinação dessas propriedades garante uma entrada de cache exclusiva à medida que esses valores são alterados. Por exemplo, em tutoriais anteriores, examinamos o uso das ProductsBLL classes s GetProductsByCategoryID(categoryID), que retorna todos os produtos para uma categoria especificada. Um usuário pode vir à página e visualizar bebidas, que tem um CategoryID de 1. Se o ObjectDataSource armazenasse em cache seus resultados sem considerar os SelectParameters valores, quando outro usuário veio à página para exibir condimentos enquanto os produtos de bebidas estavam no cache, eles veriam os produtos de bebidas armazenadas em cache em vez de condimentos. Ao variar a chave de cache por essas propriedades, que incluem os valores da SelectParameters, o ObjectDataSource mantém uma entrada de cache separada para bebidas e condimentos.

Preocupações com dados obsoletos

O ObjectDataSource remove automaticamente seus itens do cache quando qualquer um de seus InsertUpdatemétodos ou Delete métodos é invocado. Isso ajuda a proteger contra dados obsoletos limpando as entradas de cache quando os dados são modificados por meio da página. No entanto, é possível que um ObjectDataSource usando o cache ainda exiba dados obsoletos. No caso mais simples, pode ser devido à alteração de dados diretamente no banco de dados. Talvez um administrador de banco de dados tenha executado um script que modifica alguns dos registros no banco de dados.

Esse cenário também pode se desdobrar de forma mais sutil. Embora o ObjectDataSource remova seus itens do cache quando um de seus métodos de modificação de dados é chamado, os itens em cache removidos são para a combinação específica de valores de propriedade do ObjectDataSource (CacheDuratione TypeNameSelectMethodassim por diante). Se você tiver dois ObjectDataSources que utilizam diferentes SelectMethods ou SelectParameters, mas ainda conseguirem atualizar os mesmos dados, um ObjectDataSource poderá atualizar uma linha e invalidar suas próprias entradas no cache. No entanto, a linha correspondente para o segundo ObjectDataSource ainda será fornecida a partir do cache. Eu o encorajo a criar páginas para exibir essa funcionalidade. Crie uma página que exibe um GridView editável, que extrai seus dados de um ObjectDataSource que usa cache e está configurado para obter dados da classe ProductsBLL e do método GetProducts(). Adicione outro GridView editável e ObjectDataSource a esta página (ou outra), mas para este segundo ObjectDataSource, use o método GetProductsByCategoryID(categoryID). Como as duas propriedades ObjectDataSources SelectMethod diferem, cada uma terá seus próprios valores armazenados em cache. Se você editar um produto em uma grade, na próxima vez que associar os dados à outra grade (paginando, classificando e assim por diante), ele ainda continuará a fornecer os dados antigos armazenados em cache e não refletirá a alteração feita na outra grade.

Em suma, use apenas expirações baseadas em tempo se você estiver disposto a ter o potencial de dados obsoletos e usar expirações mais curtas para cenários em que a atualização de dados é importante. Se dados obsoletos não forem aceitáveis, remova o cache ou use dependências de cache do SQL (supondo que sejam dados de banco de dados que você está armazenando em cache). Exploraremos as dependências de cache do SQL em um tutorial futuro.

Resumo

Neste tutorial, examinamos os recursos de cache internos do ObjectDataSource. Ao simplesmente definir algumas propriedades, podemos instruir o ObjectDataSource a armazenar em cache os resultados retornados do especificado SelectMethod no cache de dados ASP.NET. As propriedades CacheDuration e CacheExpirationPolicy indicam a duração de cache do item e se ele possui uma expiração absoluta ou deslizante. A CacheKeyDependency propriedade associa todas as entradas de cache do ObjectDataSource a uma dependência de cache existente. Isso pode ser usado para remover as entradas do ObjectDataSource do cache antes que a expiração baseada em tempo seja atingida e normalmente é usada com dependências de cache SQL.

Como o ObjectDataSource simplesmente armazena seus valores em cache no cache de dados, poderíamos replicar a funcionalidade interna do ObjectDataSource programaticamente. Não faz sentido fazer isso na Camada de Apresentação, pois o ObjectDataSource oferece essa funcionalidade pronta para uso, mas podemos implementar recursos de cache em uma camada separada da arquitetura. Para fazer isso, precisaremos repetir a mesma lógica usada pelo ObjectDataSource. Exploraremos como trabalhar programaticamente com o cache de dados de dentro da arquitetura em nosso próximo tutorial.

Divirta-se programando!

Leitura Adicional

Para obter mais informações sobre os tópicos discutidos neste tutorial, consulte os seguintes recursos:

Sobre o autor

Scott Mitchell, autor de sete livros asp/ASP.NET e fundador da 4GuysFromRolla.com, trabalha com tecnologias da Microsoft Web desde 1998. Scott trabalha como consultor independente, treinador e escritor. Seu último livro é Sams Teach Yourself ASP.NET 2.0 em 24 Horas. Ele pode ser alcançado em mitchell@4GuysFromRolla.com.

Agradecimentos Especiais a

Esta série de tutoriais foi revisada por muitos revisores úteis. A revisora principal deste tutorial foi Teresa Murphy. Interessado em revisar meus próximos artigos do MSDN? Se assim for, deixe-me uma linha em mitchell@4GuysFromRolla.com.