Compartilhar via


Início Rápido

Importante

O Dimensionamento Automático do Lakebase é a versão mais recente do Lakebase, com computação de dimensionamento automático, escala para zero, ramificação e restauração instantânea. Para regiões com suporte, consulte a disponibilidade da região. Se você for um usuário provisionado do Lakebase, consulte Lakebase Provisioned.

Conecte-se ao banco de dados usando tokens OAuth ou senhas do Postgres. Para gerenciar a infraestrutura do Lakebase (criando projetos, branches, computação), consulte as permissões do Project.

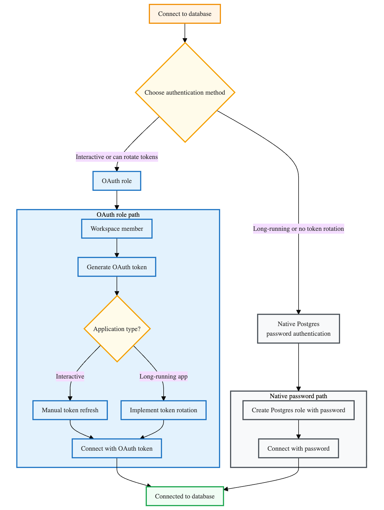
Escolha seu método de autenticação

Antes de se conectar, decida qual método de autenticação funciona melhor para seu caso de uso:

  • Função OAuth: Autentique usando sua identidade do Azure Databricks com um token OAuth. O proprietário do projeto pode se conectar imediatamente. Para permitir que outras identidades do Azure Databricks usem a autenticação OAuth, crie suas funções do Postgres usando a interface do usuário, o SQL ou a API REST do Lakebase. Consulte Criar uma função OAuth.
  • Autenticação de senha nativa do Postgres: Autenticar usando uma função Postgres com uma senha de banco de dados tradicional. Consulte Criar uma função de senha nativa do Postgres.

O OAuth fornece expiração automática de credenciais e integração de identidade de espaço de trabalho, mas requer rotação de tokens para aplicativos de execução longa. As senhas do Postgres não expiram ou exigem rotação, mas não têm a expiração automática do OAuth e o gerenciamento de segurança centralizado.

Fluxo de autenticação

Conectar-se ao seu banco de dados

Ao se conectar pela Internet pública, se você usar um firewall do lado do cliente, adicione os endereços IP usados pelo Dimensionamento Automático do Lakebase à sua lista de permissões. Consulte endereços IP e domínios para serviços do Databricks.

Os exemplos a seguir usam psqlum cliente Postgres padrão. Para obter mais informações sobre como usar o psql para se conectar, consulte Conectar com psql. Você também pode acessar seu banco de dados por meio do Databricks Notebooks, do Editor de SQL do Lakebase, do Editor de Tabelas ou de ferramentas de terceiros, como pgAdmin e outros clientes compatíveis com Postgres. Consulte Consultar seus dados para obter mais opções.

Cada projeto contém um banco de dados padrão chamado databricks_postgres ao qual você pode se conectar. Esse banco de dados pertence à função Postgres para sua identidade do Databricks (por exemplo, user@databricks.com), que é criada automaticamente quando você cria um projeto. Para criar funções adicionais do Postgres, consulte Gerenciar funções do Postgres.

Observação

Todas as conexões de banco de dados estão sujeitas a um tempo limite ocioso de 24 horas e ao tempo máximo de conexão de 3 dias. Confira os tempos limite de conexão.

Conectar-se com uma função OAuth

As funções OAuth permitem que você se conecte usando sua identidade do Azure Databricks com autenticação baseada em token. A função OAuth do proprietário do projeto é criada automaticamente. Para permitir que outras identidades do Azure Databricks usem a autenticação OAuth, crie suas funções do Postgres usando a interface do usuário, o SQL ou a API REST do Lakebase. Consulte Criar uma função OAuth.

Para gerar tokens OAuth programaticamente ou para fluxos de trabalho automatizados, consulte Obter um token OAuth em um fluxo de usuário para computador para sessões interativas ou obter um token OAuth em um fluxo de máquina para máquina para entidades de serviço.

Importante

Os tokens OAuth expiram após uma hora.

Para aplicativos que mantêm conexões de banco de dados de execução longa, você deve implementar a rotação de token para atualizar automaticamente as credenciais antes que elas expirem. Sem rotação de token, seu aplicativo perderá a conectividade de banco de dados após uma hora.

Consulte exemplos de rotação de token para obter exemplos de código.

Para se conectar com uma função OAuth:

  1. No Aplicativo Lakebase, selecione seu projeto e clique em Conectar.
  2. Selecione o ramo, a computação e o banco de dados a que você deseja se conectar e selecione sua identidade do Azure Databricks na seção de funções OAuth do menu dropdown Função.
  3. Copie o psql snippet de conexão para o terminal e insira-o.
  4. Quando solicitado a obter uma senha, clique em Copiar token OAuth e insira-o como sua senha:

Conectar modal com a lista suspensa Função aberta mostrando a seção de funções OAuth

Observação

Copiar token OAuth gera apenas um token para sua identidade de logon atual, não para entidades de serviço ou outros usuários. Para gerar tokens para outras identidades, use a CLI ou o SDK.

Conectar-se com a senha nativa do Postgres

A autenticação de senha nativa do Postgres permite que você se conecte usando uma função Postgres com uma senha de banco de dados tradicional.

Para se conectar à autenticação de senha nativa do Postgres:

  1. No Aplicativo Lakebase, selecione seu projeto e clique em Conectar.
  2. Selecione o branch, a computação e o banco de dados ao qual você deseja se conectar e, em seguida, escolha uma função Postgres na seção de Funções Postgres do menu suspenso Função.
  3. Copie o psql snippet de conexão para o terminal e insira-o para se conectar.

Caixa de diálogo de conexão de função do Postgres

Próximas etapas