Komponenter i GitHub-flyten

Fullført

I denne enheten ser vi gjennom følgende komponenter i GitHub-flyten:

  • Grener
  • Begår
  • Pull-forespørsler
  • GitHub-flyten
  • Git-flyt

Komponenter i GitHub Flow

Før vi går inn på GitHub-spesifikke arbeidsflyter, er det nyttig å forstå at GitHub Flow bygger direkte på Gits grunnleggende konsepter.

Git gir verktøy for å spore og administrere endringer i koden din over tid. GitHub bygger på dette ved å gjøre det enklere å bruke disse verktøyene med funksjoner som grener, forpliktelser, pull-forespørsler og visuelle grensesnitt for samarbeid. La oss starte med å se på hvordan disse konseptene fungerer i GitHub.

Hva er grener

I den siste delen opprettet vi en ny fil og en ny gren i depotet ditt.

Grener er en viktig del av GitHub-opplevelsen. De lar deg gjøre endringer uten å påvirke standardgrenen.

Grenen er et trygt sted å eksperimentere med nye funksjoner eller løsninger. Hvis du gjør en feil, kan du tilbakestille endringene eller sende flere endringer for å løse feilen. Endringene oppdateres ikke på standardgrenen før du slår sammen grenen.

Notat

Alternativt kan du opprette en ny gren og sjekke den ut ved hjelp av git i en terminal. Kommandoen vil være git checkout -b newBranchName

Hva er utføringer

I den forrige enheten la du til en ny fil i repositoriet ved å sende en utføring. La oss kort se gjennom hva som forplikter seg.

En utføre er en endring i én eller flere filer på en gren. Hver forpliktelse spores av en unik ID, tidsstempel og bidragsyter, uavhengig av om den gjøres via kommandolinjen eller direkte i GitHubs nettgrensesnitt. Utføringer gir et klart revisjonsspor for alle som gjennomgår loggen til en fil eller et koblet element, for eksempel et problem eller en pull-forespørsel.

Du kan opprette en commit ved hjelp av Git i terminalen din med:

git commit -m "Add a helpful commit message"

Et skjermbilde av en liste over GitHub forplikter seg til en hovedgren.

I et git-repositorium kan det finnes en fil i flere gyldige tilstander etter hvert som den går gjennom versjonskontrollprosessen. Primærtilstandene for en fil i et Git-repositorium er usporet og sporede.

Ikke sporet: En innledende tilstand for en fil når den ennå ikke er en del av Git-repositoriet. Git er uvitende om sin eksistens.

sporet: En sporet fil er en som Git aktivt overvåker. Det kan være i én av følgende delstater:

  • Umodifisert: Filen spores, men den har ikke blitt endret siden forrige utføring.
  • Endret: Filen har blitt endret siden forrige utføring, men disse endringene er ennå ikke trinnvise for neste utføring.
  • Trinnvis: Filen er endret, og endringene er lagt til i oppsamlingsområdet (også kjent som indeksen). Disse endringene er klare til å utføres.
  • Forpliktet: Filen er i repositoriets database. Den representerer den nyeste forpliktede versjonen av filen.

Disse tilstandene hjelper teamet ditt med å forstå statusen til hver fil og hvor den er i versjonskontrollprosessen.

Hva er pull-forespørsler?

En pull-forespørsel er mekanismen som brukes til å signalisere at utføringene fra én gren er klare til å slås sammen til en annen gren.

Gruppemedlemmet som sender inn den pull-forespørselen ber én eller flere korrekturlesere om å bekrefte koden og godkjenne flettingen. Disse korrekturleserne har mulighet til å kommentere endringer, legge til sine egne eller bruke pull-forespørselen selv for videre diskusjon.

GitHub støtter også utkast til pull-forespørsler, som lar deg åpne en pull-forespørsel som ennå ikke er klar for gjennomgang.

Når endringene er godkjent (hvis nødvendig), slås pull-forespørselens kildegren (sammenligningsgrenen) sammen til basisgrenen.

Et skjermbilde av en pull-forespørsel og en kommentar i pull-forespørselen.

Nå som du har sett hvordan grener, forpliktelser og pull-forespørsler fungerer, la oss gå gjennom hvordan de kommer sammen i GitHub Flow.

GitHub-flyten

Skjermbilde som viser en visuell representasjon av GitHub-flyten i et lineært format som inkluderer en ny gren, utførelser, pull-forespørsel og sammenslåing av endringene tilbake til hoved i denne rekkefølgen.

GitHub-flyten er en enkel arbeidsflyt som hjelper deg med å gjøre og dele endringer på en sikker måte. Det er flott for å prøve ut ideer og samarbeide med teamet ditt ved hjelp av grener, pull-forespørsler og sammenslåinger.

Notat

GitHub-flyt er en av flere populære arbeidsflyter. Andre inkluderer Git-flyt og trunk-basert utvikling.

Nå som vi vet det grunnleggende om GitHub, kan vi gå gjennom GitHub-flyten og komponentene.

  1. Start med å opprette en gren slik at endringene, funksjonene eller rettelsene dine ikke påvirker hovedgrenen.
  2. Deretter gjør du oppdateringene dine i grenen. Hvis arbeidsflyten støtter det, kan du distribuere endringer fra denne grenen for å teste dem før sammenslåing.
  3. Nå åpner du en pull-forespørsel for å invitere til tilbakemelding og starte en gjennomgang.
  4. Gå deretter gjennom kommentarene og gjør nødvendige oppdateringer basert på teamets tilbakemeldinger.
  5. Til slutt, når du er trygg på endringene, kan du få godkjenning og slå sammen pull-forespørselen til hovedgrenen.
  6. Etter det, slett grenen for å holde depotet rent og unngå å bruke utdaterte grener.

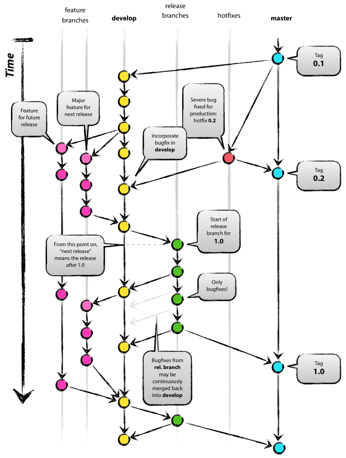
Git-flyt

Mens GitHub Flow er en lett arbeidsflyt designet for kontinuerlig levering, er Git-flyt en mer strukturert forgreningsmodell som ofte brukes i utgivelsesdrevne miljøer. Git-flyt har eksistert lenger enn GitHub Flow, og du kan fortsatt se begrepet master brukt i stedet main for som standardgren.

Nvies diagram over en Git-grenmodell som viser feature-grener, en develop-gren, release-grener, hotfixes og master-grenen over tid. Fargede commit-noder og piler illustrerer hvordan funksjoner slås sammen i develop, hvordan release branchs opprettes for versjon 1.0, hvordan feilrettinger flyter tilbake til develop, og hvordan hotfixes brukes direkte på master. Tagger markerer utgivelser 0.1, 0.2 og 1.0.

Bilde av Vincent Driessen, fra 'A successful Git branching model'

Grentyper for Git-flyt

Git-flyt bruker flere langlivede og midlertidige grener:

  • master: Gjenspeiler alltid produksjonsklar kode.
  • utvikle: Inneholder det siste utviklingsarbeidet for neste utgivelse.
  • feature/*: Brukes til å lage nye funksjoner; forgrenet fra develop og slått sammen tilbake når den er ferdig.
  • release/*: Forbereder en ny produksjonsutgivelse fra develop; tillater endelig testing og mindre feilrettinger.
  • hurtigreparasjon/*: Brukes til raskt å oppdatere produksjonsproblemer; forgrenet fra master.

Slik fungerer Git-flytprosessen

  1. Utviklere oppretter funksjonsgrener fra develop for å bygge ny funksjonalitet.
  2. Når det er tid for en utgivelse, opprettes en utgivelsesgren fra develop. Dette isolerer utgivelsesforberedelsesarbeidet slik at utviklingen kan fortsette uavbrutt.
  3. Feilrettinger kan legges til utgivelsesgrenen, men hovedfunksjoner bør vente på en fremtidig utgivelse.
  4. Når den er klar, flettes utgivelsesgrenen inn i master og merkes med et versjonsnummer. GitHub kan bruke disse kodene til å hjelpe deg med å generere produktmerknader.
  5. Den samme utgivelsesgrenen bør slås sammen igjen develop for å holde den synkronisert.
  6. Hvis det oppstår en kritisk produksjonsfeil, opprettes en hurtigreparasjonsgren fra master. Når den er fikset, slås den sammen til både master og develop.

Når du skal bruke Git-flyt

  • Best egnet for prosjekter med planlagte eller versjonsbaserte utgivelser
  • Nyttig hvis du vedlikeholder flere produksjonsversjoner (f.eks. langsiktige supportgrener)
  • Ideell for langsommere, mer strukturerte utviklingssykluser (f.eks. bedrifts- eller regulerte miljøer)
  • Anses som mer "tungvekter" enn GitHub Flow på grunn av ekstra grenadministrasjon

Notat

Git-flyt forutsetter fletteforpliktelser for integrering av grener. Bruk av rebase- eller squashsammenslåinger kan forstyrre grenstrukturen og historikksporingen.

For mange team som bruker GitHub, er GitHub Flow enklere og raskere. Men hvis teamet ditt verdsetter forutsigbarhet og trenger mer utgivelsesplanlegging, kan Git-flyt passe bedre.

Congratulations! Du har nettopp gått gjennom hele GitHub Flow – og utforsket hvordan Git-flyt tilbyr et strukturert alternativ for utgivelsesdrevne prosjekter.

La oss gå videre til neste del der vi skal dekke forskjellene mellom problemer og diskusjoner.