Merk
Tilgang til denne siden krever autorisasjon. Du kan prøve å logge på eller endre kataloger.
Tilgang til denne siden krever autorisasjon. Du kan prøve å endre kataloger.
Funksjonelle avhengigheter er relasjoner mellom kolonner i en tabell, hvor verdiene i én kolonne bestemmer verdiene i en annen kolonne. Å forstå disse avhengighetene kan hjelpe deg å avdekke mønstre og sammenhenger i dataene dine. Denne forståelsen kan hjelpe med feature engineering, datarensing og modellbygging. Funksjonelle avhengigheter fungerer som en effektiv invariant som hjelper deg å finne og fikse datakvalitetsproblemer som ellers kan være vanskelige å oppdage.
I denne artikkelen bruker du semantisk kobling til:
- Finne avhengigheter mellom kolonner i en FabricDataFrame
- Visualiser avhengigheter
- Identifisere problemer med datakvalitet
- Visualiser datakvalitetsproblemer
- Fremtving funksjonelle begrensninger mellom kolonner i et datasett
Forutsetning
Skaff deg et abonnement Microsoft Fabric. Eller meld deg på en gratis prøveperiode Microsoft Fabric.
Logg inn på Microsoft Fabric.
Bytt til Fabric ved å bruke erfaringsbryteren nederst til venstre på hjemmesiden din.
- Gå til Data Science-opplevelsen som finnes i Microsoft Fabric.
- Opprett en ny notatblokk for å kopiere og lime inn kode i celler.
- For Spark 3.4 og nyere er Semantic-koblingen tilgjengelig i standard kjøretid når du bruker Fabric, og det er ikke nødvendig å installere den. Hvis du bruker Spark 3.3 eller nedenfor, eller hvis du vil oppdatere til den nyeste versjonen av Semantic Link, kan du kjøre kommandoen:
python %pip install -U semantic-link - Legg til et Lakehouse i notatblokken.
Semantisk lenke er tilgjengelig i standard Fabric-runtime. For å oppdatere til den nyeste versjonen av semantic link, kjør denne kommandoen:
%pip install -U semantic-link
Finn funksjonelle avhengigheter i data
SemPy-funksjonen find_dependencies oppdager funksjonelle avhengigheter mellom kolonnene i en FabricDataFrame. Funksjonen bruker en terskel for betinget entropi for å oppdage tilnærmede funksjonelle avhengigheter, der lav betinget entropi indikerer sterk avhengighet mellom kolonner. For å gjøre find_dependencies funksjonen mer selektiv, sett en lavere terskel for betinget entropi. Den lavere terskelen betyr at kun sterkere avhengigheter oppdages.
Dette Python kodeutsnittet demonstrerer hvordan man bruker find_dependencies:
from sempy.fabric import FabricDataFrame
from sempy.dependencies import plot_dependency_metadata
import pandas as pd
df = FabricDataFrame(pd.read_csv("your_data.csv"))
deps = df.find_dependencies()
Funksjonen find_dependencies returnerer en FabricDataFrame med oppdagede avhengigheter mellom kolonner.
En liste representerer kolonner som har en tilordning på 1:1. Funksjonen fjerner også transitive kanter, for å prøve å beskjære potensielle avhengigheter.
Når du spesifiserer alternativet dropna=True , eliminerer funksjonen rader som har en NaN-verdi i begge kolonner fra evalueringen. Denne elimineringen kan resultere i ikke-transitive avhengigheter, som vist i følgende eksempel:
| A | B | C |
|---|---|---|
| 1 | 1 | 1 |
| 1 | 1 | 1 |
| 1 | ikke et tall | 9 |
| 2 | ikke et tall | 2 |
| 2 | 2 | 2 |
I noen tilfeller kan avhengighetskjeden danne sykluser når du spesifiserer alternativet dropna=True , som vist i følgende eksempel:
| A | B | C |
|---|---|---|
| 1 | 1 | ikke et tall |
| 2 | 1 | ikke et tall |
| ikke et tall | 1 | 1 |
| ikke et tall | 2 | 1 |
| 1 | ikke et tall | 1 |
| 1 | ikke et tall | 2 |
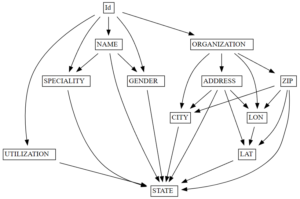
Visualiser avhengigheter i data
Etter at du har funnet funksjonelle avhengigheter i et datasett ved å bruke find_dependencies, kan du visualisere avhengighetene ved å bruke funksjonen plot_dependency_metadata . Denne funksjonen tar det resulterende FabricDataFrame fra find_dependencies og oppretter en visuell representasjon av avhengighetene mellom kolonner og grupper med kolonner.
Dette Python kodeutdraget viser hvordan man bruker plot_dependencies:
from sempy.fabric import FabricDataFrame
from sempy.dependencies import plot_dependency_metadata
from sempy.samples import download_synthea
import pandas as pd
download_synthea(which='small')
df = FabricDataFrame(pd.read_csv("synthea/csv/providers.csv"))
deps = df.find_dependencies()
plot_dependency_metadata(deps)
Funksjonen plot_dependency_metadata genererer en visualisering som viser 1:1-grupperinger av kolonner. Kolonner som tilhører én enkelt gruppe, plasseres i én enkelt celle. Hvis funksjonen ikke finner noen egnede kandidater, returnerer den en tom FabricDataFrame.
Identifisere problemer med datakvalitet
Datakvalitetsproblemer kan ta mange former – for eksempel manglende verdier, inkonsistenser eller unøyaktigheter. For å sikre påliteligheten og gyldigheten til enhver analyse eller modell bygget på dataene, er det viktig å identifisere og ta tak i disse problemene. En måte å oppdage datakvalitetsproblemer på er å undersøke brudd på funksjonelle avhengigheter mellom kolonner i et datasett.
Funksjonen list_dependency_violations kan hjelpe deg å finne brudd på funksjonelle avhengigheter mellom datasettkolonner. Når du oppgir en determinantkolonne og en avhengig kolonne, viser funksjonen verdier som bryter med den funksjonelle avhengigheten, sammen med antall av deres respektive forekomster. Denne informasjonen kan hjelpe deg med å inspisere omtrentlige avhengigheter og identifisere datakvalitetsproblemer.
Følgende kodesnippet viser hvordan man bruker funksjonen list_dependency_violations :
from sempy.fabric import FabricDataFrame
from sempy.samples import download_synthea
import pandas as pd
download_synthea(which='small')
df = FabricDataFrame(pd.read_csv("synthea/csv/providers.csv"))
violations = df.list_dependency_violations(determinant_col="ZIP", dependent_col="CITY")
I dette eksemplet forutsetter funksjonen en funksjonell avhengighet mellom KOLONNENE ZIP (determinant) og BY (avhengig). Hvis datasettet har datakvalitetsproblemer – for eksempel samme postnummer tildelt flere byer – gir funksjonen dataene med problemene:
| ZIP | BY | antall |
|---|---|---|
| 12345 | Boston | 2 |
| 12345 | Seattle | 1 |
Denne utdataene indikerer at to forskjellige byer (Boston og Seattle) har samme postnummerverdi (12345). Dette resultatet antyder et datakvalitetsproblem i datasettet.
Funksjonen list_dependency_violations inneholder flere alternativer som kan håndtere manglende verdier, vise verdier som er tilordnet til brudd på verdier, begrense antall returnerte brudd og sortere resultatene etter antall eller determinantkolonne.
Resultatet list_dependency_violations kan hjelpe deg med å identifisere problemer med datasettets datakvalitet. Du bør imidlertid nøye undersøke resultatene og vurdere konteksten i dataene dine, for å finne den mest hensiktsmessige fremgangsmåten for å håndtere de identifiserte problemene. Denne fremgangsmåten kan innebære mer datarengjøring, validering eller utforskning for å sikre påliteligheten og gyldigheten til analysen eller modellen.
Visualiser datakvalitetsproblemer
Datakvalitetsproblemer kan skade påliteligheten og gyldigheten til enhver analyse eller modell bygget på disse dataene. Å identifisere og ta tak i disse problemene er viktig for å sikre nøyaktigheten i resultatene dine. For å oppdage datakvalitetsproblemer, undersøk brudd på funksjonelle avhengigheter mellom kolonner i et datasett. Visualisering av disse bruddene kan vise problemene tydeligere, og hjelpe deg med å løse dem mer effektivt.
Funksjonen plot_dependency_violations kan bidra til å visualisere brudd på funksjonelle avhengigheter mellom kolonner i et datasett. Gitt en determinantkolonne og en avhengig kolonne, viser denne funksjonen de krenkende verdiene i et grafisk format, for å gjøre det enklere å forstå arten og omfanget av datakvalitetsproblemene.
Denne kodesnutten plot_dependency_violations viser hvordan du bruker funksjonen:
from sempy.fabric import FabricDataFrame
from sempy.samples import download_synthea
import pandas as pd
download_synthea(which='small')
df = FabricDataFrame(pd.read_csv("synthea/csv/providers.csv"))
df.plot_dependency_violations(determinant_col="ZIP", dependent_col="CITY")
I dette eksemplet forutsetter funksjonen en eksisterende funksjonell avhengighet mellom KOLONNENE ZIP (determinant) og BY (avhengig). Hvis datasettet har problemer med datakvalitet – for eksempel samme postnummer tildelt flere byer – genererer funksjonen en graf over de krenkende verdiene.
Funksjonen plot_dependency_violations inneholder flere alternativer som kan håndtere manglende verdier, vise verdier som er tilordnet til brudd på verdier, begrense antall returnerte brudd og sortere resultatene etter antall eller determinantkolonne.
Funksjonen plot_dependency_violations genererer en visualisering som kan hjelpe med å identifisere kvalitetsproblemer i datasettet. Du bør imidlertid nøye undersøke resultatene og vurdere konteksten i dataene dine, for å finne den mest hensiktsmessige fremgangsmåten for å håndtere de identifiserte problemene. Denne fremgangsmåten kan innebære mer datarengjøring, validering eller utforskning for å sikre påliteligheten og gyldigheten til analysen eller modellen.
Fremtving funksjonelle begrensninger
Datakvalitet er avgjørende for å sikre påliteligheten og gyldigheten til enhver analyse eller modell som er bygget på et datasett. Håndheving av funksjonelle begrensninger mellom kolonner i et datasett kan bidra til å forbedre datakvaliteten. Funksjonelle begrensninger sikrer at relasjonene mellom kolonnene har nøyaktighet og konsistens, noe som kan føre til mer nøyaktige analyser eller modellresultater.
Funksjonen drop_dependency_violations håndhever funksjonelle begrensninger mellom kolonner i et datasett. Den fjerner rader som bryter en gitt begrensning. Gitt en determinantkolonne og en avhengig kolonne, fjerner denne funksjonen rader med verdier som ikke samsvarer med funksjonsbetingelsen mellom de to kolonnene.
Denne kodesnutten drop_dependency_violations viser hvordan du bruker funksjonen:
from sempy.fabric import FabricDataFrame
from sempy.samples import download_synthea
import pandas as pd
download_synthea(which='small')
df = FabricDataFrame(pd.read_csv("synthea/csv/providers.csv"))
cleaned_df = df.drop_dependency_violations(determinant_col="ZIP", dependent_col="CITY")
I dette eksempelet håndhever funksjonen en funksjonell begrensning mellom ZIP (determinant) og CITY (avhengig) kolonnene. For hver verdi av determinanten velger funksjonen den vanligste verdien i den avhengige kolonnen, og fjerner alle rader med andre verdier. For eksempel, gitt dette datasettet, fjernes raden med CITY=Seattle , og den funksjonelle avhengigheten ZIP -> CITY gjelder i utgangen:
| ZIP | BY |
|---|---|
| 12345 | Seattle |
| 12345 | Boston |
| 12345 | Boston |
| 98765 | Baltimore |
| 00000 | San Francisco |
Funksjonen drop_dependency_violations gir verbose mulighet til å kontrollere detaljnivået for utdata. Når du angir verbose=1, kan du se antall tapte rader. En verbose=2 verdi viser hele radinnholdet i de forkastede radene.
Funksjonen drop_dependency_violations kan fremtvinge funksjonelle begrensninger mellom kolonner i datasettet, noe som kan bidra til å forbedre datakvaliteten og føre til mer nøyaktige resultater i analysen eller modellen. Vurder imidlertid nøye konteksten til dataene dine og de funksjonelle begrensningene du velger å håndheve, for å sikre at du ikke ved et uhell fjerner verdifull informasjon fra datasettet ditt.