次の方法で共有


NDIS の状態表示用拡張可能なスイッチ制御パス Hyper-V

このトピックでは、基になる物理アダプターからの NDIS 状態表示が移動するコントロール パスについて説明します。 1 つ以上の基になる物理アダプターを、Hyper-V 拡張可能スイッチ外部ネットワーク アダプターと組み合わせて使用できます。

たとえば、拡張可能スイッチ外部ネットワーク アダプターは、NDIS マルチプレクサー (MUX) 中間ドライバーの仮想ミニポート エッジにバインドできます。 MUX 中間ドライバー自体は、ホスト上の 1 つ以上の物理ネットワークのチームにバインドできます。 この構成は、拡張可能スイッチ チームと呼ばれます。 拡張可能スイッチ チームの詳細については、「物理ネットワーク アダプター構成の種類を参照してください。

この構成では、拡張可能スイッチの拡張機能は、拡張可能スイッチ チーム内のすべてのネットワーク アダプターに公開されます。 これにより、拡張可能スイッチ ドライバー スタック内の転送拡張機能で、チーム内の個々のネットワーク アダプターの構成と使用を管理できます。 たとえば、拡張機能では、送信パケットを個々のアダプターに転送することで、チーム経由の負荷分散フェールオーバー (LBFO) ソリューションのサポートを提供できます。 このような拡張機能は、 チーミング プロバイダーと呼ばれます。 チーミング プロバイダーの詳細については、「 チーミング プロバイダー拡張機能」を参照してください。

注意 この種類の操作は、フォワーディング拡張機能によってのみ実行できます。 この種類のドライバーの詳細については、転送拡張を参照してください。

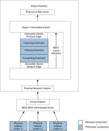
次の図は、NDIS 6.40 (Windows Server 2012 R2) 以降の基になる拡張可能スイッチ チームによって発行された NDIS 状態表示の拡張可能スイッチ制御パスを示しています。

NDIS 6.40 の拡張可能スイッチ チームからの NDIS 状態表示のコントロール パスを示す図。

次の図は、NDIS 6.30 (Windows Server 2012) の基になる拡張可能スイッチ チームによって発行された NDIS 状態表示の拡張可能スイッチ制御パスを示しています。

NDIS 6.30 の拡張可能スイッチ チームからの NDIS 状態表示のコントロール パスを示す図。

拡張可能スイッチ インターフェイスでは、NDIS フィルター ドライバーは拡張可能スイッチ拡張機能 と呼ばれ、ドライバー スタックは、拡張可能スイッチ ドライバー スタックと呼ばれます。

拡張可能スイッチは、次の方法で、基になる物理アダプターまたは拡張可能スイッチ チームからの NDIS 状態表示をサポートします。

  • NDIS 状態表示が拡張可能スイッチ インターフェイスに到着すると、 NDIS_SWITCH_NIC_STATUS_INDICATION 構造体内の表示をカプセル化します。 次に、拡張可能スイッチのミニポート エッジは、この構造体を含む NDIS_STATUS_SWITCH_NIC_STATUS 表示を発行します。

    転送拡張機能は、この表示を受け取ると、カプセル化されたデータを変更する表示を複製できます。 これにより、転送拡張機能は、基になる拡張可能スイッチ チームの指定された状態または機能を変更できます。

  • チーミング プロバイダーとして動作する転送拡張機能は、オフロード テクノロジに関連する NDIS_STATUS_SWITCH_NIC_STATUS 表示を開始することで、ハードウェア オフロード用のアダプター チームの構成に参加できます。

    たとえば、プロバイダーは、NDIS_STATUS_SWITCH_NIC_STATUS表示を開始し、アダプター チームの仮想マシン キュー (VMQ) のオフロード機能を変更するためにカプセル化されたNDIS_STATUS_RECEIVE_FILTER_CURRENT_CAPABILITIES表示を使用できます。

  • チーミング プロバイダーは、拡張可能なスイッチ チーム以外の他のネットワーク アダプター構成を変更する NDIS_STATUS_SWITCH_NIC_STATUS 表示を開始することもできます。

    たとえば、拡張機能は、カプセル化された NDIS_STATUS_SWITCH_PORT_REMOVE_VF 表示を使用して NDIS_STATUS_SWITCH_NIC_STATUSを 開始できます。 この指示により、仮想マシン (VM) ネットワーク アダプターと PCI Express (PCIe) 仮想関数 (VF) の間のバインドが削除されます。 VF は、単一ルート I/O 仮想化 (SR-IOV) インターフェイスをサポートする基になる物理ネットワーク アダプターによって公開されます。

    このバインディングが削除されると、VM ネットワーク アダプターと、基になる SR-IOV 物理アダプターの VF の間で直接ではなく、拡張可能なスイッチ ポートを介してパケットが配信されます。 これにより、拡張可能スイッチ ポートを介して受信または送信されるパケットに拡張可能スイッチ ポート ポリシーを適用できます。

手記 拡張可能スイッチ拡張機能は、すべての NDIS フィルター ドライバーに適用される NDIS 状態表示をフィルター処理するための同じガイドラインに従う必要があります。 詳細については、「フィルターモジュールステータス表示」を参照してください。

転送拡張機能が NDIS_STATUS_SWITCH_NIC_STATUS 表示を開始する方法の詳細については、「 物理ネットワーク アダプターからの NDIS 状態表示の管理」を参照してください。