演習 - 手による対話式操作スクリプトをオブジェクトに追加する

完了

ObjectManipulator スクリプトでは、"手とモーション コントローラー" 入力モデルの "直接操作" モダリティがサポートされています。 このスクリプトをオブジェクトにアタッチすると、ユーザーは手を使ってオブジェクトを移動、拡大縮小、回転させることができます。 この演習では、2 つの立方体を作成して、必要なスクリプトをアタッチし、立方体を動かします。

1 つ目の立方体を追加して調整する

  1. メニュー バーで、 GameObject>3D オブジェクト>Cube を選択します。

    キューブを追加するためのメニュー コマンドのスクリーンショット。

    この立方体の既定のサイズは 1 平方メートルであり、今回の目的には大きすぎます。 ここでは、サイズを 20x20x20 センチメートルに縮小します。

  2. キューブを選択し、 インスペクターでキューブの Transform/Scale の値を次のように変更します。

    X = 0.2、Y = 0.2、Z = 0.2

    立方体は、シーンの既定の位置 (0,0,0) に配置されました。 これは、立方体がユーザーのヘッドセットと同じ位置にあることを意味します。ユーザーは後方に移動するまで立方体を見ることができません。 見やすい位置になるように、立方体の位置の値を変更します。

  3. インスペクターで、キューブの Transform/Position の値を次のように変更します。

    X = -0.2、Y = 1.6、Z = 0.5

    更新後のキューブの変換コンポーネントのスクリーンショット。

    立方体の 3 つの側面が見えるようにしたいので、立方体の回転も変更します。

    立方体の高さは MRTK XR リグカメラ オフセットの高さに合わせて 1.6 に設定され、ほぼ目のレベルに配置されます。

  4. インスペクターで、キューブの Tranform/Rotation 値を次のように変更します。

    X = 9、Y = 14、Z = 0 f

    ヒント

    キューブを拡大するには、キューブを選択し、カーソルが [シーン ] ウィンドウの上に置いていることを確認してから、 F キーを押します。 この方法で、任意のオブジェクトを拡大できます。

スクリプトを立方体に追加する

トラッキングされた手でオブジェクトを "つかめる" ようにするには、オブジェクトに以下の 2 つのコンポーネントをアタッチする必要があります。

  • Collider コンポーネント (ここでは何もする必要はなく、Unity の立方体には既定で [ボックス コライダー] が既にあります)
  • Object Manipulator (Script) コンポーネント
  1. キューブを選択したまま 、[インスペクター] ウィンドウで [ コンポーネントの追加 ] ボタンを選択し、 オブジェクト マニピュレータ ー スクリプトを検索して選択します。

    オブジェクト マニピュレーター スクリプトの追加のスクリーンショット。

    ObjectManipulator スクリプトを使用すると、片手または両手を使用してオブジェクトを移動、拡大縮小、回転できるようになる。 オブジェクト マニピュレーター スクリプトを追加すると、制約マネージャー スクリプトも自動的に追加されます。これは、オブジェクト マニピュレーター スクリプトがそれに依存しているからです。

    キューブに追加された制約マネージャー スクリプトのスクリーンショット。

キューブの素材を更新する

パフォーマンス上の理由から、既定の Unity 素材ではなく MRTK 素材を使用することをお勧めします。

  1. キューブを選択したまま、メッシュ レンダラー コンポーネントの [マテリアル ] セクションを見つけます。
  2. 既定のマテリアルを MRTK 標準アセット>の下にあるMRTK_Standard_Whiteマテリアルに置き換えます。 [ プロジェクト ]ペインから[マテリアル ]セクションに マテリアルをドラッグ アンド ドロップできます。

2 つ目の立方体を追加する

  1. [階層] で、キューブを右クリックし、[複製] を選択します。 重複したキューブは、 キューブ (1) という名前で表示されます。

  2. 元のキューブを右クリックし、[ 名前の変更] を選択し、キューブに Near Cube という名前を付けます。

  3. 複製したキューブを右クリックし、[ 名前の変更] を選択し、キューブに Far Cube という名前を付けます。

    現時点では、 シーン ビューにはキューブが 1 つしかないように見えます。 これは、近くの立方体と遠くの立方体がまったく同じ場所にあるからです。 遠くの立方体の位置と回転を変更しましょう。

  4. Far Cube を選択したまま、Transform コンポーネントの値を次のように変更します。

    [Position]\(位置\): X = 0.6、Y = 1.6、Z = 1.1

    回転: X = 27、Y = 0、Z = 0

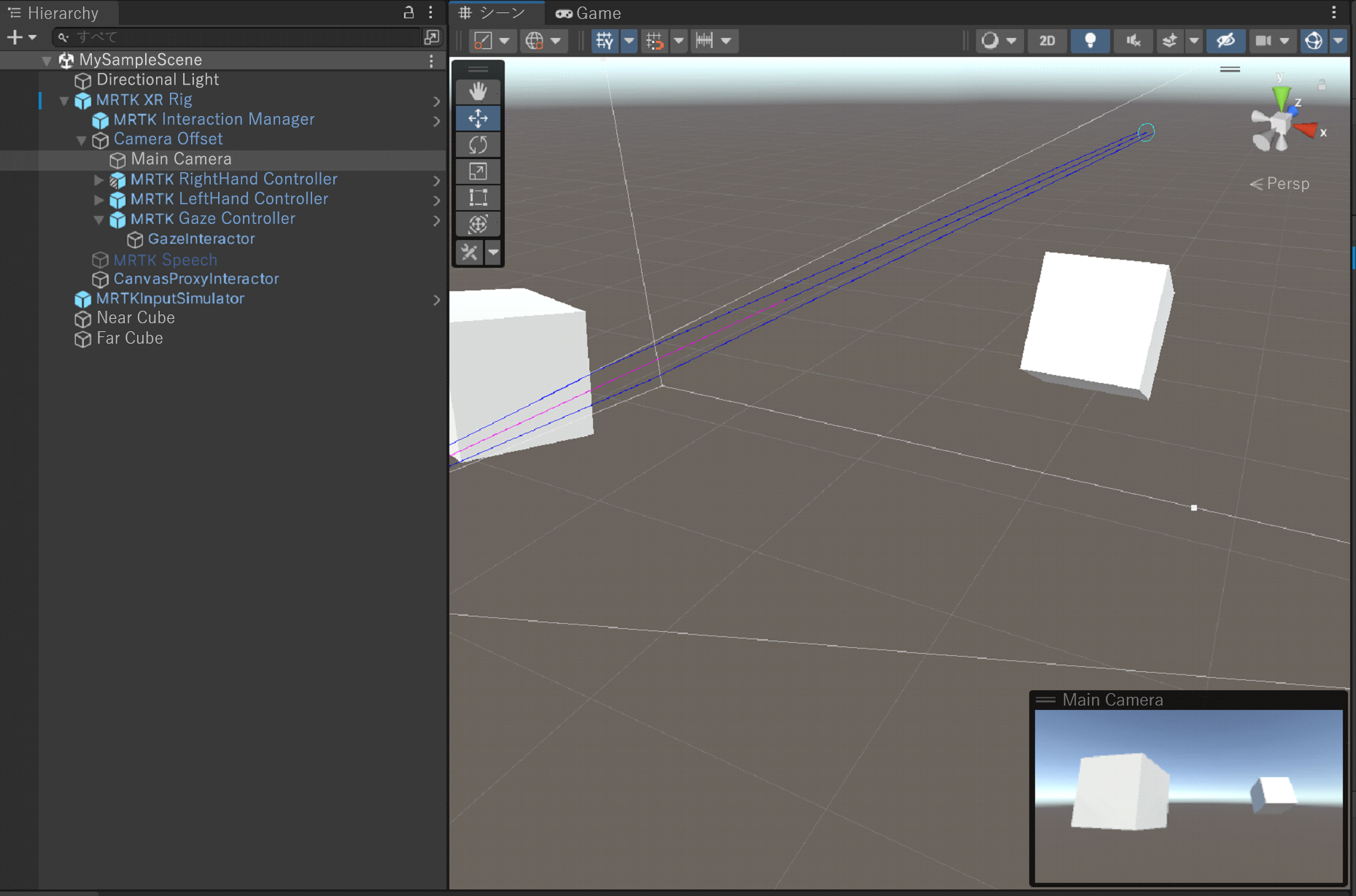
    これで、カメラの左側に Near Cube が、右側の少し奥側に Far Cube が表示されるはずです。 これを確認するには、階層メイン カメラ (MRTK XR リグ>カメラ オフセット) を選択し、[シーン] ウィンドウの [メイン カメラ] ウィンドウを確認します。

    [シーン] ウィンドウのメイン カメラ ビューのスクリーンショット。

    ヒント

    [シーン] ウィンドウのビューをカメラが見ているような外観にする場合は、[シーン] ウィンドウ内をスクロールします。 カメラの クリア フラグ が既定で Skybox に設定されていない場合、設定する必要があるかもしれません。

再生モードで立方体をつかんで動かす

  1. [プレイ] を選択します。 プロジェクトの再生が開始されると、ビューが ゲーム ウィンドウに切り替わります。

    プレイ モードに入った後の [ゲーム] ウィンドウのスクリーンショット。

    再生する前に、 プロジェクト設定>MRTK3の下に有効なプロファイルが設定されていることを確認します。

  2. [ゲーム] ウィンドウの右上隅にある 3 点ボタンを選択し、[最大化] を選択します。

    [ゲーム] ウィンドウの [最大化] コマンドのスクリーンショット。

  3. スペース バーを押すと、シミュレートされた右側がビューに表示されます。

  4. 立方体の側面または底面に触れるまで、シミュレートされた手を近くの立方体に近づけていきます。

    シミュレーションされた右手が Near Cube に接触するスクリーンショット。

  5. マウスの左ボタンを押して (これによって、手で立方体を "つかむ" ことができます)、シーン内で立方体をドラッグします。

    キューブの移動のスクリーンショット。

    遠くの立方体をつかんで動かすには、シミュレートされた手にアタッチされている far ポインターを使用します。

  6. 必要に応じて、スペース バーをもう一度押して、シミュレートされた右手を表示させます。 手の人さし指の先から伸びる far ポインターに注目します。

    シミュレートされた手の遠いポインターのスクリーンショット。

  7. 立方体にポインターの先端が触れるまで、手を遠くの立方体に近づけていきます。 ポインターの先端を立方体に触れさせるには、何度か円を描くように手を動かす必要がある場合があります。

    キューブに触れる遠いポインターのスクリーンショット。

  8. マウスの左ボタンを押し (これによって、指先が閉じ、"ピンチ ジェスチャ" と呼ばれる形になります)、シーン内で立方体をドラッグします。

Unity エディター内入力シミュレーション

Unity のエディター内入力のシミュレーション機能を使用して、ホログラフィック オブジェクトの動作をテストできます。

シーンのビューを変更する

  • カメラを前/左/後/右に移動するには、 W/A/S/D キーを押します。
  • カメラを垂直方向に移動するには、 Q キーと E キーを押します。
  • カメラを回転させるには、マウスの右ボタンを押してからドラッグします。

手入力をシミュレートする

  • シミュレートされた右手を有効にするには、 スペースバーを長押しします。 手を取り外すには、 スペース バーを離します。
  • 左のシミュレートされた手を有効にするには、 左シフト キーを長押しします。 手を消すには、キーを離します。
  • シーン内でどちらかの手を動かすには、マウスを動かします。
  • 手を前後に動かすには、マウスのスクロール ホイールを回転させます。
  • ピンチ ジェスチャをシミュレートするには、マウスの左ボタンを押します。
  • 手を回転するには、 スペース バー + CTRL キー (右側) または 左シフト キー + Ctrl キー (左手) を押したまま、マウスを移動します。

手を表示したままにする

キーを押し続けなくても手を有効にし、画面に表示したままにするには、[T] (左手) または [Y] (右手) を押します。 手を消すには、これらのキーをもう一度押します。

Unity でアプリケーションをビルドする

  1. [再生] ウィンドウを最小化するには、 3 つのドット のボタンを選択し、[ 最大化] をオフにします。

  2. メニュー バーで、[> を選択します。

  3. [ ビルド設定] ウィンドウで、[ 開いているシーンを追加 ]ボタンを選択して、現在のシーンを [ビルド内のシーン ]リストに追加します。

  4. [ ビルド ] ボタンを選択します。

  5. [ Build Universal Windows Platform]\(ユニバーサル Windows プラットフォームのビルド \) ウィンドウで、ビルドを格納するフォルダーに移動するか、新しいフォルダーを作成してそこに移動し、[ フォルダーの選択 ] ボタンを選択してビルド プロセスを開始します。

    ビルドを保存する場所のスクリーンショット。

    進行状況バーが表示され、ビルドの進行状況を確認できます。

(オプション) アプリケーションをビルドおよび展開

HoloLens 2 のビルドとテストは必須ではありません。 または、デバイスがない場合は、 HoloLens 2 エミュレーター でテストすることもできます。 HoloLens.com でデバイスを購入できます。

  1. ビルド プロセスが完了すると、Windows エクスプローラーが開き、ビルド フォルダーが表示されます。 フォルダー内を移動し、ソリューション ファイルをダブルクリックして Visual Studio で開きます。

    ビルド フォルダーが表示されたエクスプローラーのスクリーンショット。

  2. マスター構成またはリリース構成と ARM64 アーキテクチャを選択して、Visual Studio for HoloLens を構成します。

    プロジェクトのビルド オプションを含む Visual Studio ウィンドウのスクリーンショット。

    ヒント

    HoloLens (第 1 世代) にデプロイする場合は、 x86 アーキテクチャを選択します。

    Visual Studio でターゲット オプションとして デバイス が表示されない場合は、ソリューションのスタートアップ プロジェクトを IL2CPP プロジェクトから UWP プロジェクトに変更することが必要になる場合があります。 ソリューション エクスプローラーで、[プロジェクト名](ユニバーサル Windows) を右クリックし、[スタートアップ プロジェクトとして設定] を選択します。

    重要

    デバイスにビルドする前に、デバイスが開発者モードで、開発用コンピューターとペアリングされている必要があります。 開発者モードの有効化を参照してください。

  3. デプロイ先のドロップダウンを選択し、次のいずれかの操作を行います。

    • Wi-Fi 経由でビルドして展開する場合は、[ リモート コンピューター] を選択します。

    ターゲットとしてリモート コンピューターが表示されている Visual Studio ウィンドウのスクリーンショット。

    • USB 経由でビルドして展開する場合は、[デバイス] を選択 します

    ターゲットとしてデバイスが表示されている Visual Studio ウィンドウのスクリーンショット。

  4. リモート接続を設定する: メニュー バーで、[ プロジェクト > プロパティ] を選択します。

  5. プロジェクトの [プロパティ ページ] ウィンドウで 、[ 構成プロパティ] > [デバッグ] を選択します。

  6. [ 起動するデバッガー ] ドロップダウンを選択し、まだ選択されていない場合は [ リモート マシン ] を選択します。

    重要

    IP アドレスは、"自動検出" 機能に頼るのではなく、手動で入力することをお勧めします。 IP アドレスを見つけるには、HoloLens の [設定] > [更新プログラム] と [セキュリティ > 開発者向け] に移動します。 IP アドレスは、ウィンドウの下部のイーサネットの下に表示 されます

  7. [ コンピューター名] フィールドに、デバイスの IP アドレスを入力します。

    Visual Studio の [リモート接続] ダイアログのスクリーンショット。

  8. 認証モードユニバーサル (暗号化されていないプロトコル) に設定します。

  9. HoloLens をコンピューターに接続し、Visual Studio で以下のいずれかの操作を行います。

    • HoloLens にデプロイし、Visual Studio デバッガーをアタッチせずにアプリを自動的に起動するには、[ デバッグ>デバッグなしで開始] を選択します。
    • アプリを自動的に起動せずに HoloLens にデプロイするには、 Build>Deploy Solution を選択します。

    [デバッグなしで開始] メニュー項目が表示されている Visual Studio のスクリーンショット。

デバイスのペアリング

PC から HoloLens にアプリを初めて配置するときは、PIN の入力を求められます。 PIN を作成するには、次のようにします。

  1. HoloLens で、[ 設定] > [更新プログラム] と [セキュリティ] > [開発者向け] に移動します。
  2. [ペア] を選択 します。 これにより、HoloLens に PIN が表示されます。
  3. Visual Studio のダイアログに PIN を入力します。
  4. ペアリングが完了したら、HoloLens で [完了] を選択します。

これで PC が HoloLens とペアリングされ、アプリを自動的にデプロイできるようになりました。 HoloLens にアプリを配置するために使うすべての PC に対して、これらの手順を繰り返します。

HoloLens でアプリを実行する

  1. アプリのビルドが完了したら、HoloLens の [スタート ] メニューで、アプリのアプリ タイルを見つけて選択します。

  2. アプリが起動したら、Near Cube に手を伸ばして、それをつかみ、ドラッグで動かします。

  3. far ポインターを使用して Far Cube をつかみ、それをドラッグで動かします。

    ヒント

    HoloLens を使うと、Unity でアプリをテストしていたときよりも自由度が増します。 身体的に動き回り、far ポインターを使用して近くの立方体に触れたり、手を伸ばして遠くの立方体をつかんだりすることができます。

ヒント

  • HoloLens Emulator にデプロイしたり、サイドローディング用のアプリ パッケージを作成したりすることもできます。

  • アプリの内の [診断] プロファイラーにお気づきでしょうか。 音声コマンドの [診断の切り替え] を使用して、オンまたはオフ を切り替えることができます。 アプリの変更がパフォーマンスにどのような影響を与えるかを理解できるように、開発中はできるだけプロファイラーを表示したままにしておくことをお勧めします。 たとえば、アプリを監視して 、フレーム レートが 60 FPS 以上であることを確認できます。