このブラウザーはサポートされなくなりました。
Microsoft Edge にアップグレードすると、最新の機能、セキュリティ更新プログラム、およびテクニカル サポートを利用できます。
Note
このページにアクセスするには、承認が必要です。 サインインまたはディレクトリの変更を試すことができます。
このページにアクセスするには、承認が必要です。 ディレクトリの変更を試すことができます。
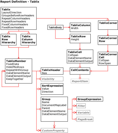
次の図は、レポート定義言語 (RDL) のいくつかの Tablix 要素の関係を示しています。
レポート定義言語の XML スキーマ
Tablix データ領域の処理