次の方法で共有


コントロール要素の拡張性

コミュニティの関心グループが Yammer から Microsoft Viva Engage に移行されました。 Viva Engage コミュニティに参加し、最新のディスカッションに参加するには、「 Finance and Operations Viva Engage Community へのアクセスを要求する 」フォームに入力し、参加するコミュニティを選択します。

この記事では、開発者がユーザー インターフェイスを拡張し、新しいユーザー インターフェイス パターンを定義するために使用するアーキテクチャについて説明します。

既存のアプリケーション ユーザー インターフェイス (UI) を拡張し、まったく新しい UI パターンを定義して、魅力的な新しいユーザー エクスペリエンスを作成できます。 HTML5、CSS3、jQuery などの最新ツールを使用することにより、開発者は業務データのカスタマイズされた視覚エフェクトを定義し、プログラムの相互作用パターンを大幅に強化することができます。

サーバー側アーキテクチャ

Control Extensibility Framework は、サーバー側のデータ アクセスとビジネス ロジックを開発するために、既存の使い慣れた X++ 言語を使用します。 開発者が拡張可能なコントロールを作成するために書くコードに人為的な制限はありません。 代わりに、開発者は、一連の X++ クラスとメソッド属性を使用して、モデリング エクスペリエンスと実行時の動作を宣言によって定義します。 開発者は、1 つのクラスをデザイン時の動作 (X++ Build クラス) に、1 つのクラスを実行時の動作 (X++ RunTime クラス) に定義します。

  • X++ ビルド クラスでは、属性によってプロパティ シートでのカスタム プロパティ、子コントロールの追加、追加のモデリング コンポーネントなどのデザイン時の動作を定義できます。
  • X++ ランタイム クラスでは、属性によって、拡張可能なコントロールがクライアントからアクセスする実行時のプロパティとコマンドが定義されます。 X++ ランタイム クラスは、X++ ビルド クラスを使用して、プロパティ シートが指定する値とデータ バインディングに基づいて、ランタイム プロパティを初期化します。

クライアント側のアーキテクチャ

HTML と JavaScript を使用して、コントロールのクライアント側の動作を定義します。 モデル - ビュー - ViewModel アーキテクチャにおいては、コントロールの HTML が View で、JavaScript は ビュー モデルです。 コントロール拡張フレームワークは、HTML ビューの要素を JavaScript ビュー モデルでデータ フィールドおよびプロパティにバインドできるようにする HTML 形式のバインディング構文を提供します。 さらに、フレームワークによって、ビュー モデル プロパティや業務データの変更に対処できる条件式や論理評価を基に定義する視覚化動作が可能です。 JavaScript ビューモデルは、X++ ランタイムがコントロール用に定義するプロパティとコマンドに基づいて、実行時に自動的に生成されます。 この自動的に生成されたビュー モデルを使用すると、開発者は X++ で定義されているプロパティとコマンドを使用する HTML ビューを定義できます。 開発者が追加のクライアント側のプロパティとコマンドを必要とする場合や、HTML ビューで宣言的に定義できない視覚化動作を実装する場合は、自動的に生成されたビュー モデルを拡張することができます。 開発者は、強力な jQuery ライブラリと組み合わせて JavaScript フレームワークを利用することができます。

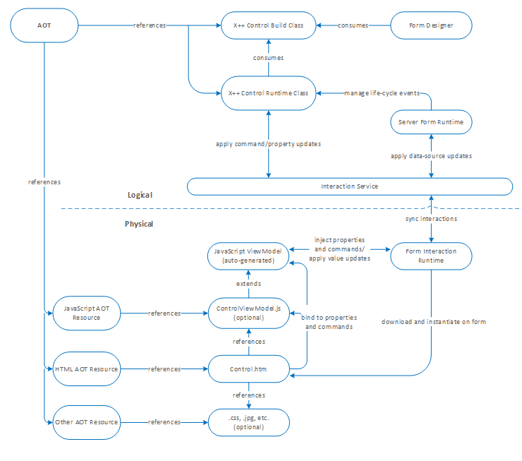
コントロールの拡張機能アーキテクチャの概要

次の図は、関係するコンポーネントとそれらの相互関係を示しています。

成果物とその関係を示すコントロール拡張アーキテクチャ図のスクリーンショット。