Relazioni tra oggetti di Progettazione modelli
Nelle figure seguenti vengono illustrate le relazioni tra gli oggetti semantici all'interno di un modello di report e le relazioni tra oggetti semantici e oggetti vista origine dati all'interno di un modello di report.
File dei componenti del modello di report
Nella figura seguente viene illustrata la relazione tra i diversi file dei componenti che costituiscono un modello di report.
.gif)
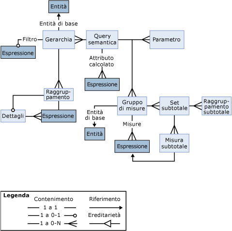
Oggetti semantici del modello di report
Nella figura seguente viene illustrata la relazione tra gli oggetti semantici all'interno di un modello di report.
.gif)
Oggetti semantici e oggetti vista origine dati
Nella figura seguente vengono illustrate le associazioni tra gli oggetti semantici e gli oggetti vista origine dati all'interno di un modello di report.
.gif)
Oggetti Expression di un modello di report
Nella figura seguente viene illustrata la relazione tra gli oggetti Expression all'interno di un modello di report.
.gif)
Oggetti Query del modello di report
Nella figura seguente viene illustrata la relazione tra gli oggetti Query all'interno di un modello di report.
.gif)