Motore degli eventi estesi di SQL Server
Il motore degli eventi estesi di SQL Server è una raccolta di servizi e oggetti che:
Abilitano la definizione degli eventi.
Abilitano l'elaborazione dei dati degli eventi.
Gestiscono i servizi e gli oggetti degli eventi estesi nel sistema.
Mantengono un elenco di sessioni degli eventi estesi e gestiscono l'accesso a tale elenco.
Il motore degli eventi estesi stesso non fornisce alcun evento o azione da intraprendere quando viene generato un evento. I processi che utilizzano il motore degli eventi estesi definiscono l'interazione con il motore. Questi processi aggiungono dei punti evento e forniscono le azioni da intraprendere in risposta alla generazione dell'evento.
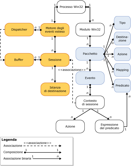
Nell'illustrazione seguente è mostrata una vista semplificata di una sessione degli eventi estesi. Per ulteriori informazioni, vedere Sessioni degli eventi estesi di SQL Server.
.gif)
Tenere presente quanto segue:
Ogni processo di Wndows può avere uno o più moduli (processo Win32, modulo Win32). Questi sono anche noti come binari o moduli eseguibili.
Ciascun modulo del processo di Windows può contenere uno o più pacchetti degli eventi estesi (Pacchetto) che contengono uno o più oggetti Eventi estesi (Tipo, Destinazione, Azione, Mappa, Predicatoe Evento).
In un processo host può esservi solo un'istanza del motore degli eventi estesi (motore degli eventi estesi) che:
Gestisce alcuni aspetti della sessione (ad esempio, l'enumerazione delle sessioni).
Gestisce la distribuzione (Dispatcher). Ciò è simile a un pool di thread.
Gestisce buffer di memoria (Buffer) per gli eventi. Quando i buffer sono riempiti, vengono inviati alle destinazioni.
Una volta creata una sessione e che gli eventi sono associati facoltativamente alla sessione (Contesto della sessione):
È possibile creare anche delle istanze di destinazioni (Istanza di destinazione) e aggiungerle alla sessione.
Quando i buffer sono riempiti, questi buffer vengono inviati alle destinazioni.
Vedere anche