Condividi tramite


Informazioni di riferimento per gli sviluppatori BHOLD per Microsoft Identity Manager 2016

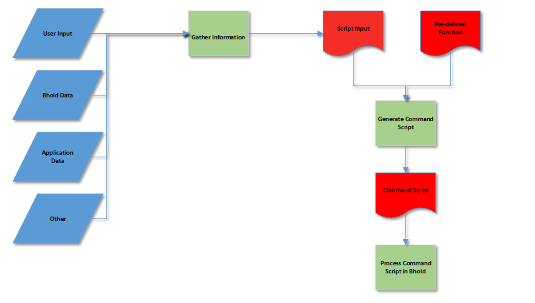
Il modulo BHOLD-core può elaborare comandi script. Questa operazione può essere eseguita direttamente usando il bscript.dll in un progetto .NET. Interazione anche con l'interfaccia b1scriptservice.asmx del servizio Web.

Prima dell'esecuzione di uno script, è necessario raccogliere tutte le informazioni all'interno dello script per comporre questo script. Queste informazioni possono essere raccolte dalle origini seguenti:

  • Input utente
  • Dati BHOLD
  • Applicazioni
  • Altro

I dati BHOLD possono essere recuperati usando la funzione GetInfo dell'oggetto script. È disponibile un elenco completo dei comandi che possono presentare tutti i dati archiviati nel database BHOLD. Tuttavia, i dati presentati sono soggetti alle autorizzazioni di visualizzazione dell'utente connesso. Il risultato è sotto forma di documento XML che può essere analizzato.

Un'altra origine per le informazioni può essere una delle applicazioni controllate da BHOLD. Lo snap-in dell'applicazione ha una funzione speciale, FunctionDispatch, che può essere usata per presentare informazioni specifiche dell'applicazione. Viene presentato anche come documento XML.

Infine, se non esiste un altro modo, lo script può contenere comandi direttamente ad altre applicazioni o sistemi. NoThenstallation di software aggiuntivo nel server BHOLD può compromettere la sicurezza dell'intero sistema.

Tutte queste informazioni vengono inserite in un documento XML e assegnate all'oggetto script BHOLD. L'oggetto combina questo documento con una funzione predefinita. La funzione predefinita è un documento XSL che converte il documento di input dello script in un documento di comando BHOLD.

di elaborazione di script BHOLD

I comandi vengono eseguiti nello stesso ordine del documento. Se una funzione ha esito negativo, viene eseguito il rollback di tutti i comandi eseguiti.

Oggetto Script

In questa sezione viene descritto come utilizzare l'oggetto script.

Recuperare informazioni BHOLD

La funzione GetInfo viene usata per recuperare informazioni dai dati disponibili nel sistema di autorizzazione BHOLD. La funzione richiede un nome di funzione e infine uno o più parametri. Se questa funzione ha esito positivo, viene restituito un oggetto O una raccolta BHOLD sotto forma di documento XML.

Se la funzione non riesce, la funzione GetInfo restituisce una stringa vuota o un errore. La descrizione dell'errore e il numero possono essere usati per ottenere altre informazioni sull'errore.

La funzione GetInfo 'FunctionDispatch' può essere usata per recuperare informazioni da un'applicazione controllata dal sistema BHOLD. Questa funzione richiede tre parametri: l'ID dell'applicazione, la funzione dispatch così come è definita nell'ambiente del servizio app e un documento XML con informazioni di supporto per l'ambiente del servizio app. Se la funzione ha esito positivo, il risultato è disponibile in formato XML nell'oggetto risultato.

Il frammento di codice seguente è un semplice esempio C# di GetInfo:

ScriptProcessor myScriptProcessor = new ScriptProcessor();
myScriptProcessor.Initializae("CORP\\b1user");
myScriptProcessor.GetInfo("OrgUnit", "1");

Analogamente, è anche possibile accedere all'oggetto BScript tramite il servizio Web b1scriptservice. A tale scopo, aggiungere un riferimento Web al progetto usando http://<server>:5151/BHOLD/Core/b1scriptservice.asmx dove <server> è il server con i file binari BHOLD installati. Per altre informazioni, vedere Aggiunta di un riferimento a un servizio Web a un progetto di Visual Studio.

Nell'esempio seguente viene illustrato come usare la funzione GetInfo da un servizio Web. Questo codice recupera l'unità organizzativa con un ORGID pari a 1 e quindi visualizza il nome dell'unità organizzativa sullo schermo.

using System;
using System.Collections.Generic;
using System.Linq;
using System.Text;
using System.Xml;

namespace bhold_console
{
    class Program
    {
        static void Main(string[] args)
        {
             var bholdService = new BHOLDCORE.B1ScriptService();
             bholdService.Url = "http://app1.corp.contoso.com:5151/BHOLD/Core/b1scriptservice.asmx";
             string orgname= "";

             if (args.Length == 3)
             {
                 //Use explicit credentials from command line
                 bholdService.UseDefaultCredentials = false;
                 bholdService.Credentials = new System.Net.NetworkCredential(args[0], args[1], args[2]);
                 bholdService.PreAuthenticate = true;
             }
             else
             {
                 bholdService.UseDefaultCredentials = true;
                 bholdService.PreAuthenticate = true;
             }

             //Load BHOLD information into an xml document and loop through document to find the bholdDescription value
             var myOrgUnit = new System.Xml.XmlDocument();
             myOrgUnit.LoadXml(bholdService.GetInfo("OrgUnit","1","","");

            XmlNodeList myList = myOrgUnit.SelectNodes(("//item");

            foreach (XmlNode myNode in myList)
            {
                for (int i = 0; i < myNode.ChildNodes.Count; i++)
                {
                    if (myNode.ChildNodes[i].InnerText.ToString() == "bholdDescription")
                    {
                        orgname = myNode.ChildNodes[i + 1].InnerText.ToString();
                    }
                }
            }

            System.Console.WriteLine("The Organizational Unit Name is: " + orgname);

        }
    }
}

Nell'esempio di VBScript seguente viene usato il servizio Web tramite SOAP e tramite GetInfo. Per altri esempi per SOAP 1.1, SOAP 1.2 e HTTP POST, vedere la sezione Informazioni di riferimento gestite da BHOLD oppure passare al servizio Web direttamente da un browser e visualizzarli in questa posizione.

Dim SOAPRequest
Dim SOAPParameters
Dim SOAPResponse
Dim xmlhttp

Set xmlhttp = CreateObject("Microsoft.XMLHTTP")

xmlhttp.open "POST", "http://app1.corp.contoso.com:5151/BHOLD/Core/b1scriptservice.asmx", False, "CORP\Administrator", "abc123*2k"

xmlhttp.setRequestHeader "Content-type", "text/xml; charset=utf-8"
xmlhttp.setRequestHeader "SOAPAction", "http://B1/B1ScriptService/GetInfo"

SOAPRequest = "<?xml version='1.0' encoding='utf-8'?> <soap:Envelope" & vbCRLF
SOAPRequest = SOAPRequest & " xmlns:xsi=""http://" & vbCRLF
SOAPRequest = SOAPRequest & " www.w3.org/2001/XMLSchema-instance""" & vbCRLF
SOAPRequest = SOAPRequest & " xmlns:xsd=""http://www.w3.org/2001/XMLSchema""" & vbCRLF
SOAPRequest = SOAPRequest & " xmlns:soap=""http://schemas.xmlsoap.org/soap/envelope/"">" & vbCRLF
SOAPRequest = SOAPRequest & " <soap:Body>" & vbCRLF
SOAPRequest = SOAPRequest & " <GetInfo xmlns=""http://B1/B1ScriptService"">" & vbCRLF
SOAPRequest = SOAPRequest & " <functionName>OrgUnit</functionName>" & vbCRLF
SOAPRequest = SOAPRequest & " <parameter1>1</parameter1>" & vbCRLF
SOAPRequest = SOAPRequest & " <parameter2></parameter2>" & vbCRLF
SOAPRequest = SOAPRequest & " <parameter3></parameter3>" & vbCRLF
SOAPRequest = SOAPRequest & " </GetInfo>" & vbCRLF
SOAPRequest = SOAPRequest & " </soap:Body>" & vbCRLF
SOAPRequest = SOAPRequest & " </soap:Envelope>"
MsgBox SOAPRequest

xmlhttp.send SOAPRequest 

SOAPResponse = xmlhttp.responseText

MsgBox SOAPResponse

Eseguire script

La funzione ExecuteScript dell'oggetto BScript può essere usata per eseguire script. Questa funzione richiede due parametri. Il primo parametro è il documento XML che contiene le informazioni personalizzate da utilizzare dallo script. Il secondo parametro è il nome dello script predefinito da usare. Nella directory degli script predefiniti di BHOLD, in questo caso dovrebbe essere presente un documento XSL con lo stesso nome della funzione, ma con l'estensione xsl.

Se la funzione non riesce, la funzione ExecuteScript restituisce il valore False. La descrizione dell'errore e il numero possono essere usati per sapere cosa è andato storto. Di seguito è riportato un esempio di utilizzo del metodo Web ExecuteXML. Questo metodo richiama ExecuteScript.

using System;
using System.Collections.Generic;
using System.Linq;
using System.Text;

namespace Sample
{
    class Program
    {
        static void Main(string[] args)
        {
            var bholdService = new BHOLDCORE.B1ScriptService();
            bholdService.Url = "http://app1.corp.contoso.com:5151/BHOLD/Core/b1scriptservice.asmx";

            if (args.Length == 3)
            {
                //Use explicit credentials from command line
                bholdService.UseDefaultCredentials = false;
                bholdService.Credentials = new System.Net.NetworkCredential(args[0], args[1], args[2]);
                bholdService.PreAuthenticate = true;
            }
            else
            {
                bholdService.UseDefaultCredentials = true;
                bholdService.PreAuthenticate = true;
            }
            System.Console.WriteLine( "Add user #3 to role #44, result: {0}", bholdService.ExecuteXml(roleAddUser("44", "3")) );
            System.Console.WriteLine("Add user D1 to role 'MR-OU2 No Users', result: {0}", bholdService.ExecuteXml(roleAddUser("MR-OU2 No Users", "D1")));

        }

        private static System.Xml.XmlNode roleAddUser(string roleId, string userId)
        {
            var script = new System.Xml.XmlDocument();
            script.LoadXml(string.Format("<functions>"
                                        +"  <function name='roleadduser' roleid='{0}' userid='{1}' />"
                                        +"</functions>",
                                        roleId,
                                        userId)
                           );
            return script.DocumentElement;

BholdScriptResult

Questa funzione GetInfo è disponibile dopo l'esecuzione della funzione executescript. La funzione restituisce una stringa in formato XML contenente il report di esecuzione completo. Il nodo Script contiene la struttura XML dello script eseguito.

Per ogni funzione che ha esito negativo durante l'esecuzione dello script viene aggiunta una funzione node con il nome dei nodi. Viene aggiunto ExecuteXML e Error alla fine del documento vengono aggiunti tutti gli ID generati.

Si noti che vengono aggiunte solo le funzioni che contengono un errore. Un numero di errore '0' indica che la funzione non viene eseguita.

<Bhold>
  <Script>
    <functions>
      <function name="OrgUnitadd" description="OrgUnit1" parentid="root" orgtypeid="root" return="@ID@"/>     
      <function name="roleaddOrgUnit" OrgUnitid="OrgUnit1" roleid="Role1_OrgUnit1" return="@ID@"/>      
    </functions>
  </Script>
  <Function>
    <Name>OrgUnitadd</Name>
    <ExecutedXML>
      <function name="OrgUnitadd" description="OrgUnit1" parentid="root" orgtypeid="root" return="@ID@"/>
    </ExecutedXML>
    <Error Number="5" Description="Violation of UNIQUE KEY constraint 'IX_OrgUnits'. Cannot insert duplicate key in object 'dbo.OrgUnits'.
The statement has been terminated."/>
  </Function>
  <Function>
    <Name>roleaddOrgUnit</Name>
    <ExecutedXML>
      <function name="roleaddOrgUnit" OrgUnitid="OrgUnit1" roleid="Role1_OrgUnit1" return="@ID@"/>
    </ExecutedXML>
    <Error Number="0" Description=""/>
  </Function>
  <IDS>
    <ID name="@ID@">35</ID>
  </IDS>
</Bhold>

Parametri ID

I parametri ID ottengono un trattamento speciale. I valori non numerici vengono usati come valore di ricerca per individuare le entità corrispondenti nell'archivio dati BHOLD. Quando il valore di ricerca non è univoco, viene restituita la prima entità conforme al valore di ricerca.

Per distinguere i valori di ricerca numerici dagli ID, è possibile usare un prefisso. Quando i primi sei caratteri del valore di ricerca sono uguali a 'no_id:', questi caratteri vengono rimossi prima che il valore venga usato per la ricerca. È possibile usare caratteri jolly SQL '%'.

I campi seguenti vengono usati con il valore di ricerca:

Tipo ID Campo di ricerca
OrgUnitID Descrizione
roleID Descrizione
taskID Descrizione
userID DefaultAlias

Script per l'accesso e le autorizzazioni

Il codice lato server nelle pagine di Active Server viene usato per eseguire gli script. Pertanto, l'accesso allo script implica l'accesso a queste pagine. Il sistema BHOLD mantiene informazioni sui punti di ingresso delle pagine personalizzate. Queste informazioni includono la pagina iniziale e la descrizione della funzione (devono essere supportate più lingue).

Un utente è autorizzato a poter immettere le pagine personalizzate ed eseguire uno script. Ogni punto di ingresso viene presentato come attività. Ogni utente che ha ottenuto questa attività tramite un ruolo o un'unità è in grado di eseguire la funzione corrispondente.

Una nuova funzione nel menu presenta tutte le funzioni personalizzate che possono essere eseguite dall'utente. Poiché uno script può eseguire azioni nel sistema BHOLD con un'identità diversa dall'utente connesso. È possibile concedere l'autorizzazione per eseguire un'azione specifica senza avere supervisione su alcun oggetto. Ad esempio, questo potrebbe essere utile per un dipendente autorizzato solo a immettere nuovi clienti all'azienda. Questi script possono essere usati anche per creare pagine di registrazione automatica.

Script di comando

Lo script di comando contiene un elenco di funzioni eseguite dal sistema BHOLD. L'elenco viene scritto in un documento XML conforme alle definizioni seguenti:

Script di comando <functions>functions</functions>
functions funzione {function}
funzione <function name="functionName" functionParameters [return] (/> | > parameterList </function>)
functionName Nome di funzione valido, come descritto nelle sezioni seguenti.
functionParameters { functionParameter }
functionParameter parameterName = "parameterValue"
parameterName Nome di parametro valido.
parameterValue @variable@ | valore
valore Valore di parametro valido.
parameterList <parametri> {parameterItem} </parameters>
parameterItem <parameter name="parameterName"> parameterValue </parameter>
ritorno return="@variable@"
variabile Nome di una variabile personalizzata.

XML include le traduzioni seguenti di caratteri speciali:

XML Carattere
&amp; &
&lt; <
&gt; >
&quot; "
&apos; '

Questi caratteri XML possono essere usati negli identificatori, ma non sono consigliati.

Il codice seguente illustra un esempio di documento di comando valido con tre funzioni:

<functions>

   <functionname="OrgUnitAdd" parentID="34" description="Acme Inc." orgtypeID="5" return="@UnitID@" />

   <function name="UserAdd" description="John Doe" alias="jdoe" languageID="1" OrgUnitID="@UnitID@" />

   <function name="TaskAddFile" taskID="93" path="/customers/purchase">
      <parameters>
         <parameter name="history"> True</parameter>
      </parameters>
   </function>

</functions>

La funzione OrgUnitAdd archivia l'ID dell'unità creata in una variabile denominata UnitID. Questa variabile viene usata come input per la funzione UserAdd. Il valore restituito di questa funzione non viene utilizzato. Le sezioni seguenti descrivono tutte le funzioni disponibili, i parametri obbligatori e i relativi valori restituiti.

Eseguire funzioni

Questa sezione descrive come usare le funzioni di esecuzione.

ABAAttributeRuleAdd

Creare una nuova regola di attributo in un tipo di attributo specifico. Le regole degli attributi possono essere collegate solo a un tipo di attributo.

La regola dell'attributo specificata può essere collegata a tutti i possibili tipi di attributo.

RuleType non può essere modificato con il comando "ABAattributeruletypeupdate". Richiede che la descrizione dell'attributo sia univoca.

Argomenti TIPO
Descrizione Testo
RuleType Specificare il tipo di regola dell'attributo. A seconda del tipo di regola dell'attributo, è necessario includere altri argomenti. I valori del tipo di regola seguenti sono validi:
  • 0: Espressione regolare (aggiungere l'argomento "value").
  • 1: Valore (aggiungere argomenti "operator" e "value").
  • 2: Elenco di valori.
  • 3: Intervallo (aggiungere argomenti "rangemin" e "rangemax").
  • 4: Age (aggiungere argomenti "operator" e "value").
InvertResult ["0"|"1"|"N"|"Y"]
AttributeTypeID Testo
Argomenti facoltativi TIPO
Operatore Testo
Nota: questo argomento è obbligatorio se RuleType è 1 o 4. I valori possibili sono '=', '<' o '>'. I tag XML devono usare ">" per '>' e "<" per '<'.
Minimo di intervallo Numero
Nota: questo argomento è obbligatorio se RuleType è 3.
RangeMax Numero
Nota: questo argomento è obbligatorio se RuleType è 3.
Valore Testo
Nota: questo argomento è obbligatorio se RuleType è 0, 1 o 4. L'argomento deve essere un valore numerico o alfanumerico.
Tipo restituito AttributeRuleID Testo

applicationadd

Crea una nuova applicazione, restituisce l'ID della nuova applicazione.

Argomenti TIPO
descrizione
machine
modulo
parametro
protocollo
nome utente
parola d’ordine
svroleID (facoltativo) Se questo argomento non è presente, viene utilizzato un ruolo di supervisore dell'utente corrente.
Applicationaliasformula (facoltativo) La formula alias viene usata per creare un alias per un utente quando viene assegnato a un'autorizzazione dell'applicazione. L'alias viene creato se l'utente non ha già un alias per questa applicazione. Se all'utente non viene assegnato alcun valore l'alias predefinito dell'utente viene usato come alias per l'applicazione. La formula viene formattata come [<<objecttype>>.<<nameofobjecttypeattribute>>(startindexoffset,length offset)]. L'offset è facoltativo. È possibile usare solo gli attributi User e Application. È possibile usare testo libero. I caratteri riservati sono parentesi quadre sinistra ([) e parentesi quadrata destra (]). Ad esempio: [Application.bholdDescription]\[User.bholdDefAlias(1,5)].
Tipo di ritorno ID della nuova applicazione.

AttributeSetValue

Imposta il valore di un tipo di attributo connesso al tipo di oggetto. Richiede che le descrizioni del tipo di oggetto e del tipo di attributo siano univoche.

Argomenti TIPO
ObjectTypeID Testo
ObjectID Testo
AttributeTypeID Testo
Valore Testo
Tipo di ritorno TIPO

AttributeTypeAdd

Inserisce un nuovo tipo di attributo/tipo di proprietà.

Argomenti TIPO
DataTypeID Testo
Descrizione (=Identità) Testo
Nota: non è possibile usare parole riservate, tra cui 'a', 'frm', 'id', 'usr' e 'bhold'.
MaxLength Numero in [1,..,255]
ListOfValues (booleano) ["0"|"1"|"N"|"Y"]
DefaultValue Testo
Tipo di ritorno TIPO
AttributeTypeID Testo

AttributeTypeSetAdd

Inserisce un nuovo set di tipi di attributo. Richiede che la descrizione di un set di tipi di attributo sia univoca.

Argomenti TIPO
Descrizione (=Identità) Testo
Tipo di ritorno TIPO
AttributeTypeSetID Testo

AttributeTypeSetAddAttributeType

Inserisce un nuovo tipo di attributo in un set di tipi di attributo esistente. Richiede che le descrizioni del set di tipi di attributo e del tipo di attributo siano univoche.

Argomenti TIPO
AttributeTypeSetID Testo
AttributeTypeID Testo
Ordinamento Numero
LocationID Testo
Nota: la posizione è "group" o "single".
Obbligatorio ["0"|"1"|"N"|"Y"]
Tipo di ritorno TIPO

ObjectTypeAddAttributeTypeSet

Aggiunge un tipo di attributo impostato a un tipo di oggetto. Richiede che la descrizione del tipo di oggetto e il set di tipi di attributo siano univoci. I tipi di oggetto sono: System, OrgUnit, User, Task.

Argomenti TIPO
ObjectTypeID Testo
AttributeTypeSetID Testo
Ordinamento Numero
Visibile
  • 0: il set di tipi di attributo è visibile.
  • 2: Il set di tipi di attributo è visibile quando è selezionato il pulsante altre informazioni.
  • 1: Il set di tipi di attributo è invisibile.
Tipo di ritorno TIPO

OrgUnitadd

Crea una nuova unità organizzativa, restituisce l'ID della nuova unità organizzativa.

Argomenti TIPO
descrizione
orgtypeID
parentID
OrgUnitinheritedroles (facoltativo)
Tipo di ritorno TIPO
ID della nuova unità Parametro OrgUnitinheritedroles
ha il valore sì o no.

OrgUnitaddsupervisor

Creare un utente come supervisore di un'unità organizzativa.

Argomenti TIPO
svroleID È anche possibile usare l'id utente dell'argomento. In questo caso, viene selezionato il ruolo supervisore predefinito. Un ruolo supervisore predefinito ha un nome come __svrole seguito da un numero. L'argomento userID può essere usato per la compatibilità con le versioni precedenti.
OrgUnitID

OrgUnitadduser

Creare un utente membro di un'unità organizzativa.

Argomenti TIPO
userID
OrgUnitID

OrgUnitdelete

Rimuove un'unità organizzativa.

Argomenti TIPO
OrgUnitID

OrgUnitdeleteuser

Rimuove un utente come membro di un'unità organizzativa.

Argomenti TIPO
userID
OrgUnitID

roleadd

Crea un nuovo ruolo.

Argomenti TIPO
Descrizione
svrole
svroleID (facoltativo) Se questo argomento non è presente, viene usato un ruolo di supervisore dell'utente corrente.
ContextAdaptable (facoltativo) ["0","1","N","Y"]
MaxPermissions (facoltativo) Numero intero
MaxRoles (facoltativo) Numero intero
MaxUsers (facoltativo) Numero intero
Tipo di ritorno TIPO
ID del nuovo ruolo

roleaddOrgUnit

Assegna un ruolo a un'unità organizzativa.

Argomenti TIPO
OrgUnitID roleID
inheritThisRole 'true' o 'false', indica se il ruolo viene proposto alle unità sottostanti.

roleaddrole

Assegna un ruolo come sottobrole di un altro ruolo.

Argomenti TIPO
roleID
subRoleID

roleaddsupervisor

Rendere un utente un supervisore di un ruolo.

Argomenti TIPO
svroleID È anche possibile usare l'id utente dell'argomento. In questo caso, viene selezionato il ruolo supervisore predefinito. Un ruolo supervisore predefinito ha un nome come __svrole seguito da un numero. L'argomento userID può essere usato per la compatibilità con le versioni precedenti.
roleID

roleadduser

Assegna un ruolo a un utente. Il ruolo non può essere un ruolo adattabile al contesto quando non viene assegnato alcun contextID.

Argomenti TIPO
userID
roleID
durationType (facoltativo) Può contenere i valori 'free', 'hours' e 'days'.
durationLength (facoltativo) Obbligatorio quando durationType è 'hours' o 'days'. deve contenere il valore intero per il numero di ore o giorni assegnati al ruolo a un utente.
start (facoltativo) Data e ora di assegnazione del ruolo. Quando questo attributo viene omesso, il ruolo viene assegnato immediatamente. Il formato della data è 'AAAA-MM-GGThh:nn:ss", dove sono obbligatori solo anno, mese e giorno. ad esempio "2004-12-11" e "2004-11-28T08:00" sono valori validi.
end (facoltativo) Data e ora di revoca del ruolo. Quando viene specificato durationType e durationLength, questo valore viene ignorato. Il formato della data è 'AAAA-MM-GGThh:nn:ss", dove sono obbligatori solo anno, mese e giorno. ad esempio "2004-12-11" e "2004-11-28T08:00" sono valori validi.
linkreason Obbligatorio quando viene specificato l'inizio, la fine o la durata, altrimenti ignorata.
contextId (facoltativo) ID dell'unità organizzativa, necessario solo per i ruoli adattabili al contesto.

roledelete

Elimina un ruolo.

Argomenti TIPO
roleID

roledeleteuser

Rimuove l'assegnazione di ruolo a un utente. I ruoli ereditati dall'utente vengono revocati da questo comando.

Argomenti TIPO
userID
roleID
contextID (facoltativo)

roleproposeOrgUnit

Propone un ruolo da assegnare ai membri e alle sotto-organizzazioni di un'organizzazioneUnit.

Argomenti TIPO
OrgUnitID
roleID
durationType (facoltativo) Può contenere valori 'free', 'hours' e 'days'.
durationLength Obbligatorio quando durationType è 'hours' o 'days', deve contenere il valore intero per il numero di ore o giorni assegnati al ruolo a un utente.
durationFixed 'true' o 'false', indica se l'assegnazione di questo ruolo a un utente deve essere uguale a durationLength.
inheritThisRole 'true' o 'false', indica se il ruolo viene proposto alle unità sottostanti.

taskadd

Crea una nuova attività, restituisce l'ID della nuova attività.

Argomenti TIPO
applicationID
descrizione Testo con un massimo di 254 caratteri.
taskname Testo con un massimo di 254 caratteri.
tokenGroupID
svroleID (facoltativo) Se questo argomento non è presente, viene usato un ruolo di supervisore dell'utente corrente.
contextAdaptable (facoltativo) ["0","1","N","Y"]
underconstruction (facoltativo) ["0","1","N","Y"]
auditaction (facoltativo)
  • 0: Sconosciuto (impostazione predefinita)
  • 1: ReportOnly
  • 2: AlertAppAll
  • 3: AlertAppObsolete
  • 4: AlertAppMissing
  • 5: EnforceAppAll
  • 6: EnforceAppObsolete
  • 7: EnforceAppMissing
  • 8: AlertEnforceAppAll
  • 9: AlertEnforceAppObsolete
  • 10: AlertEnforceAppMissing
  • 11: ImportAll
auditalertmail (facoltativo) L'indirizzo di posta elettronica a sono stati avvisi relativi a questa autorizzazione vengono inviati dal revisore. Se questo argomento non è presente, viene utilizzato l'indirizzo di posta elettronica dell'avviso del revisore.
MaxRoles (facoltativo) Numero intero
MaxUsers (facoltativo) Numero intero
Tipo di ritorno ID della nuova attività.

taskadditask

Indicare che due attività non sono compatibili.

Argomenti TIPO
taskID
taskID2

taskaddrole

Assegna un'attività a un ruolo.

Argomenti TIPO
roleID
taskID

taskaddsupervisor

Impostare un utente come supervisore di un'attività.

Argomenti TIPO
svroleID È anche possibile usare l'id utente dell'argomento. In questo caso, viene selezionato il ruolo supervisore predefinito. Un ruolo supervisore predefinito ha un nome come __svrole seguito da un numero. L'argomento userID può essere usato per la compatibilità con le versioni precedenti.
taskID

useradd

Crea un nuovo utente, restituisce l'ID del nuovo utente.

Argomenti TIPO
descrizione
alias
languageID
  • 1: inglese
  • 2: Olandese
OrgUnitID
enddate (facoltativo) Il formato della data è 'AAAA-MM-GGThh:nn:ss", dove sono obbligatori solo anno, mese e giorno. ad esempio "2004-12-11" e "2004-11-28T08:00" sono valori validi.
disabilitato (facoltativo)
  • 0: Abilitato
  • 1: Disabilitato
MaxPermissions (facoltativo) Numero intero
MaxRoles (facoltativo) Numero intero
Tipo di ritorno ID del nuovo utente.

UserAddRole

Aggiunge un ruolo utente.

Argomenti TIPO

UserDeleteRole

Elimina un ruolo utente.

Argomenti TIPO

Userupdate

Aggiorna un utente.

Argomenti TIPO
ID utente
description (facoltativo)
Lingua
  • 1: inglese
  • 2: Olandese
userDisabled (facoltativo)
  • 0: Abilitato
  • 1: Disabilitato
UserEndDate (facoltativo) Il formato della data è 'AAAA-MM-GGThh:nn:ss", dove sono obbligatori solo anno, mese e giorno. ad esempio "2004-12-11" e "2004-11-28T08:00" sono valori validi.
firstName (facoltativo)
middleName (facoltativo)
lastName (facoltativo)
maxPermissions (facoltativo) Numero intero
maxRoles (facoltativo) Numero intero

Funzioni GetInfo

Il set di funzioni descritte in questa sezione può essere usato per recuperare le informazioni archiviate nel sistema BHOLD. Ogni funzione può essere chiamata usando la funzione GetInfo dall'oggetto BScript. Alcuni oggetti richiedono parametri. I dati restituiti sono soggetti alle autorizzazioni di visualizzazione e agli oggetti supervisionati dell'utente connesso.

Argomenti GetInfo

Nome Descrizione
applicazioni Restituisce un elenco di applicazioni.
attributetypes Restituisce un elenco di tipi di attributo.
orgtype Restituisce un elenco di tipi di unità organizzativa.
OrgUnits Restituisce un elenco di unità organizzative senza gli attributi delle unità organizzative.
OrgUnitproposedroles Restituisce un elenco di ruoli proposti collegati all'unità organizzativa.
OrgUnitroles Restituisce un elenco di ruoli collegati direttamente dell'unità organizzativa specificata
Objecttypeattributetypes
Autorizzazioni
permissionusers
Ruoli Restituisce un elenco di ruoli.
roletasks Restituisce un elenco di attività del ruolo specificato.
Attività Restituisce tutte le attività note da BHOLD.
utenti Restituisce un elenco di utenti.
usersroles Restituisce l'elenco dei ruoli supervisore collegati dell'utente specificato.
userpermissions Restituisce l'elenco delle autorizzazioni dell'utente specificato.

Informazioni su OrgUnit

Nome Parametri Tipo di ritorno
OrgUnit OrgUnitID OrgUnit
OrgUnitasiattributes OrgUnitID Raccolta
OrgUnits filter (facoltativo), proptypeid (facoltativo)
Cerca le unità che contengono la stringa descritta in filtro nel proptype descritto in proptypeid. Se questo ID viene omesso, il filtro viene applicato alla descrizione dell'unità. Se non viene fornito alcun filtro, vengono restituite tutte le unità visibili.
Raccolta
OrgUnitOrgUnits OrgUnitID Raccolta
OrgUnitparents OrgUnitID Raccolta
OrgUnitpropertyvalues OrgUnitID Raccolta
OrgUnitproptypes Raccolta
OrgUnitusers OrgUnitID Raccolta
OrgUnitproposedroles OrgUnitID Raccolta
OrgUnitroles OrgUnitID Raccolta
OrgUnitinheritedroles OrgUnitID Raccolta
OrgUnitsupervisors OrgUnitID Raccolta
OrgUnitinheritedsupervisors OrgUnitID Raccolta
OrgUnitsupervisorroles OrgUnitID Raccolta

Informazioni sui ruoli

Nome Parametri Tipo di ritorno
ruolo roleID Oggetto
Ruoli filter (facoltativo) Raccolta
roleasiattributes roleID Raccolta
roleOrgUnits roleID Raccolta
roleparentroles roleID Raccolta
rolesubroles roleID Raccolta
rolesupervisors roleID Raccolta
rolesupervisorroles roleID Raccolta
roletasks roleID Raccolta
roleusers roleID Raccolta
rolesupervisorroles roleID Raccolta
proposedroleOrgUnits roleID Raccolta
proposedroleusers roleID Raccolta

Autorizzazione - Informazioni sulle attività

Nome Parametri Tipo di ritorno
autorizzazione TaskID Autorizzazione
Autorizzazioni filter (facoltativo) Raccolta
permissionasiattributes TaskID Raccolta
permissionattachments TaskID Raccolta
permissionattributetypes - Raccolta
permissionparams TaskID Raccolta
permissionroles TaskID Raccolta
permissionsupervisors TaskID Raccolta
permissionsupervisorroles TaskID Raccolta
permissionusers TaskID Raccolta
attività TaskID Attività
Attività filter (facoltativo) Raccolta
taskattachments TaskID Raccolta
taskparams TaskID Raccolta
taskroles TaskID Raccolta
tasksupervisors TaskID Raccolta
tasksupervisorroles TaskID Raccolta
taskusers TaskID Raccolta

Informazioni sull'utente

Nome Parametri Tipo di ritorno
utente ID utente Utente
utenti filter (facoltativo), attributetypeid (facoltativo)
Cerca gli utenti che contengono nel tipo di attributo specificato da attributetypeid la stringa specificata dal filtro. Se questo ID viene omesso, il filtro si applica all'alias predefinito dell'utente. Se non viene fornito alcun filtro, vengono restituiti tutti gli utenti visibili. Per esempio:
  • GetInfo("users") restituisce tutti gli utenti.
  • GetInfo("users", "%dmin%") restituisce tutti gli utenti con la stringa "dmin" nell'alias predefinito.
  • Si supponga che gli utenti abbiano un attributo aggiuntivo denominato "City".GetInfo("users", "%msterda%", "City"). Questa chiamata restituisce tutti gli utenti con la stringa "msterda" nell'attributo City.
UserCollection
usersapplications ID utente Raccolta
Userpermissions ID utente Raccolta
userroles ID utente Raccolta
usersroles ID utente Raccolta
userstasks ID utente Raccolta
usersunits ID utente Raccolta
usertasks ID utente Raccolta
userunits ID utente Raccolta

Tipi restituiti

In questa sezione vengono descritti i tipi restituiti della funzione GetInfo.

Nome Tipo di ritorno
Raccolta =<ITEMS>{<ITEM description="..." id="..." />}</ITEMS>
Oggetto =<ITEM type="…" description="..." />
OrgUnit = <ITEM id="…" description="..." orgtype="..." parent="..."> <LIST> {<ITEM> <KEY>… </KEY> <VALUE> … </VALUE> </ITEM>} </LIST> </ITEM>
Autorizzazione = <ITEM id="…" description="…" name="…" tokengroup="…" application="…" > <LIST> {<ITEM> <KEY>… </KEY> <VALUE> … </VALUE> </ITEM>} </LIST> </ITEM>
Ruoli = <ITEMS> {<ITEM id="…" description="…" />} </ITEMS>
Ruolo = <ITEM id="…" description="… " > <LIST> {<ITEM> <KEY>… </KEY> <VALUE> … </VALUE> </ITEM>} </LIST> </ITEM>
Attività Vedere Autorizzazione
Gli utenti = <ITEMS> {<ITEM description="…" id="…" alias="…" />} </ITEMS>
Utente = <ITEM id="…" description="…" alias="…" firstname="…" lastname="…" uuid="…" language="…"> <LIST> {<ITEM> <KEY>… </KEY> <VALUE> … </VALUE> </ITEM>} </LIST> </ITEM>

Esempio di script

Una società dispone di un server BHOLD e vuole uno script automatizzato che crea nuovi clienti. Le informazioni relative all'azienda e al relativo responsabile acquisti vengono immesse in una pagina Web personalizzata. Ogni cliente viene presentato nel modello come unità sotto l'unità clienti. Il responsabile degli acquisti è anche membro di questa unità. Viene creato un ruolo che dà ai proprietari il diritto di acquistare in nome del nuovo cliente.

Tuttavia, questo cliente non esiste nell'applicazione. Esiste una funzione speciale implementata nella funzione ASIDispatch che crea un nuovo account cliente nell'applicazione di acquisto. Ogni cliente ha un tipo di cliente.

I tipi possibili possono essere presentati anche dalla funzione FunctionDispatch. L'AA sceglie il tipo corretto per il nuovo cliente.

Creare un ruolo e un'attività per presentare i privilegi di acquisto. Il privilegio di acquisto reale viene presentato dall'ambiente del servizio app come file /customers/customer id/purchase. Questo file deve essere collegato alla nuova attività.

La pagina Server attivo che raccoglie le informazioni è simile alla seguente:

<%@ Language=VBScript %>
<% Option Explicit %>
<html>
<body>
<form action="MySubmit.asp" method=post>
<input type="hidden" name="OrgUnitID" 
     value="<% = Request("ID") %>">
Company <input type="text" name="Description"> <br>
Type <select name="OrgType">
<%Dim oOrgType
For Each oOrgType on bscript.getinfo("Orgtypes") %>
<option value="<% = oOrgType.OrgTypeID %>">
<% = oOrgType.Description %>
</option> <%
Next %>
</select>  <br>
Manager <input type="text" name=" manager"> <br>
Alias <input type=" text" name=" alias"> <br>
e-mail <input type=" text" name=" email"> <br>
<input type="submit">
</form>
</body>
</html>

Tutte le pagine personalizzate devono richiedere le informazioni corrette e creare un documento XML con le informazioni richieste. In questo esempio, la pagina MySubmit trasforma i dati nel documento XML, assegnarli al b1script. I parametri oggetto e infine chiamano la funzione b1script.ExecuteScript("MyScript").

Lo script di input seguente illustra questo esempio:

<customer>
<description>ACME inc.</description>
<orgtype>5<orgtype>
<name>John Doe</name>
<alias>jdoe</alias>
<email>jdoe@acme.com</email>
</customer>

Questo script di input non contiene comandi per BHOLD. Questo perché questo script non viene eseguito direttamente da BHOLD; anziché, si tratta dell'input per una funzione predefinita. Questa funzione predefinita converte questo oggetto in un documento XML con comandi BHOLD. Questo meccanismo impedisce all'utente di inviare script al sistema BHOLD che contiene funzioni che l'utente non è autorizzato a eseguire, ad esempio setUser e function dispatches a un ambiente del servizio app.

<?xml version="1.0" encoding="utf-8" ?> 
- <functions xmlns="http://tempuri.org/BscriptFunctions.xsd">

  <function name="roleadduser" roleid="" userid="" /> 
  <function name="roledeleteuser" roleid="" userid="" /> 
  </functions>

Passaggi successivi