Condividi tramite


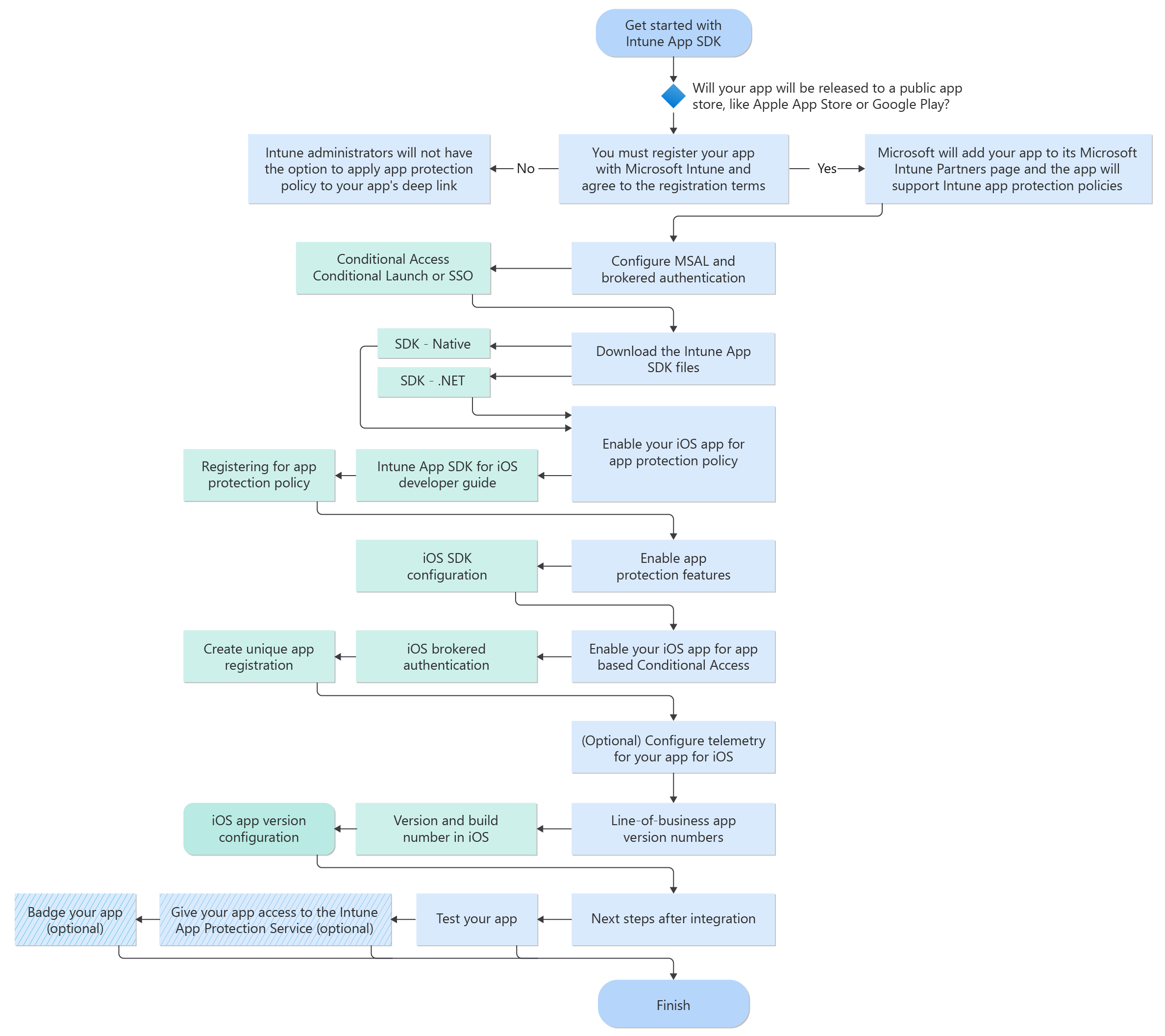
Fase 3: integrazione di Intune SDK nell'app iOS

Nota

Questa guida è suddivisa in diverse fasi distinte. Per iniziare, vedere Pianificare l'integrazione.

Obiettivi di fase

  • Scaricare Intune App SDK.
  • Informazioni sui file inclusi in Intune App SDK.
  • Fare riferimento a Intune App SDK nell'applicazione.
  • Verificare che il Intune App SDK sia incluso correttamente nella compilazione.
  • Registrare nuovi account per la gestione MAM dopo l'autenticazione con MSAL.
  • Per rimuovere i dati aziendali, annullare la registrazione degli account alla disconnessione
  • (Scelta consigliata) Incorporare l'accesso MAM nell'app.

Prerequisiti

  • È necessario un computer macOS, con Xcode 16.0 o versione successiva.

  • L'app deve essere destinata a iOS 16.0 o versione successiva.

  • Esaminare Intune App SDK per le condizioni di licenza per iOS. Stampare e conservare una copia delle condizioni di licenza per i record. Scaricando e usando Intune App SDK per iOS, si accettano tali condizioni di licenza. Se non li accetti, non usare il software.

  • Scaricare i file per Intune App SDK per iOS in GitHub.

Informazioni sul repository SDK

  • IntuneMAMSwift.xcframework: framework dinamico Intune App SDK. È consigliabile collegare questo framework all'app o alle estensioni per abilitare Intune gestione delle applicazioni client. Tuttavia, alcuni sviluppatori potrebbero preferire i vantaggi in termini di prestazioni del framework statico (IntuneMAMStatic.xcframework).

  • IntuneMAMStatic.xcframework: framework statico Intune App SDK. Gli sviluppatori possono scegliere di collegare il framework statico anziché il framework dinamico. Poiché il codice eseguibile di un framework statico viene incorporato direttamente nel file binario dell'app o dell'estensione in fase di compilazione, l'uso della libreria statica offre alcuni vantaggi in termini di prestazioni in fase di avvio. Tuttavia, se l'app include estensioni, il collegamento del framework statico all'app e alle estensioni comporta dimensioni del bundle dell'app maggiori. Il codice eseguibile è incorporato in ogni file binario di app/estensione. Al contrario, quando si usa il framework dinamico, le app e le estensioni possono condividere lo stesso file binario Intune SDK, con conseguente riduzione delle dimensioni dell'app.

  • IntuneMAMSwiftStub.xcframework: framework Stub Swift di Intune App SDK. Questo framework è una dipendenza obbligatoria di IntuneMAMSwift.xcframework e IntuneMAMStatic.xcframework, che le app/estensioni devono collegare.

  • IntuneMAMConfigurator: strumento usato per configurare Info.plist dell'app o dell'estensione con le modifiche minime necessarie per la gestione Intune. A seconda della funzionalità dell'app o dell'estensione, potrebbe essere necessario apportare modifiche più manuali a Info.plist.

  • libIntuneMAMSwift.xcframework: libreria statica Intune App SDK. Questa variante del Intune MAM iOS SDK è deprecata e rimossa in un aggiornamento futuro. È consigliabile non collegare la libreria statica e collegare invece l'app o le estensioni al framework dinamico (IntuneMAMSwift.xcframework) o al framework statico (IntuneMAMStatic.xcframework) indicato in precedenza.

  • IntuneMAMResources.bundle: bundle di risorse che contiene le risorse su cui si basa l'SDK. Il bundle di risorse è necessario solo per le app che integrano la libreria statica deprecata (libIntuneMAMSwift.xcframework) e la rimuove in un aggiornamento futuro.

Funzionamento di Intune App SDK

L'obiettivo di Intune App SDK per iOS è aggiungere funzionalità di gestione alle applicazioni iOS con modifiche minime al codice. Meno il codice cambia meno tempo sul mercato, ma senza influire sulla coerenza e la stabilità dell'applicazione per dispositivi mobili.

Flusso di processo

Il diagramma seguente fornisce il flusso di processo Intune App SDK per iOS:

Diagramma architetturale di alto livello per Microsoft Intune.

Compilare l'SDK nell'app per dispositivi mobili

Importante

Intune rilascia regolarmente gli aggiornamenti per Intune App SDK. Controllare regolarmente il Intune App SDK per iOS per gli aggiornamenti e incorporare nel ciclo di rilascio dello sviluppo software per assicurarsi che le app supportano le impostazioni più recenti dei criteri di protezione delle app.

Per abilitare Intune App SDK, seguire questa procedura:

  1. IntuneMAMSwift.xcframework Collegamento o IntuneMAMStatic.xcframework alla destinazione: trascinare il bundle xcframework nell'elenco Framework, Librerie e Contenuto incorporato della destinazione del progetto. Ripetere questi passaggi per IntuneMAMSwiftStub.xcframework. Per l'app principale, selezionare "Incorpora & segno" nella colonna "Incorpora" per entrambi gli xcframework aggiunti. Per tutte le estensioni, selezionare "Non incorporare".

    Intune Framework iOS di App SDK: esempio di framework, librerie e contenuto incorporato di Xcode

  2. Aggiungere questi framework iOS al progetto:

    • MessageUI.framework
    • Security.framework
    • CoreServices.framework
    • SystemConfiguration.framework
    • libsqlite3.tbd
    • libc++.tbd
    • ImageIO.framework
    • LocalAuthentication.framework
    • AudioToolbox.framework
    • QuartzCore.framework
    • WebKit.framework
    • MetricKit.framework
  3. Abilitare la condivisione keychain (se non è già abilitata) scegliendo Funzionalità in ogni destinazione del progetto e abilitando l'opzione Condivisione portachiava . La condivisione del portachiavi è necessaria per procedere al passaggio successivo.

    Nota

    Il profilo di provisioning deve supportare i nuovi valori di condivisione keychain. I gruppi di accesso keychain devono supportare un carattere jolly. È possibile verificarlo aprendo il file con estensione mobileprovision in un editor di testo, cercando keychain-access-groups e verificando di avere un carattere jolly. Ad esempio:

    <key>keychain-access-groups</key>
    <array>
    <string>YOURBUNDLESEEDID.*</string>
    </array>
    
  4. Dopo aver abilitato la condivisione del portachiavi, seguire la procedura per creare un gruppo di accesso separato in cui Intune App SDK archivia i dati. È possibile creare un gruppo di accesso keychain usando l'interfaccia utente o il file entitlements. Se si usa l'interfaccia utente per creare il gruppo di accesso keychain, assicurarsi di seguire questa procedura:

    1. Se l'app per dispositivi mobili non ha gruppi di accesso keychain definiti, aggiungere l'ID bundle dell'app come primo gruppo.

    2. Aggiungere il gruppo com.microsoft.intune.mam keychain condiviso ai gruppi di accesso esistenti. Il Intune App SDK usa questo gruppo di accesso per archiviare i dati.

    3. Aggiungere com.microsoft.adalcache ai gruppi di accesso esistenti.

      Intune App SDK iOS: condivisione keychain

      Nota

      Se MSAL è stato configurato per l'uso di un gruppo di accesso keychain personalizzato anziché del valore predefinito com.microsoft.adalcache, non è necessario specificare questo gruppo di accesso keychain qui. Specificare invece il gruppo keychain personalizzato. È anche necessario configurare Intune per l'uso dello stesso gruppo di accesso personalizzato tramite l'impostazione ADALCacheKeychainGroupOverride all'interno del dizionario Info.plist di IntuneMAMSettings.

    4. Se si modifica direttamente il file entitlements, anziché usare l'interfaccia utente di Xcode per creare i gruppi di accesso keychain, anteporre i gruppi di accesso keychain con $(AppIdentifierPrefix) (Xcode lo gestisce automaticamente). Ad esempio:

      • $(AppIdentifierPrefix)com.microsoft.intune.mam
      • $(AppIdentifierPrefix)com.microsoft.adalcache

      Nota

      Un file entitlements è un file XML univoco per l'applicazione per dispositivi mobili. Viene usato per specificare autorizzazioni e funzionalità speciali nell'app iOS. Se l'app non aveva in precedenza un file entitlements, l'abilitazione della condivisione keychain (passaggio 3) avrebbe dovuto causare la generazione di Xcode per l'app. Verificare che l'ID bundle dell'app sia la prima voce nell'elenco.

  5. Includi ogni protocollo a UIApplication canOpenURL cui l'app passa nella LSApplicationQueriesSchemes matrice del file Info.plist dell'app. Per ogni protocollo elencato in questa matrice, aggiungere una copia del protocollo accodato -intunemam alla matrice. Aggiungere inoltre questi valori alla matrice: http-intunemam, https-intunemam, , microsoft-edge-https-intunemammicrosoft-edge-http-intunemam, smart-ns, zips, lacoonsecurity, wandera, , lookoutwork-ase, skycure, , , betteractiveshield, , smsec, mvisionmobile, scmxe intunemam-mtd. Se l'app usa il protocollo mailto: , aggiungere ms-outlook-intunemam anche alla matrice. Salvare le modifiche prima di procedere al passaggio successivo.

    Se l'app esaurisce lo spazio nell'elenco LSApplicationQueriesSchemes, può rimuovere gli schemi "-intunemam" per le app che sono note per implementare anche l'SDK MAM Intune. Quando l'app rimuove "scheme-intunemam" dall'elenco LSApplicationQueriesSchemes, canOpenURL() può restituire risposte non corrette per tali schemi. Per risolvere questo problema, chiamare [IntuneMAMPolicy isURLAllowed:url isKnownManagedAppScheme:YES] invece per lo schema. Questa chiamata restituisce NO se il criterio blocca l'apertura dell'URL. Se restituisce true, l'app può chiamare canOpenURL() con un'identità vuota per determinare se l'URL può essere aperto. Ad esempio:

    BOOL __block canOpen = NO;
    if([policy isURLAllowed:urlForKnownManagedApp isKnownManagedAppScheme:YES])
    {
        [[IntuneMAMPolicyManager instance] setCurrentThreadAccountId:"" forScope:^{
        canOpen = [[UIApplication sharedApplication] canOpenURL:urlForKnownManagedApp];
        }];
    }
    
  6. Se l'app non usa già FaceID, assicurarsi che la chiave NSFaceIDUsageDescription Info.plist sia configurata con un messaggio predefinito. Questo passaggio è necessario in modo che iOS possa comunicare all'utente come l'app intende usare FaceID. Un'impostazione dei criteri di protezione delle app Intune consente l'uso di FaceID come metodo per l'accesso alle app se configurato dall'amministratore IT.

  7. Usare lo strumento IntuneMAMConfigurator incluso nel repository SDK per completare la configurazione di Info.plist dell'app. Lo strumento ha tre parametri:

    Proprietà Come usarlo
    -Ho <Path to the input plist>
    - e <Path to the entitlements file>
    - o (Facoltativo) <Path to the output plist>

    Se il parametro '-o' non è specificato, il file di input viene modificato sul posto. Lo strumento è idempotente e deve essere eseguito di nuovo ogni volta che si apportano modifiche all'info.plist o ai diritti dell'app. È anche necessario scaricare ed eseguire la versione più recente dello strumento durante l'aggiornamento dell'SDK Intune, nel caso in cui i requisiti di configurazione di Info.plist siano stati modificati nella versione più recente.

Nota

Se si dispone di un'app SwiftUI, assicurarsi che UISceneConfigurations il dizionario all'interno UIApplicationSceneManifest di nel file Info.pist non sia mancante o vuoto. La mancata configurazione di questa impostazione può impedire all'SDK Intune di proteggere l'app nonostante l'applicazione corretta dei criteri di protezione delle app. Se non è impostato un valore specifico per , UISceneConfigurations è possibile usare questa configurazione predefinita:

<key>UISceneConfigurations</key>
<dict>
<key>UIWindowSceneSessionRoleApplication</key>
<array>
<dict>
<key>UISceneConfigurationName</key>
<string>Default Configuration</string>
<key>UISceneDelegateClassName</key>
<string>$(PRODUCT_MODULE_NAME).SceneDelegate</string>
</dict>
</array>
</dict>

Impostazioni e funzionalità di compilazione di Xcode

L'app deve avere sia "Strip Swift Symbols"(STRIP_SWIFT_SYMBOLS) che "Enable Bitcode" (ENABLE_BITCODE) impostato su NO nelle impostazioni di compilazione di Xcode. Se l'applicazione include la funzionalità "Sicurezza avanzata" disponibile in Xcode 26 e versioni successive, è NECESSARIO disabilitare le opzioni "Autentica puntatori" e "Abilita memoria della piattaforma di sola lettura".

Integrazione di un'estensione del provider di file

Le estensioni del provider di file hanno determinati requisiti di memoria che potrebbero rendere difficile l'integrazione dell'SDK completo. Per semplificare questa operazione, è disponibile una libreria libIntuneMAMSwiftFileProvider.xcframeworkstatica , che è una versione rimossa dell'SDK specificamente per le estensioni del provider di file. Si noti che questa libreria è relativa alla parte non dell'interfaccia utente dell'estensione FileProvider. È necessario integrare l'SDK completo nell'estensione dell'interfaccia utente del provider di file.

Per integrare una di queste librerie con l'estensione del provider di file, seguire la procedura per l'integrazione dell'SDK come libreria statica. Assicurarsi di includere ContainingAppBundleId l'impostazione.

Integrazione di un'estensione del provider di file non replicata

L'app usa un provider di file non replicato se implementa il protocollo NSFileProviderExtension. Tutti i provider di file creati prima di iOS 16.0 non sono replicati.

In - startProvidingItemAtURL:completionHandler: verificare se è necessario crittografare i file usando [[Istanza di IntuneMAMPolicy]shouldFileProviderEncryptFiles]. Usare encryptFile:forAccountId: API in IntuneMAMFileProtectionManager per la crittografia effettiva dei file. Inoltre, condividere una copia del file quando è necessaria la crittografia perché non si vuole archiviare una copia crittografata del file nell'archiviazione cloud.

In - importDocumentAtURL:toParentItemIdentifier:completionHandler: verificare se il file è crittografato usando l'API isFileEncrytped: in IntuneMAMFileProtectionManager. In caso affermativo, decrittografarlo usando l'API decryptFile:toCopyPath: di IntuneMAMFileProtectionManager. Nelle app multi-identità controllare anche l'API canReceiveSharedFile: in IntuneMAMPolicy del proprietario di destinazione per determinare se il proprietario può ricevere il file.

Integrazione di un'estensione del provider di file replicato

L'app usa un provider di file replicato se implementa il protocollo NSFileProviderReplicatedExtension (aggiunto in iOS 16.0).

In - fetchContentsForItemWithIdentifier:version:request:completionHandler: verificare se è necessario crittografare i file usando [[Istanza di IntuneMAMPolicy]shouldFileProviderEncryptFiles]. Usare l'API encryptFile:forAccountId: in IntuneMAMFileProtectionManager per la crittografia effettiva dei file. Condividere una copia del file quando è necessaria la crittografia, perché non si vuole archiviare una copia crittografata del file nell'archiviazione cloud.

In - createItemBasedOnTemplate:fields:contents:options:request:completionHandler: controllare se il file è crittografato usando l'API isFileEncrypted: in IntuneMAMFileProtectionManager. In caso affermativo, decrittografarlo usando l'API decryptFile:toCopyPath: di IntuneMAMFileProtectionManager. Nelle app multi-identità controllare anche l'API canReceiveSharedFile: in IntuneMAMPolicy del proprietario di destinazione per determinare se il proprietario può ricevere il file.

Ovunque il provider di file replicato crei e passi un oggetto NSFileProviderItem al sistema, chiama l'API protectFileProviderItem:forAccountId: di IntuneMAMFileProtectionManager con l'identità del proprietario dell'elemento. A seconda della posizione in cui l'oggetto NSFileProviderItem viene creato e salvato in modo permanente all'interno dell'estensione, potrebbe essere necessario eseguire questa operazione in ognuno dei metodi di protocollo NSFileProviderReplicatedExtension.

Configurare le impostazioni per Intune App SDK

È possibile usare il dizionario IntuneMAMSettings nel file Info.plist dell'applicazione per configurare e configurare Intune App SDK. Se il dizionario IntuneMAMSettings non viene visualizzato nel file Info.plist, è necessario crearlo.

Nel dizionario IntuneMAMSettings è possibile definire le impostazioni supportate seguenti per configurare Intune App SDK.

Le sezioni precedenti illustrano alcune di queste impostazioni e altre non si applicano a tutte le app.

Impostazione Tipo Definizione Obbligatorio?
ADALClientId Stringa Identificatore client Microsoft Entra dell'app. Obbligatorio per tutte le app.
ADALAuthority Stringa Autorità Microsoft Entra dell'app in uso. È consigliabile usare il proprio ambiente in cui sono configurati gli account Microsoft Entra. Per altre informazioni, vedere Opzioni di configurazione dell'applicazione. Obbligatorio se l'app è un'applicazione line-of-business personalizzata creata per l'uso all'interno di una singola organizzazione/tenant Microsoft Entra. Se questo valore è assente, viene usata l'autorità di Microsoft Entra comune (supportata solo per le app multi-tenant).
ADALRedirectUri Stringa URI di reindirizzamento Microsoft Entra dell'app. ADALRedirectUri o ADALRedirectScheme è necessario per tutte le app.
ADALRedirectScheme Stringa Schema di reindirizzamento Microsoft Entra ID dell'app. Può essere usato al posto di ADALRedirectUri se l'URI di reindirizzamento dell'applicazione è nel formato scheme://bundle_id. ADALRedirectUri o ADALRedirectScheme è necessario per tutte le app.
ADALLogOverrideDisabled Booleano Specifica se l'SDK indirizza tutti i log MSAL (incluse le chiamate MSAL dall'app, se presenti) al proprio file di log. Il valore predefinito è NO. Impostare su SÌ se l'app imposta il proprio callback del log MSAL. Facoltativo.
ADALCacheKeychainGroupOverride Stringa Specifica il gruppo keychain da utilizzare per la cache MSAL, anziché "com.microsoft.adalcache". Il sistema prefissi questo automaticamente in fase di esecuzione. Facoltativo.
AppGroupIdentifiers Matrice di stringhe Matrice di gruppi di app dalla sezione entitlements com.apple.security.application-groups dell'app. Obbligatorio se l'app usa gruppi di applicazioni.
ContainingAppBundleId Stringa Specifica l'ID bundle dell'applicazione contenitore dell'estensione. Obbligatorio per le estensioni iOS.
AutoEnrollOnLaunch Booleano Specifica se l'app deve tentare di eseguire la registrazione automatica all'avvio se viene rilevata un'identità gestita esistente e non è ancora stata eseguita. Il valore predefinito è NO.

Nota: Se non viene trovata alcuna identità gestita o non è disponibile alcun token valido nella cache MSAL, la registrazione ha esito negativo invisibile all'utente, a meno che non sia MAMPolicyRequired SÌ.
Facoltativo. Il valore predefinito è NO.
MAMPolicyRequired Booleano Specifica se l'avvio dell'app viene bloccato se non dispone di un criterio di protezione delle app Intune. Il valore predefinito è NO.

Nota: Le app non possono essere inviate al App Store con questo set su SÌ. Quando si imposta su SÌ, AutoEnrollOnLaunch deve essere anche SÌ.
Facoltativo. Il valore predefinito è NO.
MAMPolicyWarnAbsent Booleano Specifica se l'app avvisa l'utente durante l'avvio se non sono presenti criteri di protezione delle app Intune.

Nota: Gli utenti possono comunque continuare dopo aver ignorato l'avviso.
Facoltativo. Il valore predefinito è NO.
MultiIdentity Booleano Specifica se l'app è in grado di riconoscere più identità. Per altre informazioni, vedere la documentazione relativa alle identità multiple. Facoltativo. Il valore predefinito è NO.
MultiIdentityCancelDisabled Booleano Disabilita il pulsante annulla in Intune schermate dell'interfaccia utente di avvio condizionale nelle applicazioni multi-identità. Se non è impostato su SÌ, l'app deve gestire il codice di IntuneMAMSwitchIdentityResultCanceled errore. Vedere Cambiare identità. Facoltativo. Il valore predefinito è NO.
SafariViewControllerBlockedOverride Booleano Disabilita gli hook SafariViewController di Intune per abilitare l'autenticazione MSAL tramite SFSafariViewController, SFAuthSession o ASWebAuthSession.

Nota: Un pulsante di attività configurato viene visualizzato solo se la visualizzazione non è gestita e questa opzione è impostata su SÌ.
Facoltativo. Il valore predefinito è NO.

Avviso: Può causare la perdita di dati se usato in modo errato.
SplashIconFile
SplashIconFile~ipad
Stringa Specifica il Intune file icona iniziale (avvio). Facoltativo.
SplashDuration Numero Tempo minimo in secondi in cui viene visualizzata la schermata di avvio Intune. Il valore predefinito è 1.5. Facoltativo.
Backgroundcolor Stringa Specifica il colore di sfondo per Intune componenti dell'interfaccia utente dell'SDK. Accetta #XXXXXX o un valore esadecimale senza il segno di cancelletto. Facoltativo. Per impostazione predefinita viene applicato il colore di sfondo del sistema.
ForegroundColor Stringa Specifica il colore di primo piano/testo per i componenti dell'interfaccia utente. Accetta #XXXXXX o esadecimale senza segno di libbra. Facoltativo. Per impostazione predefinita, viene applicato il colore dell'etichetta di sistema.
Colore accento Stringa Specifica il colore principale per i componenti dell'interfaccia utente (pulsanti, evidenziazione della casella PIN). Accetta #XXXXXX o esadecimale senza segno di libbra. Facoltativo. Per impostazione predefinita è blu sistema.
SecondaryBackgroundColor Stringa Specifica il colore di sfondo secondario per le schermate MTD. Accetta #XXXXXX o esadecimale senza segno di libbra. Facoltativo. Il valore predefinito è bianco.
SecondaryForegroundColor Stringa Specifica il colore di primo piano secondario per le schermate MTD. Accetta #XXXXXX o esadecimale senza segno di libbra. Facoltativo. Il valore predefinito è grigio.
SupportsDarkMode Booleano Specifica se i colori dell'interfaccia utente seguono la modalità scura di sistema quando non sono impostati colori espliciti. Facoltativo. Il valore predefinito è SÌ.
MAMTelemetryDisabled Booleano Specifica se i dati di telemetria vengono inviati al back-end. Facoltativo. Il valore predefinito è NO.
MAMTelemetryUsePPE Booleano Invia i dati di telemetria al back-end del DPI. Utile per il test delle app in modo che i dati non si constituino con i dati dei clienti. Facoltativo. Il valore predefinito è NO.
MaxFileProtectionLevel Stringa Specifica il massimo NSFileProtectionType supportato dall'app. Sostituisce i criteri se il servizio invia un livello superiore.

Valori possibili: NSFileProtectionComplete, NSFileProtectionCompleteUnlessOpen, NSFileProtectionCompleteUntilFirstUserAuthentication, NSFileProtectionNone.

Avviso: Con NSFileProtectionComplete, l'app perde l'accesso ai file protetti circa 10 secondi dopo il blocco del dispositivo, che può interrompere i componenti, ad esempio i database locali. Le app con interfaccia utente della schermata di blocco devono usare NSFileProtectionCompleteUntilFirstUserAuthentication.
Facoltativo. Il valore predefinito è NSFileProtectionComplete.
OpenInActionExtension Booleano Impostare su SÌ per le estensioni Open in Action. Vedi Condivisione di dati tramite UIActivityViewController. Facoltativo.
TreatAllWebViewsAsUnmanaged Booleano Considera tutti i WebView come non gestiti per l'imposizione di taglia/copia/incolla. Vedere Visualizzazione del contenuto Web. Facoltativo. Il valore predefinito è NO.
WebViewHandledURLSchemes Matrice di stringhe Schemi URL gestiti dal controllo WebView dell'app. Obbligatorio se WebView gestisce i collegamenti o lo spostamento in JavaScript.
DocumentBrowserFileCachePath Stringa Se si usa UIDocumentBrowserViewController, impostare un percorso (relativo alla home directory dell'app) per i file gestiti decrittografati. Facoltativo. Il valore predefinito è /Documents/.
VerboseLoggingEnabled Booleano Abilita la registrazione dettagliata. Facoltativo. Il valore predefinito è NO.
FinishLaunchingAtStartup Booleano Obbligatorio quando si usa [BGTaskScheduler registerForTaskWithIdentifier:]; deve essere SÌ. Facoltativo. Il valore predefinito è NO.
ValuesToScrubFromLogging Matrice di stringhe Valori di Configurazione applicazione che devono essere rimossi dai log. Può anche essere impostato tramite valuesToScrubFromLogging su IntuneMAMSettings. Facoltativo.

Ricevere i criteri di protezione delle app

Panoramica

Per ricevere Intune criteri di protezione delle app, le app devono avviare una richiesta di registrazione con il servizio MAM Intune. Le app possono essere configurate nell'interfaccia di amministrazione Intune per ricevere i criteri di protezione delle app con o senza registrazione del dispositivo. Gestione delle applicazioni mobili (MAM) consente di gestire le app tramite Intune senza la necessità di registrare il dispositivo in Intune gestione dei dispositivi mobili (MDM). In entrambi i casi, la registrazione con il servizio INTUNE MAM è necessaria per ricevere i criteri.

Importante

Il Intune App SDK per iOS usa chiavi di crittografia a 256 bit quando la crittografia è abilitata dai criteri di protezione delle app. Tutte le app devono avere una versione corrente dell'SDK per consentire la condivisione dei dati protetta.

App che usano già ADAL o MSAL

Nota

Autenticazione di Azure AD Library (ADAL) e Azure AD API Graph sono deprecati. Per altre informazioni, vedere Aggiornare le applicazioni per l'uso di Libreria di Autenticazione Microsoft (MSAL) e Microsoft API Graph.

Le app che usano già MSAL devono chiamare il registerAndEnrollAccountId metodo nell'istanza IntuneMAMEnrollmentManager dopo che l'utente è stato autenticato correttamente:

/*
 *  This method adds the account to the list of registered accounts.
 *  An enrollment request starts immediately.
 *  @param accountId The Entra object ID of the account to be registered with the SDK
 */

(void)registerAndEnrollAccountId:(NSString *_Nonnull)accountId;

Al termine dell'accesso, MSAL restituisce il risultato nell'oggetto MSALResult. Usare tenantProfile.identifier all'interno di MSALResult come parametro accountId per l'API.

Chiamando il registerAndEnrollAccountId metodo , l'SDK registra l'account utente e tenta di registrare l'app per conto di questo account. Se la registrazione non riesce per qualsiasi motivo, l'SDK ritenta automaticamente la registrazione 24 ore dopo. A scopo di debug, l'app può ricevere notifiche, tramite un delegato, sui risultati di qualsiasi richiesta di registrazione.

Dopo aver richiamato questa API, l'app può continuare a funzionare normalmente. Se la registrazione ha esito positivo, l'SDK notifica all'utente che è necessario un riavvio dell'app. In quel momento, l'utente può riavviare immediatamente l'app.

[[IntuneMAMEnrollmentManager instance] registerAndEnrollAccountId:@"3ec2c00f-b125-4519-acf0-302ac3761822"];

App che non usano ADAL o MSAL

Le app che non accedono all'utente usando ADAL o MSAL possono comunque ricevere i criteri di protezione delle app dal servizio MAM Intune chiamando l'API per fare in modo che l'SDK gestisca tale autenticazione. Le app devono usare questa tecnica quando non hanno autenticato un utente con Microsoft Entra ID ma devono comunque recuperare i criteri di protezione delle app per proteggere i dati. Un esempio è se viene usato un altro servizio di autenticazione per l'accesso all'app o se l'app non supporta affatto l'accesso. A tale scopo, l'applicazione può chiamare il loginAndEnrollAccount metodo nell'istanza IntuneMAMEnrollmentManager di :

/**
 *  Creates an enrollment request, which starts immediately.
 *  If no token can be retrieved for the identity, the user is prompted
 *  to enter their credentials, after which enrollment is retried.
 *  @param identity The UPN of the account to be logged in and enrolled.
 */
 (void)loginAndEnrollAccount: (NSString *)identity;

Chiamando questo metodo, l'SDK richiede all'utente le credenziali se non è stato trovato alcun token esistente. L'SDK tenta quindi di registrare l'app con il servizio MAM Intune per conto dell'account utente fornito. Il metodo può essere chiamato con "nil" come identità. In tal caso, l'SDK si registra con l'utente gestito esistente nel dispositivo (se MDM) o richiede all'utente un nome utente se non viene trovato alcun utente esistente.

Se la registrazione non riesce, l'app dovrebbe prendere in considerazione la possibilità di chiamare di nuovo questa API in un momento successivo, a seconda dei dettagli dell'errore. L'app può ricevere notifiche, tramite un delegato, sui risultati di qualsiasi richiesta di registrazione.

Dopo aver richiamato questa API, l'app può continuare a funzionare normalmente. Se la registrazione ha esito positivo, l'SDK notifica all'utente che è necessario un riavvio dell'app. Dopo aver gestito l'app, è necessario eseguire query sul valore dell'ID oggetto Microsoft Entra usando enrolledAccountId in IntuneMAMEnrollmentManager. Usare questa opzione per tutte le API MAM SDK usate dall'app per questo account registrato.

Esempio:

[[IntuneMAMEnrollmentManager instance] loginAndEnrollAccount:@"user@foo.com"];

Consentire Intune gestire l'autenticazione e la registrazione all'avvio

Se vuoi che Intune SDK gestisca tutta l'autenticazione con ADAL/MSAL e la registrazione prima che l'app termini l'avvio e che l'app richieda sempre criteri di protezione delle app, non devi usare l'APIloginAndEnrollAccount. È possibile impostare le impostazioni seguenti su SÌ nel dizionario IntuneMAMSettings nel file Info.plist dell'app.

Impostazione Tipo Definizione
AutoEnrollOnLaunch Booleano Specifica se l'app deve tentare di eseguire la registrazione automatica all'avvio se viene rilevata un'identità gestita esistente e non è ancora stata eseguita. Il valore predefinito è NO.

Nota: Se non viene trovata alcuna identità gestita o non è disponibile alcun token valido per l'identità nella cache ADAL/MSAL, il tentativo di registrazione ha esito negativo senza richiedere le credenziali, a meno che l'app non imposti anche su MAMPolicyRequired.
MAMPolicyRequired Booleano Specifica se l'avvio dell'app viene bloccato se l'app non dispone di un criterio di protezione delle app Intune. Il valore predefinito è NO.

Nota: Le app non possono essere inviate al App Store con MAMPolicyRequired impostato su . Quando si imposta su MAMPolicyRequired, AutoEnrollOnLaunch deve essere impostato anche su .

Se scegli questa opzione per la tua app, non devi gestire il riavvio dell'app dopo la registrazione.

Annullare la registrazione degli account utente

Prima che un utente si disconnetta da un'app, l'app deve annullare la registrazione dell'utente dall'SDK. Questo processo garantisce:

  1. I tentativi di registrazione non vengono più eseguiti per l'account dell'utente.

  2. Protezione di app criterio viene rimosso.

  3. I dati aziendali vengono eliminati se l'app avvia una cancellazione selettiva (facoltativa).

Prima della disconnessione dell'utente, l'app deve chiamare il metodo seguente nell'istanza IntuneMAMEnrollmentManager di :

/*
 *  This method removes the provided account from the list of
 *  registered accounts. Once removed, if the account enrolled
 *  the application, the account is un-enrolled.
 *  @note In the case where an un-enroll is required, this method blocks
 *  until the Intune APP AAD token is acquired, then returns. This method must be called before
 *  the user is removed from the application (so that required AAD tokens are not purged
 *  before this method is called).
 *  @param accountId The object ID of the account to be removed.
 *  @param doWipe  If YES, a selective wipe if the account is un-enrolled
 */
(void)deRegisterAndUnenrollAccountId:(NSString *)accountId withWipe:(BOOL)doWipe;

Questo metodo deve essere chiamato prima dell'eliminazione dei token di Microsoft Entra dell'account utente. L'SDK richiede i token di Microsoft Entra dell'account utente per effettuare richieste specifiche al servizio MAM Intune per conto dell'utente.

Se l'app elimina autonomamente i dati aziendali dell'utente, il doWipe flag può essere impostato su false. In caso contrario, l'app può fare in modo che l'SDK avvii una cancellazione selettiva. Questa azione comporta una chiamata al delegato di cancellazione selettiva dell'app.

Esempio:

[[IntuneMAMEnrollmentManager instance] deRegisterAndUnenrollAccountId:@"3ec2c00f-b125-4519-acf0-302ac3761822" withWipe:YES];

Notifiche di stato, risultati e debug

L'app può ricevere notifiche di stato, risultati e debug relative alle richieste seguenti al servizio MAM Intune:

  • Richieste di registrazione
  • Richieste di aggiornamento dei criteri
  • Richieste di annullamento della registrazione

Le notifiche vengono presentate tramite metodi delegati in IntuneMAMEnrollmentDelegate.h:

/**
 *  Called when an enrollment request operation is completed.
 * @param status status object containing debug information
 */

(void)enrollmentRequestWithStatus:(IntuneMAMEnrollmentStatus *)status;

/**
 *  Called when a MAM policy request operation is completed.
 *  @param status status object containing debug information
 */
(void)policyRequestWithStatus:(IntuneMAMEnrollmentStatus *)status;

/**
 *  Called when a un-enroll request operation is completed.
 *  @Note: when a user is un-enrolled, the user is also de-registered with the SDK
 *  @param status status object containing debug information
 */

(void)unenrollRequestWithStatus:(IntuneMAMEnrollmentStatus *)status;

Questi metodi delegati restituiscono un IntuneMAMEnrollmentStatus oggetto con le informazioni seguenti:

  • AccountId (ID oggetto) dell'account associato alla richiesta
  • Identità (UPN) dell'account associato alla richiesta
  • Codice di stato che indica il risultato della richiesta
  • Stringa di errore con una descrizione del codice di stato
  • Oggetto NSError . Questo oggetto è definito in IntuneMAMEnrollmentStatus.h, insieme ai codici di stato specifici che possono essere restituiti.

Codice di esempio

Di seguito sono riportate le implementazioni di esempio dei metodi delegati:

- (void)enrollmentRequestWithStatus:(IntuneMAMEnrollmentStatus*)status
{
    NSLog(@"enrollment result for identity %@ with status code %ld", status.accountId, (unsigned long)status.statusCode);
    NSLog(@"Debug Message: %@", status.errorString);
}

- (void)policyRequestWithStatus:(IntuneMAMEnrollmentStatus*)status
{
    NSLog(@"policy check-in result for identity %@ with status code %ld", status.accountId, (unsigned long)status.statusCode);
    NSLog(@"Debug Message: %@", status.errorString);
}

- (void)unenrollRequestWithStatus:(IntuneMAMEnrollmentStatus*)status
{
    NSLog(@"un-enroll result for identity %@ with status code %ld", status.accountId, (unsigned long)status.statusCode);
    NSLog(@"Debug Message: %@", status.errorString);
}

Riavvio dell'applicazione

Quando un'app riceve i criteri MAM per la prima volta, deve essere riavviato per applicare gli hook necessari. Per notificare all'app che deve essere eseguito un riavvio, l'SDK fornisce un metodo delegato in IntuneMAMPolicyDelegate.h.

 - (BOOL) restartApplication

Il valore restituito di questo metodo indica all'SDK se l'applicazione deve gestire il riavvio richiesto:

  • Se viene restituito true, l'applicazione deve gestire il riavvio.

  • Se viene restituito false, l'SDK riavvia l'applicazione dopo la restituzione di questo metodo. L'SDK visualizza immediatamente una finestra di dialogo che indica all'utente di riavviare l'applicazione.

Nota

Le app .NET MAUI non richiedono un riavvio.

Criteri di uscita

Dopo aver configurato il plug-in di compilazione o aver integrato lo strumento da riga di comando nel processo di compilazione, verificare che sia in esecuzione correttamente:

  • Assicurarsi che la compilazione venga compilata e compilata correttamente.
  • Avviare l'app compilata, accedere con un utente Microsoft Entra non destinato ai criteri di protezione delle app e verificare che l'app funzioni come previsto.
  • Disconnettersi e ripetere il test con un utente Microsoft Entra destinato ai criteri di protezione delle app e verificare che l'app sia ora gestita da Intune e riavviata.

A questo punto dell'integrazione, l'app può ora ricevere e applicare i criteri di protezione delle app. Eseguire i test seguenti per convalidare l'integrazione.

Primo test dell'applicazione dei criteri

Eseguire prima di tutto il test seguente per acquisire familiarità con l'esperienza utente finale completa dell'applicazione dei criteri all'interno dell'app:

  1. Creare criteri di protezione delle app iOS nell'interfaccia di amministrazione Microsoft Intune. Per questo test, configurare i criteri:
    • In Requisiti di accesso lasciare le impostazioni predefinite. In particolare, "PIN for Access" deve essere "Require".
  2. Verificare che i criteri di protezione delle app siano destinati all'applicazione. Potrebbe essere necessario aggiungere manualmente l'ID bundle dell'applicazione nella creazione guidata dei criteri.
  3. Assegnare i criteri di protezione delle app a un gruppo di utenti contenente l'account di test.
  4. Installare l'applicazione.
  5. Accedere all'applicazione con l'account di test destinato ai criteri di protezione delle app.
  6. Verificare che venga visualizzata una schermata gestita Intune e confermare che il prompt riavvia l'app. Questa schermata indica che l'SDK recupera correttamente i criteri per questo account.
  7. Creare un PIN quando viene richiesto di impostare un PIN dell'app.
  8. Disconnettere l'account gestito dall'applicazione.
  9. Esplorare l'applicazione e verificare che l'app funzioni come previsto, se possibile, senza eseguire l'accesso.

Questo elenco di passaggi è un test *bare minimum- per verificare che l'app registri correttamente l'account, registri il callback di autenticazione e annulla la registrazione dell'account. Eseguire i test seguenti per convalidare in modo più approfondito il modo in cui altre impostazioni dei criteri di protezione delle app modificano il comportamento dell'applicazione.

Operazioni successive

Dopo aver completato tutti i criteri di uscita, passare alla fase 4: Funzionalità di partecipazione alle app.