GitHub-työnkulun komponentit

Valmis

Tässä osiossa tarkastelemme seuraavia GitHub-työnkulun osia:

  • Oksat
  • Sitoutuu
  • Noutopyynnöt
  • GitHub-työnkulku
  • Git-virtaus

GitHub Flow'n komponentit

Ennen kuin siirrymme GitHub-kohtaisiin työnkulkuihin, on hyödyllistä ymmärtää, että GitHub Flow perustuu suoraan Gitin peruskäsitteisiin.

Git tarjoaa työkaluja koodisi muutosten seuraamiseen ja hallintaan ajan mittaan. GitHub perustuu tähän helpottamalla näiden työkalujen käyttöä ominaisuuksilla, kuten haaroilla, toimituksilla, vetopyynnöillä ja visuaalisilla käyttöliittymillä yhteistyöhön. Aloitetaan tarkastelemalla, miten nämä käsitteet toimivat GitHubissa.

Mitä ovat haarat?

Viimeisessä osiossa loimme uuden tiedoston ja uuden haaran arkistoosi.

Haarat ovat olennainen osa GitHub-kokemusta. Niiden avulla voit tehdä muutoksia vaikuttamatta oletushaaraan.

Haarasi on turvallinen paikka kokeilla uusia ominaisuuksia tai korjauksia. Jos teet virheen, voit palauttaa muutokset tai lähettää lisää muutoksia virheen korjaamiseksi. Muutokset eivät päivity oletushaarassa, ennen kuin yhdistät haarasi.

Muistiinpano

Vaihtoehtoisesti voit luoda uuden haaran ja tarkistaa sen käyttämällä Gitiä päätteessä. Komento on git checkout -b newBranchName

Mitä vahvistuksia tehdään?

Edellisessä osiossa lisäsit uuden tiedoston säilöön lähettämällä vahvistustoiminnon. Käydäänpä läpi lyhyesti, mitä vahvistukset ovat.

vahvistamisen on muutos yhteen tai useampaan haaran tiedostoon. Kutakin sitoumusta seurataan yksilöllisellä tunnuksella, aikaleimalla ja osallistujalla riippumatta siitä, tehdäänkö se komentorivin kautta vai suoraan GitHubin verkkokäyttöliittymässä. Vahvistukset tarjoavat selkeän kirjausketjun kaikille, jotka tarkastelevat tiedoston tai linkitetyn kohteen historiaa, kuten ongelmaa tai pull-pyyntöä.

Voit luoda toimituksen päätteen Gitin avulla seuraavasti:

git commit -m "Add a helpful commit message"

Näyttökuva GitHub-vahvistusten luettelosta päähaaraan.

Git-säilössä voi olla tiedosto useissa kelvollissa tiloissa versiontarkistusprosessin aikana. Git-säilön tiedoston ensisijaiset tilat ovat Ei-seuratut ja Tracked.

Ei seurattu: Tiedoston alkuperäinen tila, kun se ei vielä ole osa Git-säilöä. Git ei ole tietoinen sen olemassaolosta.

seurattu: Jäljitetty tiedosto on tiedosto, jota Git valvoo aktiivisesti. Se voi olla jossakin seuraavista aliaseista:

  • ei muokata: Tiedostoa seurataan, mutta sitä ei ole muokattu edellisen vahvistumisen jälkeen.
  • muokattu: Tiedostoa on muutettu viimeisimmän vahvistumisen jälkeen, mutta näitä muutoksia ei vielä ole tehty seuraavaa vahvistusta varten.
  • vaihe: Tiedostoa on muokattu ja muutokset on lisätty valmistelualueelle (kutsutaan myös indeksiksi). Nämä muutokset ovat valmiita otettavaksi käyttöön.
  • Varattu: Tiedosto on säilön tietokannassa. Se edustaa tiedoston viimeisintä varattua versiota.

Nämä tilat auttavat tiimiäsi ymmärtämään kunkin tiedoston tilan ja sen sijainnin versionhallintaprosessissa.

Mitä ovat noutopyynnöt?

pull-pyyntö on mekanismi, jonka avulla ilmaistaan, että yhden haaran vahvistukset ovat valmiita yhdistettäväksi toiseen haaraan.

pull- pyynnön lähettävä tiimin jäsen pyytää yhtä tai useampaa tarkistajaa vahvistamaan koodin ja hyväksymään yhdistämisen. Näillä tarkistajilla on mahdollisuus kommentoida muutoksia, lisätä omiaan tai käsitellä pull-pyyntöä itse.

GitHub tukee myös pull-pyyntöluonnoksia, joiden avulla voit avata pull-pyynnön, joka ei ole vielä valmis tarkistettavaksi.

Kun muutokset on hyväksytty (tarvittaessa), pull-pyynnön lähdehaara (vertailuhaara) yhdistetään perushaaraan.

Näyttökuva pull-pyynnöstä ja kommentista pull-pyynnössä.

Nyt kun olet nähnyt, miten haarat, toimitukset ja pull-pyynnöt toimivat, käydään läpi, miten ne yhdistyvät GitHub Flow'ssa.

GitHub-työnkulku

Näyttökuva, jossa näkyy GitHub-työnkulun visuaalinen esitys lineaarisessa muodossa, joka sisältää uuden haaran, toimitukset, pull-pyynnön ja muutosten yhdistämisen takaisin pääsivulle tässä järjestyksessä.

GitHub-työnkulku on yksinkertainen työnkulku, jonka avulla voit tehdä ja jakaa muutoksia turvallisesti. Se sopii erinomaisesti ideoiden kokeilemiseen ja yhteistyöhön tiimisi kanssa haarojen, pull-pyyntöjen ja yhdistämisten avulla.

Muistiinpano

GitHub-työnkulku on yksi useista suosituista työnkuluista. Muita ovat Git-virtaus ja runkopohjainen kehitys.

Nyt kun tunnemme GitHubin perusteet, voimme käydä läpi GitHub-työnkulun ja sen komponentit.

  1. Aloita luomalla haara, jotta muutokset, ominaisuudet tai korjaukset eivät vaikuta päähaaraan.
  2. Tee seuraavaksi päivitykset haarassa. Jos työnkulkusi tukee sitä, voit ottaa muutokset käyttöön tästä haarasta ja testata niitä ennen yhdistämistä.
  3. Avaa nyt pull-pyyntö, jotta voit pyytää palautetta ja aloittaa tarkistuksen.
  4. Tarkista sitten kommentit ja tee tarvittavat päivitykset tiimisi palautteen perusteella.
  5. Lopuksi, kun olet varma muutoksistasi, hanki hyväksyntä ja yhdistä pull-pyyntö päähaaraan.
  6. Poista sen jälkeen haara pitääksesi arkistosi puhtaana ja välttääksesi vanhentuneiden haarojen käyttöä.

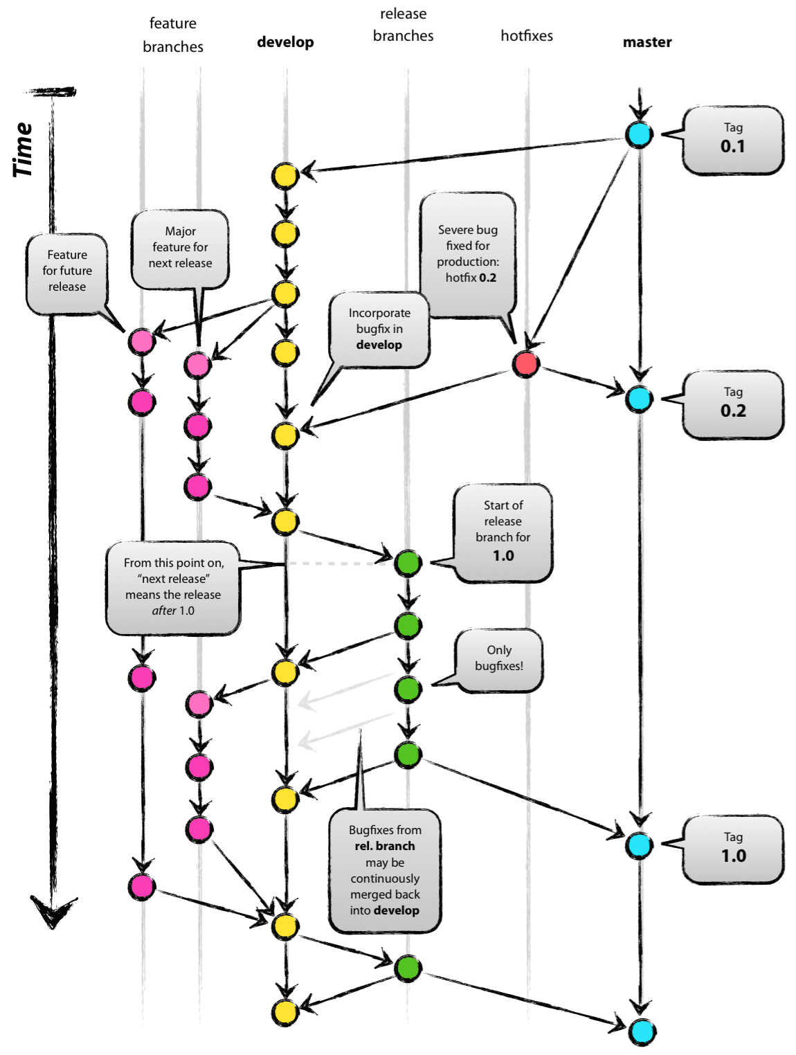
Git-virtaus

Vaikka GitHub Flow on kevyt työnkulku, joka on suunniteltu jatkuvaan toimitukseen, Git-virtaus on jäsennellympää haarautumismallia, jota käytetään usein julkaisupohjaisissa ympäristöissä. Git-virtaus on ollut olemassa pidempään kuin GitHub Flow, ja saatat silti nähdä termin master käytetyn oletushaaran sijaan main .

Nvien kaavio Git-haarautuvasta mallista, joka näyttää ominaisuushaaroja, kehityshaarautumista, julkaisuhaaroja, hotfixejä ja päähaaran ajan myötä. Värilliset commit-solmut ja nuolet havainnollistavat, miten ominaisuudet yhdistetään Developiin, miten julkaisuhaarat luodaan versioon 1.0, miten bugikorjaukset palaavat developiin ja miten hotfixit sovelletaan suoraan masteriin. Tagit merkitsevät julkaisut 0.1, 0.2 ja 1.0.

Kuva: Vincent Driessen, teoksesta 'A successful Git branching model'

Git-virtauksen haaratyypit

Git-virtaus käyttää useita pitkäikäisiä ja väliaikaisia haaroja:

  • master: Heijastaa aina tuotantovalmiin koodin.
  • develop: Sisältää seuraavan julkaisun uusimmat kehitystyöt.
  • feature/*: Käytetään uusien ominaisuuksien luomiseen; haarautui ja develop yhdistettiin takaisin, kun se on valmis.
  • release/*: Valmistelee uuden tuotantojulkaisun ; developmahdollistaa lopullisen testauksen ja pienet virheenkorjaukset.
  • hotfix/*: Käytetään tuotanto-ongelmien nopeaan korjaamiseen; haarautunut .master

Kuinka Git-virtausprosessi toimii

  1. Kehittäjät luovat ominaisuushaarojadevelop uusien toimintojen luomiseksi.
  2. Kun on julkaisun aika, julkaisuhaara luodaan .develop Tämä eristää vapautuksen valmistelutyön, jotta kehitys voi jatkua keskeytyksettä.
  3. Virheenkorjauksia voidaan lisätä julkaisuhaaraan, mutta tärkeimpien ominaisuuksien pitäisi odottaa tulevaa julkaisua.
  4. Kun julkaisuhaara on valmis, se yhdistetään master ja merkitään versionumerolla. GitHub voi käyttää näitä tunnisteita julkaisutietojen luomiseen.
  5. Sama julkaisuhaara tulee yhdistää takaisin develop , jotta se pysyy synkronoituna.
  6. Jos ilmenee kriittinen tuotantovirhe, hotfix-haara luodaan .master Kun se on korjattu, se yhdistetään sekä master että .develop

Milloin Git-työnkulkua kannattaa käyttää?

  • Sopii parhaiten projekteihin, joissa on ajoitettuja tai versioituja julkaisuja
  • Hyödyllinen, jos ylläpidät useita tuotantoversioita (esim. pitkäaikaisia tukihaaroja)
  • Ihanteellinen hitaampiin ja jäsennellympiin kehityssykleihin (esim. yritysympäristöt tai säännellyt ympäristöt)
  • Pidetään "raskaampana" kuin GitHub Flow lisähaaran hallinnan vuoksi

Muistiinpano

Git-työnkulku olettaa, että haarojen integrointi edellyttää yhdistämistoimituksia. Rebase- tai squash-yhdistämisten käyttäminen voi häiritä sen haararakennetta ja historian seurantaa.

Monille GitHubia käyttäville tiimeille GitHub Flow on yksinkertaisempi ja nopeampi. Mutta jos tiimisi arvostaa ennustettavuutta ja tarvitsee enemmän julkaisusuunnittelua, Git-työnkulku voi sopia paremmin.

Onnittelut! Olet juuri käynyt läpi koko GitHub Flow'n – ja tutkinut, miten Git-virtaus tarjoaa jäsennellyn vaihtoehdon julkaisupohjaisille projekteille.

Siirrytään seuraavaan osioon, jossa käsittelemme eri aiheiden ja keskustelujen välisiä eroja.