Jaa


Todennuksen suojausarkkitehtuuri Test Enginessä (esikatselu)

Muistiinpano

Esiversiotoimintoja ei ole tarkoitettu tuotantokäyttöön, ja niiden toiminnot voivat olla rajoitettuja. Nämä toiminnot ovat käytettävissä ennen virallista julkaisua, jotta asiakkaat voivat käyttää niiden ennakkojulkaisua ja antaa palautetta.

Tässä teknisessä asiakirjassa esitellään Test Enginen Power Apps todennusmekanismien suojausarkkitehtuuri. Käyttäjäkohtaisia ohjeita todennusmenetelmien valitsemiseen ja määrittämiseen on kohdassa Todennusopas.

Todennusmenetelmien yleiskatsaus

Test Engine tukee kahta ensisijaista todennusmenetelmää:

  • Tallennustilan todennus - Perustuu pysyviin selaimen evästeisiin ja tallennustilaan
  • Varmennepohjainen todennus - Perustuu X.509-varmenteisiin ja Dataverse integrointiin

Molemmat menetelmät on suunniteltu tukemaan nykyaikaisia suojausvaatimuksia, mukaan lukien monimenetelmäinen todentaminen (MFA) ja ehdolliset käyttöoikeuskäytännöt.

Tallennustilan tilan todennusarkkitehtuuri

Tallennustilan todennusmenetelmä käyttää Playwrightin selaimen kontekstinhallintaa todennustunnusten turvalliseen tallentamiseen ja uudelleenkäyttöön.

Testimoottorin todennusvirran yleiskatsaus

Windowsin tietosuojauksen toteutus

Paikallinen tallennustilan toteutus käyttää Windowsin tietosuoja-ohjelmointirajapintaa (DPAPI) suojattuun tallennukseen:

Yleiskatsaus todentamiseen paikallisen Windowsin tietosuoja-ohjelmointirajapinnan (DPAPI) avulla

Tietoturvaan liittyviä seikkoja

Tallennustilan suojausarkkitehtuuri tarjoaa seuraavat:

  • Levossa olevien todennustunnusten suojaus DPAPI-salauksella
  • Monimenetelmäisen todentamisen ja ehdollisten käyttöoikeuksien käytäntöjen tuki Microsoft Entra
  • Hiekkalaatikon eristäminen Playwrightin selainkonteksteissa
  • Istunnon elinkaarikäytäntöjen Microsoft Entra noudattaminen

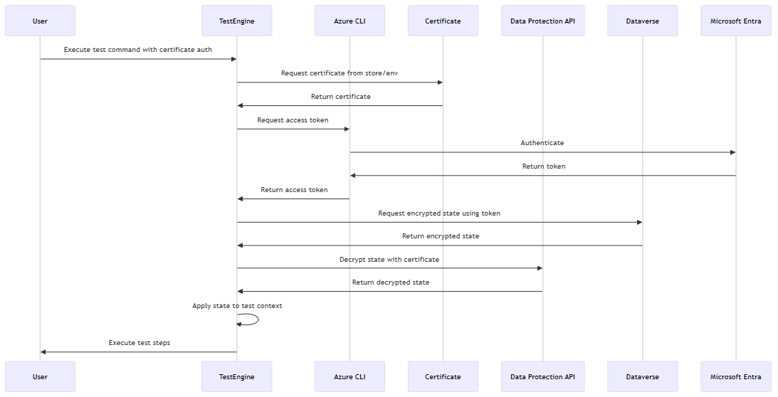
Varmennepohjainen todennusarkkitehtuuri

Varmennepohjainen todennus integroituu Dataverse X.509-varmenteisiin ja käyttää niitä levossa olevien tietojen turvallisuuden ja salauksen parantamiseksi.

Yleiskatsaus todentamiseen Dataverse

Dataverse Tallennuksen toteutus

Toteutus Dataverse käyttää mukautettua XML-säilöä suojausavainten turvalliseen tallentamiseen:

Yleiskatsaus Dataverse arvojen tallentamiseen

Salaustekniikkaa

Seuraavissa osissa kuvataan salausalgoritmeja ja avainten hallintamenetelmiä, joita Test Engine käyttää todennustietojen suojaamiseen levossa ja siirron aikana.

AES-256-CBC + HMACSHA256

Oletusarvoisesti data-arvot salataan AES-256-CBC:n ja HMACSHA256 yhdistelmällä:

Yleiskatsaus Dataverse salaukseen ASP.Net Data Protection API:n avulla

Tämä lähestymistapa tarjoaa seuraavaa:

  1. Luottamuksellisuus AES-256-salauksen avulla
  2. Eheys HMAC-vahvistuksen avulla
  3. Tietolähteen todentaminen

Tietosuoja-API:n integrointi

Testimoottori integroituu ASP.NET Coren tietosuoja-API:hen avainten hallintaa ja salausta varten:

Yleiskatsaus Dataverse tietosuoja-API:n käyttöön

Mukautetun XML-arkiston toteutus

Test Engine toteuttaa mukautetun IXmlRepositoryn integrointia varten Dataverse :

Yleiskatsaus Data Protection API:n mukautettuun XML-palveluntarjoajaan

Ehdollinen käyttöoikeus ja MFA-yhteensopivuus

Test Enginen todennusarkkitehtuuri on suunniteltu toimimaan saumattomasti ehdollisten käyttöoikeuskäytäntöjen kanssa Microsoft Entra :

Ehdollisen käyttöoikeuskäytännön ja monimenetelmäisen todentamisen yleiskatsaus

Kehittyneet tietoturvanäkökohdat

Seuraavissa osissa esitellään muita suojausominaisuuksia ja integrointia, jotka parantavat todennustietojen suojausta ja tukevat suojattuja toimintoja yritysympäristöissä.

Dataverse Suojausmallin integrointi

Test Engine käyttää Dataverse vankkaa tietoturvamallia:

  • Tietuetason suojaus - Hallitsee tallennettujen todennustietojen käyttöä
  • Jakamismalli – Mahdollistaa testitodennuskontekstien turvallisen jakamisen
  • Valvonta – Seuraa pääsyä arkaluonteisiin todennustietoihin
  • Saraketason suojaus – Tarjoaa arkaluonteisten kenttien yksityiskohtaisen suojauksen

Azure CLI -tunnuksen hallinta

Todennusta varten Dataverse Test Engine hankkii turvallisesti käyttöoikeustunnukset:

Yleiskatsaus Azure Command Line (CLI) -pohjaiseen todennukseen

Tietoturvan parhaat käytännöt

Kun otat Test Engine -todennuksen käyttöön, ota huomioon seuraavat suojauksen parhaat käytännöt:

  • Pienimmät käyttöoikeudet – Myönnä testitileille tarvittavat vähimmäiskäyttöoikeudet
  • Säännöllinen varmenteiden kierto - Päivitä varmenteet säännöllisesti
  • Suojaa CI/CD-muuttujat – Suojaa arkaluonteisia tietoja sisältävät putkimuuttujat
  • Valvontakäyttöoikeudet – Valvo todennusresurssien käyttöä
  • Ympäristön eristäminen – Käytä testaukseen erillisiä ympäristöjä

Tulevat tietoturvaparannukset

Mahdollisia tulevia parannuksia todennuksen suojausarkkitehtuuriin ovat:

  • Integrointi Azure Key Vaultin kanssa tehostaa salaisten koodien hallintaa
  • Hallittujen käyttäjätietojen tuki Azure-ympäristöissä
  • Parannetut kirjaamis- ja tietoturvavalvontaominaisuudet
  • Lisää suojantarjoajia alustojen välisissä skenaarioissa

Tietosuoja ytimessä ASP.NET
Windowsin tietosuojan ohjelmointirajapinta
Microsoft Entra todennus
Dataverse Turvallisuusmalli
X.509-varmennepohjainen todennus