Muistiinpano
Tämän sivun käyttö edellyttää valtuutusta. Voit yrittää kirjautua sisään tai vaihtaa hakemistoa.
Tämän sivun käyttö edellyttää valtuutusta. Voit yrittää vaihtaa hakemistoa.
Funktionaaliset riippuvuudet ovat taulukon sarakkeiden välisiä suhteita, joissa yhden sarakkeen arvot määrittävät toisen sarakkeen arvot. Näiden riippuvuuksien ymmärtäminen voi auttaa sinua löytämään kaavoja ja yhteyksiä datastasi. Tämä ymmärrys voi auttaa ominaisuuksien suunnittelussa, datan puhdistuksessa ja mallinrakennustehtävissä. Toiminnalliset riippuvuudet toimivat tehokkaana invarianttina, joka auttaa löytämään ja korjaamaan datan laadun ongelmia, joita muuten olisi vaikea havaita.
Tässä artikkelissa käytetään semanttista linkkiä seuraavasti:
- FabricDataFrame-kehyksen sarakkeiden välisten riippuvuuksien etsiminen
- Visualisoi riippuvuudet
- Tunnista datan laatuongelmat
- Visualisoi datan laatuongelmat
- Ota käyttöön toiminnallisia rajoituksia tietojoukon sarakkeiden välillä
Edellytykset
Hanki Microsoft Fabric-tilaus. Tai tilaa ilmainen Microsoft Fabric kokeilujakso.
Kirjaudu sisään Microsoft Fabric.
Vaihda Fabric-tilaan käyttämällä etusivun vasemmassa alakulmassa olevaa kokemuskytkintä.
- Siirry Data Science -kokemukseen, joka löytyy Microsoft Fabric:sta.
- Luo uusi muistikirja, jonka avulla voit kopioida ja liittää koodia soluihin.
- Spark 3.4:ssä ja tätä uudemmat versioissa semanttinen linkki on käytettävissä oletusarvoisessa suorituspalvelussa Fabricia käytettäessä, eikä sitä tarvitse asentaa. Jos käytät Spark 3.3:a tai uudempaa versiota tai haluat päivittää semanttisen linkin uusimpaan versioon, voit suorittaa komennon:
python %pip install -U semantic-link - Lisää Lakehouse muistikirjaasi.
Semanttinen linkki on käytettävissä oletus-Fabric-ajontimessa. Päivitääksesi uusimpaan semanttisen linkin versioon, suorita tämä komento:
%pip install -U semantic-link
Etsi funktionaalisia riippuvuuksia datasta
SemPy-funktio find_dependencies tunnistaa toiminnalliset riippuvuudet FabricDataFramen sarakkeiden välillä. Funktio käyttää ehdollisen entropian kynnystä löytääkseen likimääräiset funktionaaliriippuvuudet, joissa matala ehdollinen entropia osoittaa vahvaa riippuvuutta sarakkeiden välillä. Funktion selektiivisyyden find_dependencies lisäämiseksi aseta alempi kynnys ehdolliselle entropialle. Alempi kynnys tarkoittaa, että havaitaan vain vahvempia riippuvuuksia.
Tämä Python koodipätkä osoittaa, miten find_dependencies käytetään:
from sempy.fabric import FabricDataFrame
from sempy.dependencies import plot_dependency_metadata
import pandas as pd
df = FabricDataFrame(pd.read_csv("your_data.csv"))
deps = df.find_dependencies()
Funktio find_dependencies palauttaa FabricDataFrame-kehyksen, jonka sarakkeiden välillä on havaittuja riippuvuuksia.
Luettelo edustaa sarakkeita, joilla on 1:1-yhdistämismääritys. Funktio poistaa myös siirtymäreunat mahdollisten riippuvuuksien karsimiseksi.
Kun määrität vaihtoehdon dropna=True , funktio poistaa arvioinnista rivit, joilla on NaN-arvo kummassakin sarakkeessa. Tämä eliminointi voi johtaa ei-transitiivisiin riippuvuuksiin, kuten seuraavassa esimerkissä osoitetaan:
| A | B | C |
|---|---|---|
| 1 | 1 | 1 |
| 1 | 1 | 1 |
| 1 | ei nro | 9 |
| 2 | ei nro | 2 |
| 2 | 2 | 2 |
Joissain tapauksissa riippuvuusketju voi muodostaa syklejä, kun asetetaan vaihtoehto dropna=True , kuten seuraavassa esimerkissä on esitetty:
| A | B | C |
|---|---|---|
| 1 | 1 | ei nro |
| 2 | 1 | ei nro |
| ei nro | 1 | 1 |
| ei nro | 2 | 1 |
| 1 | ei nro | 1 |
| 1 | ei nro | 2 |
Tietojen riippuvuuksien visualisointi
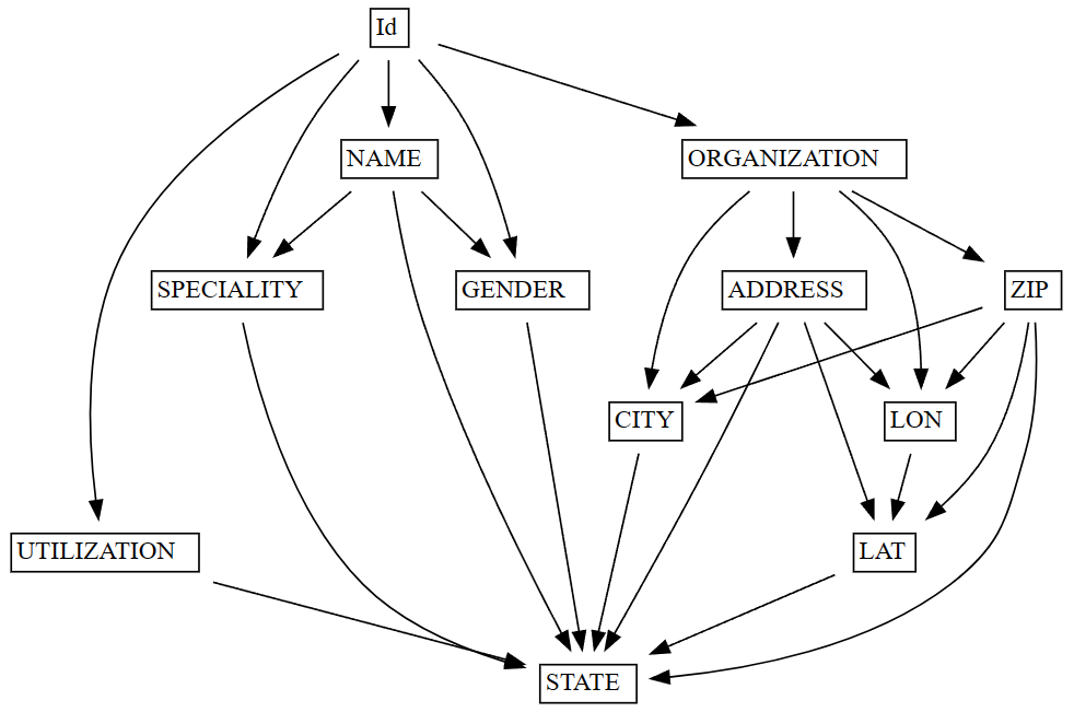
Kun olet löytänyt funktionaaliset riippuvuudet aineistosta käyttämällä find_dependencies, voit visualisoida riippuvuudet funktion plot_dependency_metadata avulla. Tämä funktio ottaa tulokseksi saatavan FabricDataFrame-kehyksen kohteesta find_dependencies ja luo visuaalisen esityksen sarakkeiden ja sarakeryhmien välisille riippuvuuksista.
Tämä Python koodipätkä näyttää, miten plot_dependencies käytetään:
from sempy.fabric import FabricDataFrame
from sempy.dependencies import plot_dependency_metadata
from sempy.samples import download_synthea
import pandas as pd
download_synthea(which='small')
df = FabricDataFrame(pd.read_csv("synthea/csv/providers.csv"))
deps = df.find_dependencies()
plot_dependency_metadata(deps)
Funktio plot_dependency_metadata luo visualisoinnin, joka näyttää sarakkeiden 1:1-ryhmittelyt. Yhteen ryhmään kuuluvat sarakkeet sijoitetaan yhteen soluun. Jos funktio ei löydä sopivia ehdokkaita, se palauttaa tyhjän FabricDataFramen.
Tunnista datan laatuongelmat
Datan laatuongelmat voivat ilmetä monin tavoin – esimerkiksi puuttuvat arvot, epäjohdonmukaisuudet tai epätarkkuudet. Jotta dataan perustuvan analyysin tai mallin luotettavuus ja pätevyys varmistetaan, on tärkeää tunnistaa ja ratkaista nämä ongelmat. Yksi tapa havaita datan laatuongelmia on tutkia funktionaalisten riippuvuuksien rikkomuksia sarakkeiden välillä aineistossa.
Funktio list_dependency_violations voi auttaa sinua löytämään funktionaalisten riippuvuuksien rikkomuksia tietoaineiston sarakkeiden välillä. Kun annat determinanttisarakkeen ja riippuvan sarakkeen, funktio näyttää arvoja, jotka rikkovat funktionaalista riippuvuutta, sekä niiden esiintymisten määrän. Tämä tieto voi auttaa sinua arvioimaan likimääräisiä riippuvuuksia ja tunnistamaan datan laatuongelmia.
Seuraava koodipätkä näyttää, miten funktiota list_dependency_violations käytetään:
from sempy.fabric import FabricDataFrame
from sempy.samples import download_synthea
import pandas as pd
download_synthea(which='small')
df = FabricDataFrame(pd.read_csv("synthea/csv/providers.csv"))
violations = df.list_dependency_violations(determinant_col="ZIP", dependent_col="CITY")
Tässä esimerkissä funktiolla oletetaan, että ZIP-sarakkeiden (määräävä tekijä) ja CITY (riippuvainen) sarakkeiden välillä on toiminnallinen riippuvuussuhde. Jos aineistossa on datan laatuongelmia – esimerkiksi sama postinumero on määritetty useille kaupungeille – funktio tuottaa datan näillä ongelmilla:
| ZIP | PAIKKAKUNTA | määrä |
|---|---|---|
| 12345 | Boston | 2 |
| 12345 | Seattle | 1 |
Tämä tulos ilmaisee, että kahdessa eri kaupungissa (Bostonissa ja Seattlessa) on sama postinumeroarvo (12345). Tämä tulos viittaa datan laadun ongelmaan aineistossa.
Funktio list_dependency_violations tarjoaa enemmän vaihtoehtoja, jotka voivat käsitellä puuttuvia arvoja, näyttää arvoja, jotka on yhdistetty arvojen rikkomiseen, rajoittaa palautettujen rikkomusten määrää ja lajitella tulokset määrän tai määräävän sarakkeen mukaan.
Tulokset list_dependency_violations voivat auttaa tunnistamaan tietoaineiston laadun ongelmia. Sinun tulisi kuitenkin tarkastella tuloksia huolellisesti ja ottaa huomioon tietojesi konteksti, jotta voit määrittää sopivimman toimintatavan havaittuihin ongelmiin. Tähän lähestymistapaan voi sisältyä enemmän tietojen siistimistä, vahvistusta tai tutkimista analyysin tai mallin luotettavuuden ja oikeellisuuden varmistamiseksi.
Visualisoi datan laatuongelmat
Datan laatuongelmat voivat heikentää minkä tahansa analyysin tai mallin luotettavuutta ja pätevyyttä, joka perustuu kyseiseen dataan. Näiden ongelmien tunnistaminen ja ratkaiseminen on tärkeää tulosten tarkkuuden varmistamiseksi. Datan laadun ongelmien havaitsemiseksi tutki funktionaalisten riippuvuuksien rikkomuksia sarakkeiden välillä aineistossa. Näiden rikkomusten visualisoiminen voi näyttää ongelmat selkeämmin ja auttaa sinua käsittelemään niitä tehokkaammin.
Funktiolla plot_dependency_violations voidaan visualisoida tietojoukon sarakkeiden välisten toiminnallisten riippuvuuksien rikkomuksia. Kun on annettu determinanttisarake ja riippuvainen sarakke, tämä funktio näyttää rikkovat arvot graafisessa muodossa, jotta datan laatuongelmien luonteen ja laajuuden ymmärtäminen olisi helpompaa.
Tässä koodikatkelmassa näytetään, miten funktiota plot_dependency_violations käytetään:
from sempy.fabric import FabricDataFrame
from sempy.samples import download_synthea
import pandas as pd
download_synthea(which='small')
df = FabricDataFrame(pd.read_csv("synthea/csv/providers.csv"))
df.plot_dependency_violations(determinant_col="ZIP", dependent_col="CITY")
Tässä esimerkissä funktiossa oletetaan, että ZIP-sarakkeiden (määräävä tekijä) ja CITY (riippuvainen) sarakkeiden välillä on olemassa oleva toiminnallinen riippuvuussuhde. Jos aineistolla on tiedonlaatuongelmia – esimerkiksi sama postinumero on osoitettu useille kaupungeille – funktio tuottaa kaavion rikkomuksista.
Funktio plot_dependency_violations tarjoaa enemmän vaihtoehtoja, jotka voivat käsitellä puuttuvia arvoja, näyttää arvoja, jotka on yhdistetty arvojen rikkomiseen, rajoittaa palautettujen rikkomusten määrää ja lajitella tulokset määrän tai määräävän sarakkeen mukaan.
Funktio plot_dependency_violations tuottaa visualisointia, joka auttaa tunnistamaan aineiston laadun ongelmia. Sinun tulisi kuitenkin tarkastella tuloksia huolellisesti ja ottaa huomioon tietojesi konteksti, jotta voit määrittää sopivimman toimintatavan havaittuihin ongelmiin. Tähän lähestymistapaan voi sisältyä enemmän tietojen siistimistä, vahvistusta tai tutkimista analyysin tai mallin luotettavuuden ja oikeellisuuden varmistamiseksi.
Toiminnallisten rajoitusten pakottaminen
Tietojen laatu on erittäin tärkeää, jotta voidaan varmistaa tietojoukkoon perustuvien analyysien tai mallien luotettavuus ja oikeellisuus. Toiminnallisten rajoitusten pakottaminen tietojoukon sarakkeiden välillä voi auttaa parantamaan tietojen laatua. Toiminnalliset rajoitteet varmistavat, että sarakkeiden väliset suhteet ovat tarkkoja ja johdonmukaisia, mikä voi johtaa tarkempiin analyysi- tai mallituloksiin.
Funktio drop_dependency_violations pakottaa toiminnalliset rajoitteet sarakkeiden välillä aineistossa. Se poistaa rivejä, jotka rikkovat tiettyä rajoitetta. Kun annetaan määräävä sarake ja riippuvainen sarake, tämä funktio poistaa rivejä, joiden arvot eivät ole kahden sarakkeen toiminnallisen rajoitteen mukaisia.
Tässä koodikatkelmassa näytetään, miten funktiota drop_dependency_violations käytetään:
from sempy.fabric import FabricDataFrame
from sempy.samples import download_synthea
import pandas as pd
download_synthea(which='small')
df = FabricDataFrame(pd.read_csv("synthea/csv/providers.csv"))
cleaned_df = df.drop_dependency_violations(determinant_col="ZIP", dependent_col="CITY")
Tässä esimerkissä funktio asettaa funktionaalisen rajoitteen ZIP (determinantti) ja CITY (riippuvainen) sarakkeiden välille. Jokaiselle determinantin arvolle funktio valitsee riippuvan sarakkeen yleisimmän arvon ja pudottaa kaikki rivit muiden arvojen kanssa. Esimerkiksi tämän datajoukon kohdalla rivi CITY=Seattle poistetaan, ja funktionaalinen riippuvuus ZIP -> CITY pätee tulosteessa:
| ZIP | PAIKKAKUNTA |
|---|---|
| 12345 | Seattle |
| 12345 | Boston |
| 12345 | Boston |
| 98765 | Baltimore |
| 00000 | San Francisco |
Funktio drop_dependency_violations mahdollistaa verbose tulosteen verboteetin hallinnan. Kun määrität arvon verbose=1, näet pudotettavien rivien määrän. Arvo verbose=2 näyttää pudotellisten rivien koko rivin sisällön.
Funktio drop_dependency_violations voi pakottaa funktionaalisia rajoituksia tietojoukkosi sarakkeiden välillä, mikä voi auttaa parantamaan tietojen laatua ja johtaa tarkempiin tuloksiin analyysissa tai mallissa. Pohdi kuitenkin tarkasti datasi kontekstia ja toiminnallisia rajoitteita, joita haluat valvoa, jotta et vahingossa poista arvokasta tietoa aineistostasi.