Nota
El acceso a esta página requiere autorización. Puede intentar iniciar sesión o cambiar directorios.
El acceso a esta página requiere autorización. Puede intentar cambiar los directorios.
En este artículo se proporciona información general sobre la herramienta de diagnóstico de Java (diag4j) en Azure Kubernetes Service (AKS). La herramienta diag4j es una solución ligera de supervisión y diagnóstico no intrusiva para aplicaciones Java que se ejecutan en Azure Kubernetes Service.
Ventajas clave
La herramienta diag4j proporciona las siguientes ventajas clave:
- Ligero y no invasivo: aprovechando el administrador de Spring Boot (SBA) y el agente de conexión de Java, la herramienta es eficaz para los recursos y no requiere modificaciones profundas en las aplicaciones.
- Integración automática de Kubernetes: la herramienta detecta automáticamente pods con puntos de conexión de accionadores expuestos, enumerándolos en el panel de SBA.
- Métricas y diagnósticos en tiempo real: la herramienta muestra métricas de aplicación en tiempo real, estado de recolección de elementos no utilizados (GC) y variables de entorno. También puede ajustar los niveles de registro dinámicamente para obtener información más detallada sobre problemas específicos.
- Diagnóstico avanzado: la herramienta ofrece características de diagnóstico mejoradas, como la inspección del seguimiento de pila, la visualización de variables locales, la generación de volcados de subprocesos y montones, e inyección de registros de forma dinámica para solucionar problemas.
- Compatibilidad con IDE: la herramienta se integra con los IDE para habilitar la depuración sin necesidad de volver a compilar o volver a implementar la aplicación, lo que permite la solución de problemas simplificada.
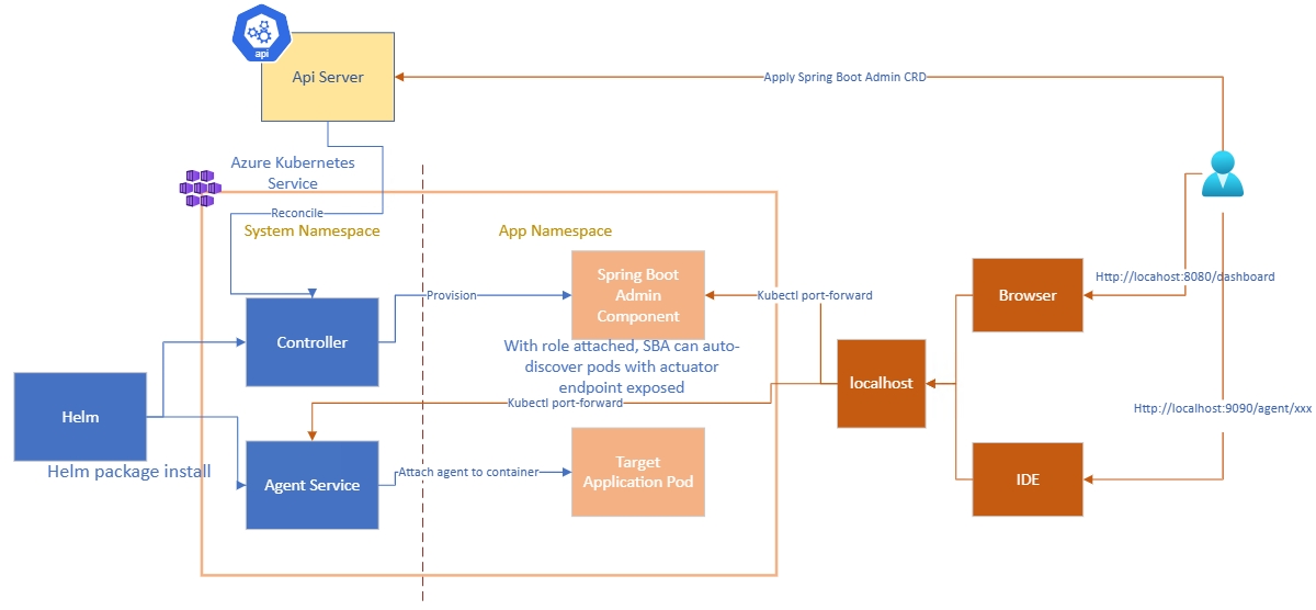
Arquitectura
La herramienta diag4j se compone de los siguientes componentes:
- El servidor de administración de Spring Boot, que tiene un rol de solo lectura dentro de su espacio de nombres para detectar y supervisar automáticamente los pods que exponen los puntos de conexión del accionador.
- El agente de conexión de Java, que es un agente ligero de Java que se asocia a los procesos de Java en ejecución, lo que permite funcionalidades de diagnóstico sin reiniciar la aplicación.
Para mantener la seguridad durante el hito actual, estos componentes no se exponen públicamente. Puede acceder a la herramienta a través del comando kubectl port-forward.