Hyper-V ruta de control de conmutador extensible para indicaciones de estado de NDIS

En este tema se describe la ruta de acceso de control en la que se mueven las indicaciones de estado NDIS de un adaptador físico subyacente. Uno o varios adaptadores físicos subyacentes se pueden asociar con el adaptador de red externo de conmutador extensible Hyper-V.

Por ejemplo, el adaptador de red externo del conmutador extensible se puede enlazar al borde de miniporte virtual de un controlador intermedio de multiplexador NDIS (MUX). El propio controlador intermedio de MUX se puede enlazar a un equipo de una o varias redes físicas en el host. Esta configuración se conoce como un equipo de conmutadores extensible . Para obtener más información sobre los equipos de conmutadores extensibles, consulte Tipos de configuraciones de adaptadores de red físicos.

En esta configuración, las extensiones de conmutador extensible se exponen a todos los adaptadores de red del equipo de conmutadores extensibles. Esto permite que la extensión de reenvío en la pila de controladores de conmutador extensible administre la configuración y el uso de adaptadores de red individuales en el equipo. Por ejemplo, la extensión puede proporcionar compatibilidad con una solución de conmutación por error de equilibrio de carga (LBFO) a través del equipo reenviando paquetes salientes a adaptadores individuales. Esta extensión se conoce como proveedor de formación de equipos. Para obtener más información sobre los proveedores de teaming, consulte Extensiones de proveedor de formación de equipos.

Nota Las operaciones de este tipo solo se pueden realizar mediante una extensión de reenvío. Para obtener más información sobre este tipo de controlador, vea Reenvío de extensiones.

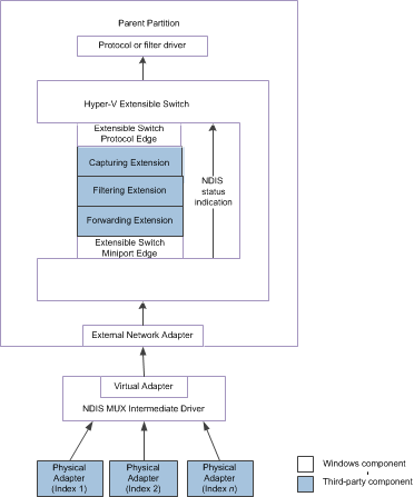
En la ilustración siguiente se muestra la ruta de acceso de control de conmutador extensible para las indicaciones de estado NDIS emitidas por un equipo de conmutador extensible subyacente para NDIS 6.40 (Windows Server 2012 R2) y versiones posteriores.

Diagrama que muestra la ruta de control para las indicaciones de estado de NDIS por parte de un equipo de conmutador extensible para NDIS 6.40.

En la siguiente figura se muestra el camino de control del conmutador extensible para las indicaciones de estado de NDIS emitidas por un equipo subyacente de conmutador extensible para NDIS 6.30 (Windows Server 2012).

Diagrama que muestra el camino de control para las indicaciones de estado de NDIS de un equipo de conmutador extensible para NDIS 6.30.

Nota En la interfaz de conmutador extensible, los controladores de filtro NDIS se conocen como extensiones de conmutador extensible y la pila de controladores se conoce como pila de controladores de conmutador extensible.

El conmutador extensible admite indicaciones de estado NDIS del adaptador físico subyacente o del equipo de conmutadores extensibles de las maneras siguientes:

  • Cuando una indicación de estado NDIS llega a la interfaz de conmutador extensible, encapsula la indicación dentro de una estructura NDIS_SWITCH_NIC_STATUS_INDICATION. A continuación, el borde de minipuerto del conmutador extensible emite una NDIS_STATUS_SWITCH_NIC_STATUS indicación la cual contiene esta estructura.

    Cuando una extensión de reenvío recibe esta indicación, puede replicarla para modificar los datos encapsulados. Esto permite que la extensión de reenvío cambie el estado o las funcionalidades indicados del equipo de conmutador extensible subyacente.

  • Una extensión de reenvío que funciona como proveedor de formación de equipos puede participar en la configuración del equipo de adaptadores para las descargas de hardware iniciando NDIS_STATUS_SWITCH_NIC_STATUS indicaciones relacionadas con la tecnología de descarga.

    Por ejemplo, el proveedor puede iniciar una indicación de NDIS_STATUS_SWITCH_NIC_STATUS con una indicación de NDIS_STATUS_RECEIVE_FILTER_CURRENT_CAPABILITIES encapsulada para modificar las funcionalidades de descarga de la cola de máquinas virtuales (VMQ) en el equipo del adaptador.

  • Los proveedores de agrupación también pueden iniciar una indicación de NDIS_STATUS_SWITCH_NIC_STATUS para modificar otras configuraciones del adaptador de red que no pertenezcan a un equipo de conmutadores extensibles.

    Por ejemplo, la extensión puede iniciar un NDIS_STATUS_SWITCH_NIC_STATUS con una indicación encapsulada de NDIS_STATUS_SWITCH_PORT_REMOVE_VF. Esta indicación quita el enlace entre un adaptador de red de máquina virtual (VM) y una función virtual PCI Express (PCIe) (VF). El VF se expone mediante un adaptador de red físico subyacente que admite la interfaz de virtualización de E/S raíz única (SR-IOV).

    Después de quitar este enlace, los paquetes se entregan a través de un puerto de conmutador extensible en lugar de directamente entre el adaptador de red de la máquina virtual y el VF del adaptador físico subyacente SR-IOV. Esto permite aplicar las directivas de puerto de conmutador extensible a los paquetes que se reciben o envían a través del puerto de conmutador extensible.

Nota La extensión de conmutador extensible debe seguir las mismas directrices para filtrar las indicaciones de estado de NDIS que se aplican a todos los controladores de filtro NDIS. Para obtener más información, consulte Indicaciones de estado del módulo de filtros.

Para obtener más información sobre cómo las extensiones de reenvío pueden iniciar NDIS_STATUS_SWITCH_NIC_STATUS indicaciones, consulte Administración de indicaciones de estado NDIS desde adaptadores de red físicos.