Nota:
El acceso a esta página requiere autorización. Puede intentar iniciar sesión o cambiar directorios.
El acceso a esta página requiere autorización. Puede intentar cambiar los directorios.
SQL Server proporciona el regulador de recursos, una característica que puede utilizarse para administrar la carga de trabajo de SQL Server y el consumo de los recursos del sistema. El regulador de recursos permite especificar los límites en la cantidad de CPU y memoria que las solicitudes entrantes procedentes de las aplicaciones pueden usar.
Para obtener una descripción de las nuevas características del regulador de recursos en SQL Server 2012, vea Regulador de recursos de SQL Server 2012.
Ventajas del regulador de recursos
El regulador de recursos que permite administrar las cargas de trabajo y los recursos de SQL Server mediante la especificación de los límites del consumo de recursos por solicitudes entrantes. En el contexto del Regulador de recursos, la carga de trabajo es un conjunto de consultas o solicitudes de dimensiones similares que pueden (y deberían) tratarse como una entidad única. No se trata de un requisito, pero cuanto más uniforme es el modelo del uso de recursos de una carga de trabajo, mayores son las ventajas que pueden obtenerse del Regulador de recursos. Los límites sobre los recursos pueden reconfigurarse en tiempo real con un impacto mínimo sobre las cargas de trabajo que se están ejecutando.
En un entorno donde varias cargas de trabajo distintas están presentes en el mismo servidor, el Regulador de recursos permite diferenciar estas cargas de trabajo y asignar los recursos compartidos a medida que se soliciten, en función de los límites que se especifiquen. Estos recursos son CPU y memoria.
Restricciones del Regulador de recursos
Esta versión del Regulador de recursos tiene las restricciones siguientes:
La administración de recursos se limita a Motor de base de datos de SQL Server. L Regulador de recursos no se puede utilizar para Analysis Services, Integration Services y Reporting Services.
No hay ninguna supervisión o administración de las cargas de trabajo entre las instancias de SQL Server.
La especificación de los límites se refiere al ancho banda de la CPU y a la memoria administradas por SQL Server.
Cargas de trabajo de OLTP. El Regulador de recursos puede administrar las cargas de trabajo de OLTP pero estos tipos de consultas, que son normalmente muy cortas en duración, no siempre ocupan la CPU el tiempo suficiente como para aplicar los controles de ancho de banda. Este hecho puede sesgar las estadísticas obtenidas para CPU usage %.
Conceptos de recursos
Los tres conceptos siguientes son fundamentales para comprender y usar el regulador de recursos:
Grupo de recursos de servidor. Se crean dos grupos de recursos (interno y predeterminado) cuando se instala SQL Server 2012. El regulador de recursos también admite grupos de recursos de servidor definidos por el usuario.
Grupos de carga de trabajo. Cuando se instala SQL Server 2012, se crean dos grupos de cargas de trabajo (interno y predeterminado) y se asignan a sus grupos de recursos correspondientes. El regulador de recursos también admite grupos de cargas de trabajo definidos por el usuario.
Clasificación. Existen reglas internas que clasifican las solicitudes entrante y las enruta a un grupo de cargas de trabajo. El regulador de recursos también admite una función clasificadora definida por el usuario para implementar las reglas de la clasificación.
[!NOTA]
El regulador de recursos no impone ningún control sobre las conexiones de administrador dedicadas (DAC). No hay ninguna necesidad de clasificar las consultas de DAC, las cuales se ejecutan en el grupo de cargas de trabajo y en el grupo de recursos de servidor internos.
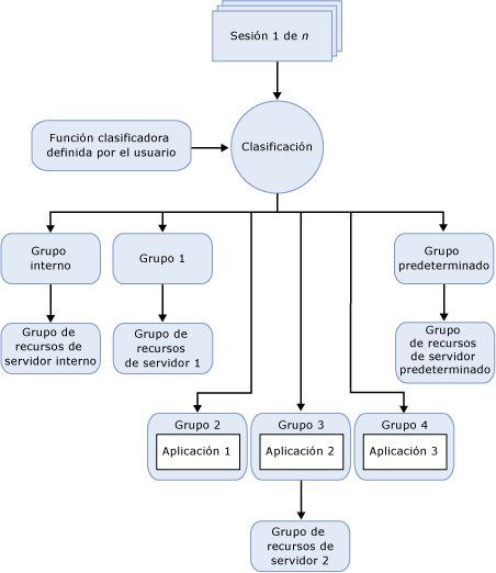
En el contexto del regulador de recursos, puede tratar los conceptos anteriores como componentes. La ilustración siguiente muestra estos componentes y su relación entre sí, tal y como existen en el entorno del motor de base de datos. Desde el punto de vista del procesamiento, el flujo simplificado es como sigue:
Existe una conexión entrante para una sesión (sesión 1 de n).
La sesión está clasificada (Clasificación).
La carga de trabajo de la sesión se enruta a un grupo de cargas de trabajo, por ejemplo, al Grupo 4.
El grupo de cargas de trabajo utiliza el grupo de recursos de servidor al que está asociado, por ejemplo, el Grupo 2.
El grupo de recursos de servidor proporciona y limita los recursos requeridos por la aplicación, por ejemplo, la Aplicación 3.
.gif)
Tareas del regulador de recursos
Descripción de la tarea |
Tema |
|---|---|
Describe cómo habilitar el regulador de recursos. |
|
Describe cómo deshabilitar el regulador de recursos. |
|
Describe cómo crear, modificar y quitar un grupo de recursos de servidor. |
|
Describe cómo crear, modificar, mover y quitar un grupo de carga de trabajo. |
|
Describe cómo crear y probar una función clasificadora definida por el usuario. |
|
Describe cómo configurar el regulador de recursos mediante una plantilla. |
Configurar el regulador de recursos utilizando una plantilla |
Describe cómo ver las propiedades del regulador de recursos. |