Nota:
El acceso a esta página requiere autorización. Puede intentar iniciar sesión o cambiar directorios.
El acceso a esta página requiere autorización. Puede intentar cambiar los directorios.
La búsqueda de texto completo de SQL Server y Azure SQL Database permite a las aplicaciones y a los usuarios ejecutar consultas de texto completo en datos basados en caracteres en las tablas de SQL Server. Para poder ejecutar consultas de texto completo en una tabla, el administrador de la base de datos debe crear un índice de texto completo en la tabla. El índice de texto completo incluye una o varias columnas de la tabla basadas en caracteres. Estas columnas pueden tener cualquiera de los siguientes tipos de datos: char, varchar, ncharnvarchar, text, , ntext, image, xmlo varbinary(max) FILESTREAM. Cada índice de texto completo indexa una o varias columnas de la tabla y cada columna puede usar un idioma específico.
Las consultas de texto completo realizan búsquedas lingüísticas en datos de texto en índices de texto completo trabajando en palabras y frases basadas en reglas de un idioma determinado, como inglés o japonés. Las consultas de texto completo pueden incluir palabras y frases simples o varias formas de una palabra o frase. Una consulta de texto completo devuelve cualquier documento que contenga al menos una coincidencia (también conocida como acierto). Una coincidencia se produce cuando un documento de destino contiene todos los términos especificados en la consulta de texto completo y cumple cualquier otra condición de búsqueda, como la distancia entre los términos coincidentes.
Nota:
La búsqueda de texto completo es un componente opcional del motor de base de datos de SQL Server. Para obtener más información, vea Instalación de SQL Server 2014.
¿Qué puedo hacer con Full-Text Search?
La búsqueda de texto completo es aplicable a una amplia gama de escenarios empresariales, como la búsqueda de elementos en un sitio web; firmas de abogados que buscan historiales de casos en un repositorio de datos legales; o los departamentos de recursos humanos que emparejan descripciones de trabajos con currículums almacenados. Las tareas administrativas y de desarrollo básicas de la búsqueda de texto completo son equivalentes independientemente de los escenarios empresariales. Sin embargo, en un escenario empresarial determinado, el índice de texto completo y las consultas se pueden perfeccionar para cumplir los objetivos empresariales. Por ejemplo, para una empresa de comercio electrónico maximizar el rendimiento podría ser más importante que la clasificación de resultados, la precisión del recuerdo (cuántas de las coincidencias existentes se devuelven realmente mediante una consulta de texto completo) o admitir varios idiomas. Para un bufete de abogados, devolver todos los resultados posibles (recall total de información) es posiblemente la consideración más importante.
Full-Text Consultas de búsqueda
Después de agregar columnas a un índice de texto completo, los usuarios y las aplicaciones pueden ejecutar consultas de texto completo en el texto de las columnas. Estas consultas pueden buscar cualquiera de las siguientes opciones:
Una o más palabras o frases específicas (término simple)
Palabra o frase donde las palabras comienzan con el texto especificado (término de prefijo)
Formas flexivas de una palabra específica (término de generación)
Palabra o frase cercana a otra palabra o frase (término de proximidad)
Formas sinónimos de una palabra específica (diccionario de sinónimos)
Palabras o frases que usan valores ponderados (término ponderado)
Las consultas de texto completo no distinguen mayúsculas de minúsculas. Por ejemplo, la búsqueda de "Aluminio" o "aluminio" devuelve los mismos resultados.
Las consultas de texto completo usan un pequeño conjunto de predicados de Transact-SQL (CONTAINS y FREETEXT) y funciones (CONTAINSTABLE y FREETEXTTABLE). Sin embargo, los objetivos de búsqueda de un escenario empresarial determinado influyen en la estructura de las consultas de texto completo. Por ejemplo:
Negocios electrónicos-buscar un producto en un sitio web
SELECT product_id FROM products WHERE CONTAINS(product_description, "Snap Happy 100EZ" OR FORMSOF(THESAURUS,'Snap Happy') OR '100EZ') AND product_cost < 200 ;Escenario de contratación: búsqueda de candidatos de trabajo que tengan experiencia trabajando con SQL Server:
SELECT candidate_name,SSN FROM candidates WHERE CONTAINS(candidate_resume,"SQL Server") AND candidate_division = 'DBA';
Para obtener más información, consulte Búsqueda con Full-Text.
Comparación de LIKE con Full-Text Search
A diferencia de la búsqueda de texto completo, el predicado LIKE de Transact-SQL funciona solamente en patrones de caracteres. Además, no es posible utilizar el predicado de LIKE para consultar datos binarios con formato. Por otro lado, una consulta LIKE contra una cantidad grande de datos de texto no estructurados es mucho más lenta que una consulta de texto completo equivalente contra los mismos datos. Una consulta LIKE realizada en millones de filas de datos de texto puede tardar minutos en devolver resultados, mientras que una consulta de texto completo en los mismos datos puede tardar únicamente segundos, en función del número de filas que se devuelvan.
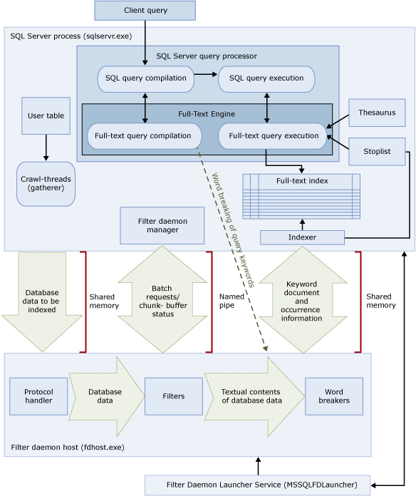
Componentes y arquitectura de Full-Text Search
La arquitectura de búsqueda de texto completo consta de los siguientes procesos:
Proceso de SQL Server (sqlservr.exe).
Proceso de host del demonio de filtro (fdhost.exe).
Por motivos de seguridad, los filtros se cargan mediante procesos independientes denominados servicios de filtro. Los procesos de fdhost.exe se crean mediante un servicio de iniciador de FDHOST (MSSQLFDLauncher) y se ejecutan con las credenciales de seguridad de la cuenta de servicio del iniciador de FDHOST. Por lo tanto, el servicio iniciador FDHOST debe ejecutarse para que funcione la indexación de texto completo y la consulta de texto completo. Para obtener información sobre cómo establecer la cuenta de servicio para este servicio, vea Establecer la cuenta de servicio para el lanzador del demonio de filtro de texto completo.
Estos dos procesos contienen los componentes de la arquitectura de búsqueda de texto completo. Estos componentes y sus relaciones se resumen en la ilustración siguiente. Los componentes se describen después de la ilustración.
Proceso de SQL Server
El proceso de SQL Server usa los siguientes componentes para la búsqueda de texto completo:
Tablas de usuario. Estas tablas contienen los datos que se van a indexar con texto completo.
Recopilador de texto completo. El recopilador de texto completo funciona con los hilos de rastreo de texto completo. Es responsable de programar e impulsar la población de índices de texto completo, y también para supervisar catálogos de texto completo.
Archivos de tesauro. Estos archivos contienen sinónimos de términos de búsqueda. Para obtener más información, vea Configurar y administrar archivos de sinónimos para Full-Text Search.
Objetos de lista de palabras irrelevantes. Los objetos stoplist contienen una lista de palabras comunes que no son útiles para la búsqueda. Para obtener más información, vea Configurar y administrar palabras irrelevantes y listas de palabras irrelevantes para la búsqueda de texto completo.
Procesador de consultas de SQL Server. El procesador de consultas compila y ejecuta consultas SQL. Si una consulta SQL incluye una consulta de búsqueda de texto completo, la consulta se envía al motor de Full-Text, tanto durante la compilación como durante la ejecución. El resultado de la consulta coincide con el índice de texto completo.
Full-Text Motor. El motor de Full-Text en SQL Server está totalmente integrado con el procesador de consultas. El motor de Full-Text compila y ejecuta consultas de texto completo. Como parte de la ejecución de la consulta, el motor de Full-Text puede recibir datos del diccionario de sinónimos y la lista de exclusión.
Escritor de índices (indexador). El escritor de índices compila la estructura que se usa para almacenar los tokens indexados.
Gestor de procesos secundarios de filtro. El gestor del demonio de filtro es responsable de supervisar el estado del host del demonio de filtro del motor Full-Text.
** Proceso anfitrión del servicio de filtro
El proceso del filtro es un servicio iniciado por el motor de Full-Text. Ejecuta los siguientes componentes de búsqueda de texto completo, que son responsables de acceder, filtrar y segmentar palabras de las tablas, así como de segmentar y derivar la entrada de la consulta.
Los componentes del host de daemon de filtro son los siguientes:
Controlador de protocolo. Este componente extrae los datos de la memoria para su posterior procesamiento y accede a los datos de una tabla de usuario de una base de datos especificada. Una de sus responsabilidades es recopilar datos de las columnas que se indexan para texto completo y pasarlos al servidor del proceso de filtrado, que aplicará el filtrado y el separador de palabras según sea necesario.
Filtros. Algunos tipos de datos requieren filtrado antes de que los datos de un documento puedan indexar texto completo, incluidos los datos de
varbinary,varbinary(max),imageoxmlcolumnas. El filtro usado para un documento determinado depende de su tipo de documento. Por ejemplo, se usan diferentes filtros para documentos de Microsoft Word (.doc), documentos de Microsoft Excel (.xls) y documentos XML (.xml). A continuación, el filtro extrae fragmentos de texto del documento, quitando el formato incrustado y conservando el texto y, potencialmente, información sobre la posición del texto. El resultado es una secuencia de información textual. Para obtener más información, vea Configurar y administrar filtros para la búsqueda.Separadores de palabras y lematizadores. Un separador de palabras es un componente específico del lenguaje que encuentra límites de palabras en función de las reglas léxicas de un idioma determinado (separación de palabras). Cada separador de palabras está asociado con un componente de stemmer específico del idioma que conjuga verbos y realiza expansiones flexionales. En el momento de la indexación, el host del demonio de filtro usa un segmentador de palabras y un lematizador para realizar un análisis lingüístico de los datos textuales de una columna de tabla determinada. El idioma asociado a una columna de tabla en el índice de texto completo determina qué separador de palabras y lematizador se usan para indexar la columna. Para obtener más información, vea Configurar y administrar separadores de palabras y lematizadores para la búsqueda.
procesamiento de búsqueda de Full-Text
La búsqueda de texto completo se basa en el motor de Full-Text. El motor de Full-Text tiene dos roles: compatibilidad con la indexación y compatibilidad con consultas.
proceso de indexación de Full-Text
Cuando se inicia una población de texto completo (también conocida como proceso de rastreo), el motor de Full-Text transfiere grandes lotes de datos a la memoria y notifica al host del demonio de filtrado. El host filtra y divide las palabras de los datos, convirtiendo los datos procesados en índices invertidos. A continuación, la búsqueda de texto completo extrae los datos convertidos de las listas de palabras, procesa los datos para quitar palabras irrelevantes y conserva las listas de palabras de un lote en uno o varios índices invertidos.
Al indexar los datos almacenados en una varbinary(max) columna o image , el filtro, que implementa la interfaz IFilter , extrae texto basado en el formato de archivo especificado para esos datos (por ejemplo, Microsoft Word). En algunos casos, los componentes de filtro requieren que los datos varbinary(max) o image se escriban en la carpeta de filterdata, en lugar de cargarse en memoria.
Como parte del procesamiento, los datos de texto recopilados se pasan a través de un separador de palabras para separar el texto en tokens individuales o palabras clave. El lenguaje usado para la tokenización se especifica a nivel de columna, o puede identificarse dentro de los datos varbinary(max), image, o xml por parte del componente de filtro.
Se puede realizar un procesamiento adicional para quitar palabras irrelevantes y normalizar tokens antes de almacenarlos en el índice de texto completo o en un fragmento de índice.
Cuando una población se ha completado, se desencadena un proceso de combinación final que fusiona los fragmentos del índice en un índice maestro de texto completo. Esto da como resultado un rendimiento mejorado de las consultas, ya que solo es necesario consultar el índice maestro en lugar de un número de fragmentos de índice, y se pueden usar mejores estadísticas de puntuación para la clasificación de relevancia.
Proceso de Consulta de Full-Text
El procesador de consultas pasa las partes de texto completo de una consulta al motor de Full-Text para su procesamiento. El motor de Full-Text realiza la separación de palabras y, opcionalmente, las expansiones del diccionario de sinónimos, la derivación y el procesamiento de palabras irrelevantes. A continuación, las partes de texto completo de la consulta se representan en forma de operadores SQL, principalmente como funciones con valores de tabla de streaming (STVF). Durante la ejecución de la consulta, estos STVF acceden al índice invertido para recuperar los resultados correctos. Los resultados se devuelven al cliente en este momento o se procesan más antes de devolverlos al cliente.
Componentes lingüísticos y compatibilidad con idiomas en Full-Text Search
La búsqueda de texto completo admite casi 50 idiomas diversos, como inglés, español, chino, japonés, árabe, bangla e hindi. Para obtener una lista completa de los idiomas de texto completo admitidos, consulte sys.fulltext_languages (Transact-SQL). Cada una de las columnas contenidas en el índice de texto completo está asociada a un identificador de configuración regional (LCID) de Microsoft Windows que equivale a un idioma compatible con la búsqueda de texto completo. Por ejemplo, LCID 1033 equivale a inglés estadounidense y LCID 2057 equivale a inglés británico. Para cada lenguaje de texto completo admitido, SQL Server proporciona componentes lingüísticos que admiten la indexación y la consulta de datos de texto completo almacenados en ese idioma.
Entre los componentes específicos del lenguaje se incluyen los siguientes:
Separadores de palabras y lematizadores. Un separador de palabras busca límites de palabras en función de las reglas léxicas de un idioma determinado (separación de palabras). Cada separador de palabras está asociado a un lematizador que conjuga verbos para el mismo idioma. Para obtener más información, vea Configurar y administrar separadores de palabras y lematizadores para la búsqueda.
Listas de exclusión. Se proporciona una lista de palabras irrelevantes del sistema que contiene palabras irrelevantes básicas (también conocidas como palabras irrelevantes). Una palabra irrelevante es una palabra que no ayuda a la búsqueda y se omite mediante consultas de texto completo. Por ejemplo, para palabras del idioma inglés tales como «a», «and», «is» y «the» se consideran palabras vacías. Normalmente, deberá configurar uno o varios archivos de sinónimos y listas de parada. Para obtener más información, vea Configurar y administrar palabras irrelevantes y listas de palabras irrelevantes para la búsqueda de texto completo.
Archivos de tesauro SQL Server también instala un archivo de sinónimos para cada idioma de texto completo, así como un archivo de sinónimos global. Los archivos de sinónimos instalados están básicamente vacíos, pero puede editarlos para definir sinónimos para un idioma específico o escenario empresarial. Al desarrollar un diccionario de sinónimos adaptado a los datos de texto completo, puede ampliar eficazmente el ámbito de las consultas de texto completo en esos datos. Para obtener más información, vea Configurar y administrar archivos de sinónimos para Full-Text Search.
Filtros (iFilters). La indexación de un documento en una
varbinary(max)columna de tipo de datos ,imageoxmlrequiere un filtro para realizar un procesamiento adicional. El filtro debe ser específico del tipo de documento (.doc, .pdf, .xls, .xml, etc.). Para obtener más información, vea Configurar y administrar filtros para la búsqueda.
Los separadores de palabras (y lematizadores) y los filtros se ejecutan en el proceso anfitrión del demonio de filtro (fdhost.exe).
Tareas relacionadas
Redacción de consultas de Full-Text
Administración de catálogos e índices
Administración de los componentes lingüísticos
Configurar y administrar separadores de palabras y lematizadores para la búsqueda
Revertir los separadores de palabras usados por la búsqueda a la versión anterior
Cambiar el separador de palabras usado para inglés de EE. UU. y inglés del Reino Unido
Personalizar el comportamiento de los separadores de palabras con un diccionario personalizado
Configuración y administración de archivos de sinónimos para Full-Text Search
Administración de Full-Text Search