Combining tools and solutions for impactful implementations
Finance and operations is designed in a way that eases interaction with other applications to create an impactful implementation.
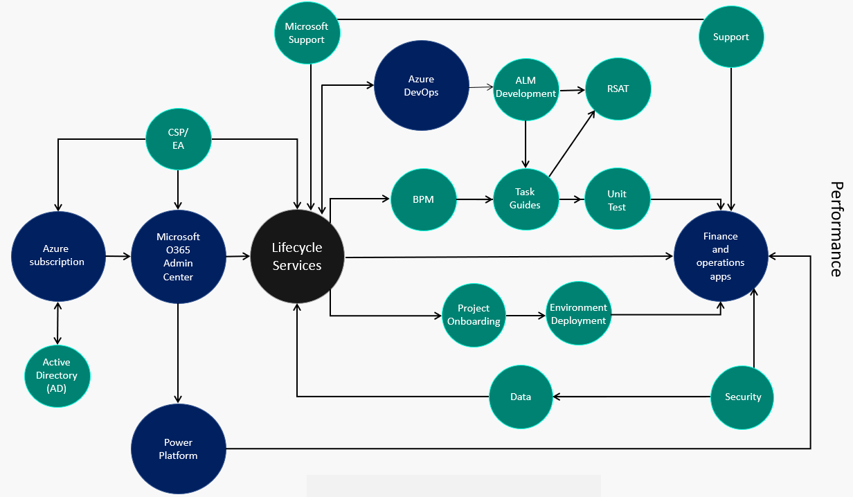
The following diagram shows the overview of the architecture. It includes various tools that you may need during the implementation, how they interact during every stage and how they're all connected. It shows the best way to connect the dots (apps) for an effective solution, and that every connection matters.
For more information about the architecture, you can review Finance and operations application architecture.
