Note
Access to this page requires authorization. You can try signing in or changing directories.
Access to this page requires authorization. You can try changing directories.
This article describes pricing, billing, invoicing, and payout considerations for transactable offers sold through Microsoft Marketplace. For information about publishing non-transactable [free or Bring your own license (BYOL)] offers, see Introduction to listing options.
Tip
To see the customer's view of purchasing in Microsoft Marketplace digital storefronts, see Marketplace purchasing within Azure portal and Purchase SaaS apps on Microsoft Marketplace.
Transactions by listing option
Either the publisher or Microsoft is responsible for managing software license transactions for offers in Microsoft Marketplace. The listing option you choose for your offer determines who manages the transaction. For availability and explanations of each publishing option, see Introduction to listing options.
Transact publishing option
Choosing to sell through Microsoft takes advantage of Microsoft commerce capabilities and provides an end-to-end experience from discovery and evaluation to purchase and implementation. A transactable offer is one in which Microsoft facilitates the exchange of money for a software license on the publisher's behalf. Transact offers are billed against an existing Microsoft subscription or credit card, enabling Microsoft to host cloud marketplace transactions on behalf of the publisher.
You choose the transact option when you create a new offer in Partner Center. This option appears only if transact is available for your offer type.
Transact overview
When using the transact option, Microsoft enables the sale of non-Microsoft software and deployment of some offer types to the customer's Azure subscription. The publisher must consider the billing of infrastructure fees and your own software licensing fees when selecting a pricing model for an offer.
The transact publishing option is currently supported for the following offer types:
| Offer type | Payment option (billing frequency) | Metered billing | Pricing model |
|---|---|---|---|
| Azure Application (Managed application) |
Monthly | Yes | Usage-based and flat rate |
| Azure Container | Monthly [1] | No | Usage-based, BYOL |
| Azure Virtual Machine | One-time upfront, monthly, flexible schedule [2] | No | Usage-based, BYOL |
| Software as a service (SaaS) | Monthly, annual, or one-time upfront (payment options) [3] | Yes | Flat rate, per user, usage-based. |
| Dynamics 365 apps on Dataverse and Power Apps [4] | Monthly and annual | No | Per user |
| Dynamics 365 Business Central | Monthly and annual | No | Per user |
| Power BI visual [5] | Monthly and annual | No | Per user |
| Professional Services [6] | One-time upfront, monthly, annual, flexible schedule | No | Flat rate |
Tip
In Partner Center, “Payment Option” refers to how frequently a customer is billed (e.g., monthly or annually) within a billing term. This may be referred to as “billing cadence” or “billing frequency” in other documentation, but the UI uses “Payment Option.”
(1) Azure Container offers support usage-based billing plans. These plans are billed monthly for hourly use of the usage based on per core, or per every core in cluster.
(2) Azure Virtual Machine offers support usage-based billing plans. These plans are billed monthly for hourly use. The plans are billed based on: free, flat rate, per vCPU, per vCPU size, or per market and vCPU size usage. Virtual Machine plans also support multiyear software reservation pricing billed either upfront, monthly, or with a flexible schedule for up to 5-years. See Plan a virtual machine offer.
(3) SaaS plans support monthly, annual, and multiyear contract durations up to 5-years that can be billed either monthly, annually or for the entire term upfront. See Plan a SaaS offer for Microsoft Marketplace. Flat rate priced plans may also have a flexible billing schedule applied when included in a private offer.
(4) Dynamics 365 apps on Dataverse and Power Apps offers that you transact through Microsoft are automatically enabled for independent software vendor (ISV) license management. See ISV app license management for Dynamics 365 apps on Dataverse and Power Apps.
(5) Power BI visual offers that you transact through Microsoft are automatically enabled for license management. See ISV app license management for Power BI visual offers.
(6) Professional Services are only available to transact through a private offer. See Plan a professional service offer
Flexible billing schedules
Partners can create private offers with plans that include flexible schedules to align with their customers’ budget cycles and purchasing preferences, enabling personalized billing without affecting their invoice cycles. Learn more
Metered billing
The Marketplace metering service lets you specify pay-as-you-go (consumption-based) charges in addition to monthly or annual charges included in the contract (entitlement). You can charge usage costs for marketplace metering service dimensions that you specify such as bandwidth, tickets, or emails processed. For more information about metered billing for SaaS offers, see Metered billing for SaaS using the Marketplace metering service. For more information about metered billing for Azure Application offers, see Managed application metered billing.
Billing infrastructure costs
For virtual machines, containers, and Azure applications, Azure infrastructure usage fees are billed to the customer's Azure subscription. Infrastructure usage fees are priced and presented separately from the software provider's licensing fees on the customer's invoice.
For SaaS Apps, the publisher must account for Azure infrastructure usage fees and software licensing fees as a single cost item. It's represented as a flat fee to the customer. The Azure infrastructure usage is managed and billed to the publisher directly. The customer doesn't see actual infrastructure usage fees. Publishers typically opt to bundle Azure infrastructure usage fees into their software license pricing. Software licensing fees aren't metered or based on user consumption.
Pricing models
Depending on the transaction option used, subscription charges are as follows:
Subscription pricing: Software license fees are presented as a recurring subscription fee billed as a flat rate, flat rate plus usage, or per-license:
SaaS plans support monthly, 1-year, 2-year, and 3-year billing terms. For each term, you can configure a payment option—monthly, annual, or one-time upfront. See Plan a SaaS offer for Microsoft Marketplace
Azure virtual machine plans support hourly usage billed monthly, and multiyear reservation pricing that are either billed upfront or monthly for up to 5-years. See Plan a virtual machine offer
Azure application (Managed application) plans are billed monthly. See Plan a managed application
Usage-based pricing: For Azure Virtual Machine and Container offers, customers are charged based on the extent of their use of the offer. For Virtual Machine images and Container offers, customers are charged an hourly Marketplace fee, as set by the publisher, for use of virtual machines and containers deployed from the virtual machine (VM) images and Container offers, respectively. Partial hours are charged on a per minute basis. Plans are billed monthly. The hourly fee can be uniform or varied across virtual machine sizes
Metered pricing: For Azure Application offers and SaaS offers, publishers can use the Marketplace metering service to bill for consumption based on the custom meter dimensions they configure. These changes are in addition to the flat rate charges included in the contract (entitlement). Examples of custom meter dimensions are bandwidth, tickets, or emails processed. Publishers can define one or more metered dimensions for each plan but a maximum of 30 per offer. Publishers are responsible for tracking individual customer usage, with each meter defined in the offer. Events should be reported to Microsoft within an hour of occurrence. Microsoft charges customers based on the usage information reported by publishers for the applicable billing period
Note
Offers that are billed according to consumption after a solution has been used aren't eligible for refunds.
To change the prices associated with an active transactable offer, see Changing prices in active Microsoft Marketplace offers.
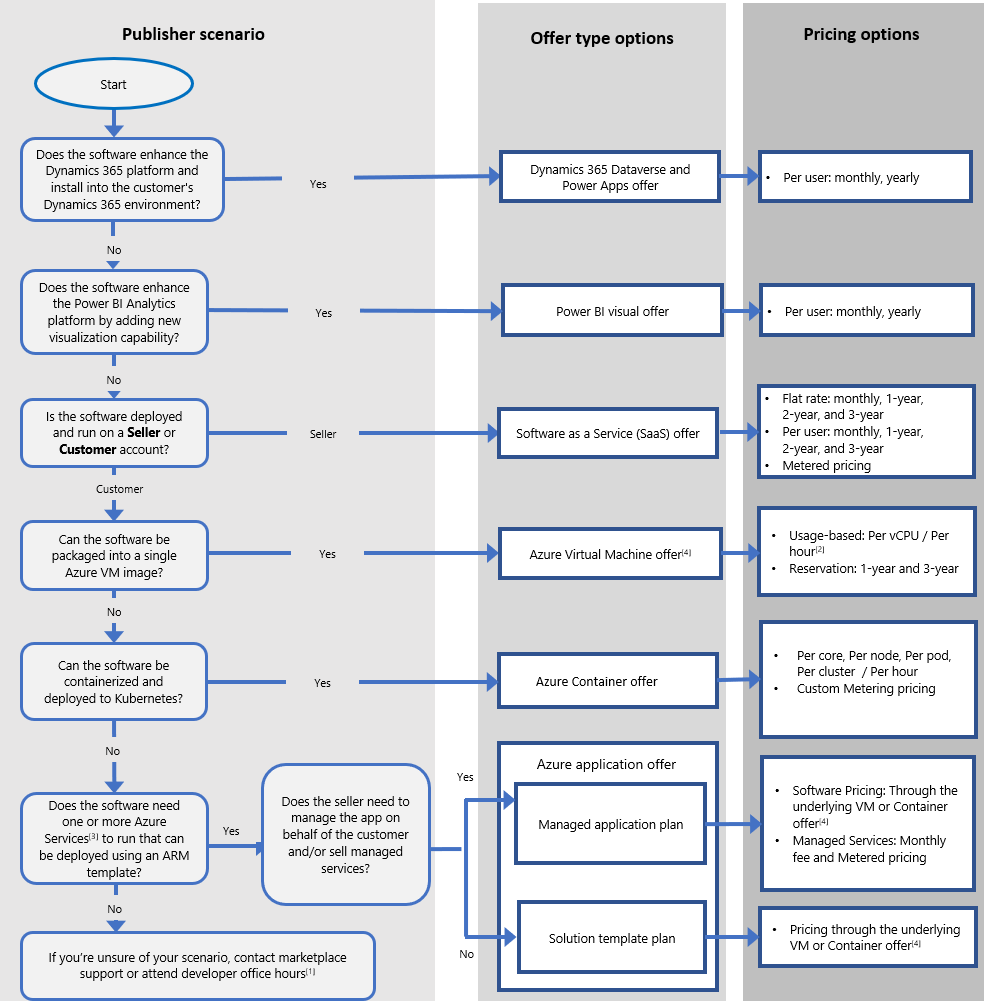
Determine offer type and pricing plan
Use this flowchart to determine the appropriate transactable offer type and pricing plan to sell your software in Microsoft Marketplace. This chart assumes that as the publisher, you have a clear understanding of your software delivery and licensing/billing models.
SaaS offers are a good fit if your customers just want to subscribe to your service and use it online. With SaaS, the publisher (you) hosts the software in your cloud infrastructure, managing technical infrastructure, app software, and data management responsibilities.
Virtual machine and Azure Application offers are a good fit if you want customers to deploy, manage, and run your packaged app or service (as a VM Image and/or as other Azure services in the ARM template) in their own Azure cloud infrastructure.
[1] Attend Microsoft Office Hours or get support.
[2] VM offer images can be included in the Azure App offer to improve pricing and deployment flexibility.
[3] This can include your own VM offers.
[4] Customer pays other infrastructure costs because Azure services are deployed on the customer tenant for VM and Azure App offers.
Usage-based and subscription pricing
When publishing an offer as a usage-based or subscription transaction, Microsoft provides the technology and services to process software license purchases, returns, and charge-backs. In this scenario, the publisher authorizes Microsoft to act as an agent for these purposes. The publisher allows Microsoft to facilitate the software licensing transaction. The publisher, however, retains the designation as the seller, provider, distributor, and licensor.
Microsoft enables customers to order, license, and use your software, subject to the terms and conditions of Microsoft Marketplace and your end-user licensing agreement. You must either provide your own end-user licensing agreement or select the Standard Contract when creating the offer.
Free software trials
For transact publishing scenarios, you can make a software license available free for 30 to 120 days, depending on the subscription. Customers are charged for applicable Azure infrastructure usage.
Examples of pricing and store fees
Usage-based
Usage-based pricing has the following cost structure:
| Your license cost | $1.00 per hour |
|---|---|
| Azure usage cost (D1/1-Core) | $0.14 per hour |
| Customer is billed by Microsoft | $1.14 per hour |
In this scenario, Microsoft bills $1.14 per hour for use of your published VM image.
| Microsoft bills | $1.14 per hour |
|---|---|
| Microsoft pays you 97% of your license cost | $0.97 per hour |
| Microsoft keeps 3% of your license cost | $0.03 per hour |
| Microsoft keeps 100% of the Azure usage cost | $0.14 per hour |
Bring Your Own License (BYOL)
BYOL has the following cost structure:
| Your license cost | License fee negotiated and billed by you |
|---|---|
| Azure usage cost (D1/1-Core) | $0.14 per hour |
| Customer is billed by Microsoft | $0.14 per hour |
In this scenario, Microsoft bills $0.14 per hour for use of your published VM image.
| Microsoft bills | $0.14 per hour |
|---|---|
| Microsoft keeps the Azure usage cost | $0.14 per hour |
| Microsoft keeps 0% of your license cost | $0.00 per hour |
SaaS app subscription
SaaS subscriptions can be priced at a flat rate or per user. If you enable the Sell through Microsoft option for a SaaS offer, you have the following cost structure:
| Your license cost | $100.00 per month |
|---|---|
| Azure usage cost (D1/1-Core) | Billed directly to the publisher, not the customer |
| Customer is billed by Microsoft | $100.00 per month (publisher must account for any incurred or pass-through infrastructure costs in the license fee) |
In this scenario, Microsoft bills $100.00 for your software license and pays out $97.00.
| Microsoft bills | $100.00 per month |
|---|---|
| Microsoft pays you 97% of your license cost | $97.00 per month |
| Microsoft keeps 3% of your license cost | $3.00 per month |
Microsoft Marketplace service fees
We charge a 3% standard store service fee when customers purchase your transact offer from Microsoft Marketplace.
Note
A 50% discount can be applied to your existing Marketplace transaction fee for private offer customer renewals. To learn more about qualifications see Agency fee discount for renewals.
Customer invoicing, payment, billing, and collections
- Invoicing and payment: You can use the customer's preferred invoicing method to deliver subscription or PAYGO software license fees.
- Enterprise Agreement: If the customer's preferred invoicing method is the Microsoft Enterprise Agreement, your software license fees are billed using this invoicing method as an itemized cost, separate from any Azure-specific usage costs.
- Credit cards and monthly invoice: Customers can pay using a credit card and a monthly invoice. In this case, your software license fees are billed just like the Enterprise Agreement scenario, as an itemized cost, separate from any Azure-specific usage costs.
- Free credits and monetary commitment: Some customers choose to prepay Azure with a monetary commitment in the Enterprise Agreement or have been provided free credits to use for Azure usage. Although these credits can be used to pay for Azure usage, they can't be used to pay for publisher software license fees.
- Billing and collections: Publisher software license billing is presented using the customer-selected method of invoicing and follows the invoicing timeline. Customers without an Enterprise Agreement in place are billed monthly for marketplace software licenses. Customers with an Enterprise Agreement are billed monthly via an invoice that is presented quarterly.
When subscription or Pay-as-You-Go (also called usage-based) pricing models are selected, Microsoft acts as the agent of the publisher and is responsible for all aspects of billing, payment, and collection.
Publisher payout and reporting
Any software licensing fees collected by Microsoft as an agent are subject to a three percent store service fee unless otherwise specified and are deducted at the time of publisher payout.
Customers typically purchase using the Enterprise Agreement or a credit-card enabled pay-as-you-go agreement. The agreement type determines billing, invoicing, collection, and payout timing.
Note
All reporting and insights for the transact publishing option are available via the Analytics section of Partner Center.
Billing questions and support
For more information and legal policies, see the Microsoft Publisher Agreement. For help with billing questions, contact Microsoft Marketplace publisher support.
Transact requirements
This section covers transact requirements for different offer types.
Requirements for all offer types
- A Microsoft account and financial information are required for the transact publishing option, regardless of the offer's pricing model.
- Mandatory financial information includes payout account and tax profile.
For more information on setting up these accounts, see Manage your Microsoft Marketplace account in Partner Center.
Requirements for specific offer types
The ability to transact through Microsoft is available for the following Microsoft Marketplace offer types only. This list provides the requirements for making these offer types transactable in Microsoft Marketplace.
- Azure application (solution template and managed application plans: In some cases, Azure infrastructure usage fees are passed to the customer separately from software license fees, but on the same billing statement. However, if you configure a managed app plan for ISV infrastructure charges, the Azure resources are billed to the publisher. The customer receives a flat fee that includes the cost of infrastructure, software licenses, and management services.
- Azure Container: If you're publishing container images, you can choose free or BYOL pricing options. If you're publishing Kubernetes apps, then you can choose free, BYOL, per core, or per every core in cluster as the pricing options. On the customer's Azure bill, Microsoft presents the publisher software license fees separately from the underlying Azure infrastructure fees. Azure infrastructure fees are driven by use of the publisher's software. These plans are billed monthly for hourly use of the usage-based pricing specified by the publisher.
- Azure Virtual Machine: Select from free, BYOL, or usage-based pricing models. On the customer's Azure bill, Microsoft presents the publisher software license fees separately from the underlying Azure infrastructure fees. Azure infrastructure fees are driven by use of the publisher's software.
- SaaS application: Must be a multitenant solution, use Microsoft Entra ID for authentication, and integrate with the SaaS Fulfillment APIs. Azure infrastructure usage is managed and billed directly to you (the publisher), so you must account for Azure infrastructure usage fees and software licensing fees as a single cost item. For detailed guidance, see How to plan a SaaS offer for Microsoft Marketplace.
- Dynamics 365 Dataverse apps and Power Apps: Select "Per user" pricing to enable Dynamics 365 Dataverse apps and Power Apps to be sold in Microsoft Marketplace. Customers can manage licenses of these offers in Microsoft Admin Center.
- Power BI visual: Select "Managing license and selling with Microsoft" to enable your offer to be transactable in Microsoft Marketplace and get license management. Customers can manage licenses of these offers in Microsoft Admin Center.
Private plans
You can create a private plan for an offer, complete with negotiated, deal-specific pricing, or custom configurations.
Private plans enable you to provide higher or lower pricing to specific customers than the publicly available plan. Private plans can be used to discount or add a premium to an offer. Private plans can be made available to one or more customers by listing their Azure subscription at the plan-level.
Contract durations
A contract duration defines the length of a customer's commitment to a purchased product. The duration begins when a customer activates their subscription through the marketplace. Customers can buy with confidence knowing they will have stability and continuity of service, making it easier to plan and forecast expenses and lock in substantial savings that often come with longer contracts. Partners benefit by supporting customers’ budget needs, strengthening customer relationships, reducing administrative burdens, and growing reliable revenue streams.
Frequently asked questions
What contract durations are supported in Microsoft Marketplace?
Microsoft Marketplace allows customers and partners to lock in terms and pricing for up to five years. SaaS, Professional services, and Virtual Machine software reservations are available with 1-month, 1-year, 2-year, 3-year, 4-year, and 5-year contract durations for both public and private offers.
Note
As of October 31, multiyear contract durations are available for CSP offers.
Yes, plans with multiyear contract durations are compatible with flexible billing schedules when included in a private offer. Learn more about creating flexible billing schedules for private offers.
Can we use multiyear contract durations to transact deals with a custom duration (e.g. 7 months, 19 months)?
No. Contract durations of 1-month, 1-year, 2-years, 3-years, 4-years, and 5-years are currently supported.
What is the maximum contract duration for private plans?
The maximum contract duration for private plans is 3 years.
Do foreign exchange (FX) conversions differ for contracts with 4- and 5-year durations?
The same FX conversion principles apply regardless of duration. For detailed guidance on FX rate application across multi-month or multi-year terms, please refer to this foreign exchange FAQs.
As a software partner, can I create a private offer using the extended terms (i.e., 4- and 5-year contract durations) without creating or updating the public offers?
To use extended terms in a private offer, software partners must first create a new plan or update an existing plan to include the extended terms. Once that’s done, they can create a private offer based on the updated plan.
Related content
- For listing and pricing options in Marketplace, see Introduction to listing options.
- Publishing guide by offer type.
- Plans and pricing for Microsoft Marketplace offers