Freigeben über


V4-Druckertreiber-Lokalisierung

Wichtig

Die Modern Print-Plattform ist die von Windows bevorzugte Methode zur Kommunikation mit Druckern. Wir empfehlen die Verwendung des Microsoft IPP-Treibers für die Posteingangsklasse zusammen mit Print Support Apps (PSA), um das Druckverhalten in Windows 10 und 11 für die Entwicklung von Druckergeräten anzupassen.

Weitere Informationen finden Sie im Designhandbuch zur Print Support App v1 und v2.

Windows bietet standardmäßig lokalisierte Anzeigestrings zur Unterstützung der Entwicklung von Drucker-Erweiterungen und UWP-Geräte-Apps, die über IPrintSchemaCapabilities-Objekte bereitgestellt werden.

In der folgenden Tabelle finden Sie die Funktionen, die Windows mit seinen Standard-Anzeigezeichenfolgen lokalisieren kann:

Funktion Standardoptionen
Eingabe-Bins Job/Document/PageInputBin
Medientypen PageMediaType
Duplexing JobDuplexAllDocumentsContiguously
Sortierung DocumentCollate
Ausgabefarbe PageOutputColor
Ausrichtung PageOrientation
N-Up JobNUpAllDocumentsContiguously
Hole Punching (Lochstanzung) JobHolePunch

DocumentHolePunch
Heften JobStapleAllDocuments

DocumentStaple
Binding JobBindAllDocuments

DocumentBinding
Outputqualität PageOutputQuality
Größe der Medien PageMediaSize

Außerdem sind diese Zeichenfolgen in den XML-Formularen von PrintCapabilities verfügbar, sofern der Treiber keinen Anzeigenamen unter Verwendung einer Ressourcen-DLL für das Feature oder die Option angibt. Sollte ein Treiber einen Anzeigenamen mit Hilfe einer Ressourcen-DLL angeben, wird dieser in der XML-Datei sowie in der alten COMPSTUI-basierten Druckvorgaben-Benutzeroberfläche, die in früheren Windows-Versionen verwendet wurde, bereitgestellt.

Bei den verschiedenen Benutzeroberflächen und APIs variieren die Anzeigenamen. Verwenden Sie die nachfolgenden drei Flussdiagramme, um einen Überblick über das erwartete Lokalisierungsverhalten für ein bestimmtes Szenario zu erhalten.

Das folgende Flussdiagramm zeigt das erwartete Lokalisierungsverhalten in UWP-Anwendungen sowie in den Objektfamilien IPrintSchemaFeature und IPrintSchemaOption.

Flussdiagramm zum Lokalisierungsverhalten für Windows-Anwendungen, iprintschemafeature oder iprintschemaoption.

Das folgende Flussdiagramm zeigt das erwartete Lokalisierungsverhalten in PrintCapabilities XML-Dokumenten.

Flussdiagramm des Lokalisierungsverhaltens für printcapabilities xml-Dokumente.

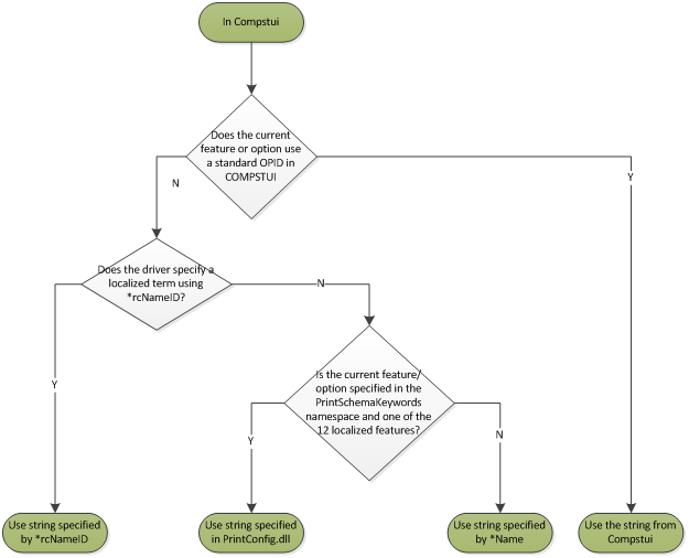
Das folgende Flussdiagramm zeigt das erwartete Verhalten der Lokalisierung im Standarddialog der Compstui-Druckeinstellungen.

Flussdiagramm des Lokalisierungsverhaltens für compstui-basierte Dialoge .

Um die von Microsoft lokalisierten Anzeigenamen zu verwenden, folgen Sie den Anweisungen in dieser Tabelle, um Ihre GPD- oder PPD-Konfigurationsdateien ordnungsgemäß zu bearbeiten.

Dateityp Anweisungen
GPD Geben Sie den Eintrag Name für die GPD-Funktion oder -Option an.

Geben Sie den Eintrag rcNameID nicht an.

Für die folgenden Features oder Optionen müssen Sie auch PrintSchemaKeywordMap angeben, um GPD-Features oder Optionen den entsprechenden Print Schema-definierten Features oder Optionen zuzuordnen, es sei denn, sie sind als Standard-Features angegeben. Beispiele für die Verwendung von PrintSchemaKeywordMap zum Zuordnen von Features finden Sie unter GPD/PPD-basierte Feature-Beschreibungsänderungen

Locher für Aufträge, Dokumentenlocher

JobStapleAllDocuments, DocumentStaple

JobBindAllDocuments, DocumentBinding

PageOutputQuality

PageMediaType

Verwenden Sie für N-Up nicht PrintSchemaKeywordMap für die Optionswerte.
PPD Verwenden Sie PrintSchemaKeywordMap, um PPD-Merkmale oder -Optionen auf die entsprechenden im Druckschema definierten Merkmale oder Optionen abzubilden. Beispiele für die Verwendung von PrintSchemaKeywordMap zum Zuordnen von Features finden Sie unter GPD/PPD-basierte Feature-Beschreibungsänderungen

Verwenden Sie für N-Up nicht PrintSchemaKeywordMap für die Optionswerte.

Lokalisierung von PPD-basierten Treibern

PPD-basierte Treiber unterstützen keine Ressourcen-DLLs. Deshalb kann es notwendig sein, mehrere PPD-Dateien bereitzustellen. Microsoft empfiehlt, dass v4-Druckertreiber, die PPD-Konfigurationsdateien verwenden, die in diesem Thema beschriebenen Techniken anwenden, um eine PPD-Datei pro Gebietsschema einzubinden.

IPrintSchemaCapabilities

IPrintSchemaFeature

IPrintSchemaOption

Änderungen der GPD/PPD-basierten Featurebeschreibungen

Standard-Features