Übung: Positionieren von GameObjects und Festlegen der Sichtbarkeit
Als Nächstes erfahren wir, wie sie übergeordnete Objekte erstellen, der Szene Präfabs hinzufügen und die Transform-Komponente verwenden, um sie an bestimmten Positionen zu platzieren.
Importieren der Tutorialressourcen
Laden Sie zunächst das folgende benutzerdefinierte Unity-Paket herunter: MRTK. HoloLens2.Unity.Tutorials.Assets.GettingStarted.3.0.0.unitypackage
Wählen Sie im Unity-Menü " Assets>Import Package>Custom Package..." aus.
Wählen Sie im Import Package das MRTK.HoloLens2.Unity.Tutorials.Assets.GettingStarted.3.0.0 unitypackage, das Sie heruntergeladen haben, und wählen Sie dann Öffnen.
Wählen Sie in "Unity-Paket importieren" die Option "Alle " aus, um sicherzustellen, dass alle Ressourcen importiert werden. Wählen Sie dann "Importieren" aus.
Erstellen eines übergeordneten Objekts
Klicken Sie im Hierarchiefenster mit der rechten Maustaste auf eine leere Stelle, und wählen Sie "Leer erstellen" aus, um Ihrer Szene ein leeres Objekt hinzuzufügen.
Klicken Sie mit der rechten Maustaste auf das neu erstellte Objekt, wählen Sie "Umbenennen" aus, und ändern Sie den Namen in RoverExplorer.
Wenn das RoverExplorer-Objekt weiterhin ausgewählt ist, konfigurieren Sie im Inspektor-Fenster die Transform-Komponente wie folgt:
- Position: X = 0, Y = 0,9, Z = 2
- Drehung: X = 0, Y = 0, Z = 0
- Skalierung: X = 1, Y = 1, Z = 1
Hinzufügen der Tutorial-Prefabs
Gehen Sie im Projektfenster zum Assets>MRTK.Tutorials.GettingStarted>Prefabs-Ordner.
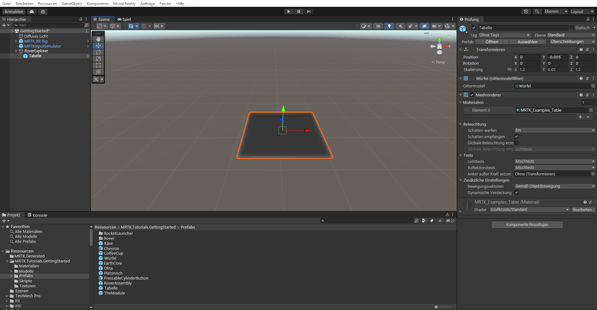
Ziehen Sie das Prefab Table aus dem Fenster Projekt, und legen Sie es auf dem Objekt RoverExplorer ab, um es als untergeordnetes Element dieses Objekts zu definieren. Konfigurieren Sie dann im Inspektorfenster die Transformationskomponente der Tabelle wie folgt:
- Position: X = 0, Y = -0,005, Z = 0
- Drehung: X = 0, Y = 0, Z = 0
- Skalierung: X = 1,2, Y = 0,01, Z = 1,2
Ziehen Sie das RoverAssembly-Prefab im Projektbereich auf das RoverExplorer-Objekt, um es zu einem Kind dieses Objekts zu machen. Konfigurieren Sie dann in Inspector die Transformationskomponente wie folgt:
- Position: X = -0,1, Y = 0, Z = 0
- Drehung: X = 0, Y = -135, Z = 0
- Skalierung: X = 1, Y = 1, Z = 1








