Hinweis
Für den Zugriff auf diese Seite ist eine Autorisierung erforderlich. Sie können versuchen, sich anzumelden oder das Verzeichnis zu wechseln.
Für den Zugriff auf diese Seite ist eine Autorisierung erforderlich. Sie können versuchen, das Verzeichnis zu wechseln.
In SQL Server können Sie mithilfe der Ressourcenkontrolle die SQL Server-Arbeitsauslastung und den Systemressourcenverbrauch verwalten. Über die Ressourcenkontrolle können Sie Grenzwerte für die CPU sowie den Speicherplatz festlegen, den eingehende Anwendungsanforderungen belegen können.
Eine Beschreibung der neuen Ressourcenkontrollfunktionen in SQL Server 2012 finden Sie unter Resource Governor in SQL Server 2012.
Vorteile der Ressourcenkontrolle
Mit der Ressourcenkontrolle können Sie die SQL Server-Arbeitsauslastungen und -Ressourcen verwalten, indem Sie durch eingehende Anforderungen Grenzen für den Ressourcenverbrauch festlegen. Im Kontext der Ressourcenkontrolle bezeichnet Arbeitsauslastung eine Reihe von ähnlich dimensionierten Abfragen oder Anforderungen, die als einzelne Entität behandelt werden kann und sollte. Dies ist zwar keine Voraussetzung, je einheitlicher das Ressourcenverwendungsmuster einer Arbeitsauslastung jedoch ist, desto größer der Nutzen der Ressourcenkontrolle. Ressourcengrenzwerte können in Echtzeit mit minimaler Auswirkung auf ausgeführte Arbeitsauslastungen neu konfiguriert werden.
In einer Umgebung, in der mehrere verschiedene Arbeitsauslastungen auf dem gleichen Server vorhanden sind, ermöglicht Ihnen die Ressourcenkontrolle, diese Arbeitsauslastungen zu unterscheiden und freigegebene Ressourcen bei deren Anforderung auf Grundlage der von Ihnen angegebenen Grenzwerte zuzuweisen. Diese Ressourcen sind CPU und Arbeitsspeicher.
Einschränkungen der Ressourcenkontrolle
Diese Version der Ressourcenkontrolle hat die folgenden Einschränkungen:
Die Ressourcenverwaltung wird auf SQL Server Database Engine (Datenbankmodul) beschränkt. Die Ressourcenkontrolle kann nicht für Analysis Services, Integration Services und Reporting Services verwendet werden.
Es gibt keine Arbeitsauslastungsüberwachung oder Arbeitsauslastungsverwaltung zwischen SQL Server-Instanzen.
Die Grenzspezifikation gilt für die CPU-Bandbreite und den Arbeitsspeicher, die von SQL Server verwaltet werden.
OLTP-Arbeitsauslastungen. Die Ressourcenkontrolle kann OLTP-Arbeitsauslastungen zwar verwalten, allerdings befindet sich diese Art von Abfragen, die normalerweise nur sehr kurz sind, mitunter nicht lange genug auf der CPU, um Bandbreitenkontrollen anzuwenden. Dies verzerrt möglicherweise die Statistik, die für die CPU usage % zurückgegeben wird.
Ressourcenkonzepte
Sie sollten mit den folgenden drei Konzepten vertraut sein, um die Ressourcenkontrolle effizient verwenden zu können:
Ressourcenpools: Bei der Installation von SQL Server 2012 werden ein interner Ressourcenpool (internal) und ein Standardressourcenpool (default) erstellt. Die Ressourcenkontrolle unterstützt auch benutzerdefinierte Ressourcenpools.
Arbeitsauslastungsgruppen: Bei der Installation von SQL Server 2012 werden zwei Arbeitsauslastungsgruppen (interne Arbeitsauslastungsgruppe und Standardauslastungsgruppe) mit den zugehörigen Ressourcenpools erstellt. Die Ressourcenkontrolle unterstützt auch benutzerdefinierte Arbeitsauslastungsgruppen.
Klassifizierung: Es gibt interne Regeln, mit denen eingehende Anforderungen klassifiziert und an eine Arbeitsauslastungsgruppe geleitet werden. Die Ressourcenkontrolle unterstützt auch eine benutzerdefinierte Klassifizierungsfunktion für die Implementierung von Klassifizierungsregeln.
Hinweis |
|---|
Dedizierte Administratorverbindungen (DACs) werden nicht über die Ressourcenkontrolle gesteuert. DAC-Abfragen, die in der internen Arbeitsauslastungsgruppe und im internen Ressourcenpool ausgeführt werden, müssen nicht klassifiziert werden. |
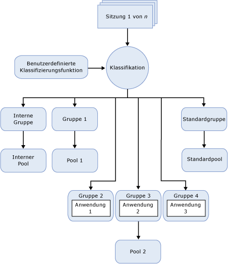
Im Zusammenhang mit der Ressourcenkontrolle können Sie die obigen Konzepte als Komponenten betrachten. In der folgenden Abbildung sehen Sie diese Komponenten und ihre Beziehung zueinander in der Datenbankmodulumgebung. Von der Verarbeitungsperspektive aus stellt sich der vereinfachte Ablauf wie folgt dar:
Es gibt eine eingehende Verbindung für eine Sitzung (Sitzung 1 von n).
Die Sitzung wird klassifiziert (Klassifikation).
Die Arbeitsauslastung der Sitzung wird an eine Arbeitsauslastungsgruppe, z. B. Gruppe 4, geleitet.
Die Arbeitsauslastungsgruppe verwendet den ihr zugeordneten Ressourcenpool, zum Beispiel Pool 2.
Durch den Ressourcenpool werden die von der Anwendung (zum Beispiel Anwendung 3) benötigten Ressourcen bereitgestellt und begrenzt.
.gif)
Tasks der Ressourcenkontrolle
Taskbeschreibung |
Thema |
|---|---|
Beschreibt, wie die Ressourcenkontrolle aktiviert wird. |
|
Beschreibt, wie die Ressourcenkontrolle deaktiviert wird. |
|
Beschreibt, wie ein Ressourcenpool erstellt, geändert und gelöscht wird. |
|
Beschreibt, wie eine Arbeitsauslastungsgruppe erstellt, geändert, verschoben und gelöscht wird. |
|
Beschreibt, wie benutzerdefinierte Klassifizierungsfunktionen erstellt und getestet werden. |
|
Beschreibt, wie die Ressourcenkontrolle mithilfe einer Vorlage konfiguriert wird. |
|
Beschreibt, wie Eigenschaften der Ressourcenkontrolle angezeigt werden. |
Hinweis