Freigeben über


Einrichten der Microsoft-Authentifizierung für Copilot Studio Kit-Tests

Dieser Artikel enthält eine Übersicht über das Agent-Testframework und schrittweise Anleitungen zum Einrichten der Microsoft-Authentifizierung zum Testen von Copilot Studio-Agents mithilfe des Agent Test Runner Power Apps Component Framework (PCF).

Architektur

Die Microsoft-Authentifizierung bietet eine optimierte Browser-zu-Agent SDK-Architektur, die für Testszenarien optimiert ist. Dieser Ansatz ermöglicht eine sichere Kommunikation zwischen Ihrer Testumgebung und Copilot Studio-Agents, ohne dass zusätzliche Authentifizierungsinfrastruktur erforderlich ist.

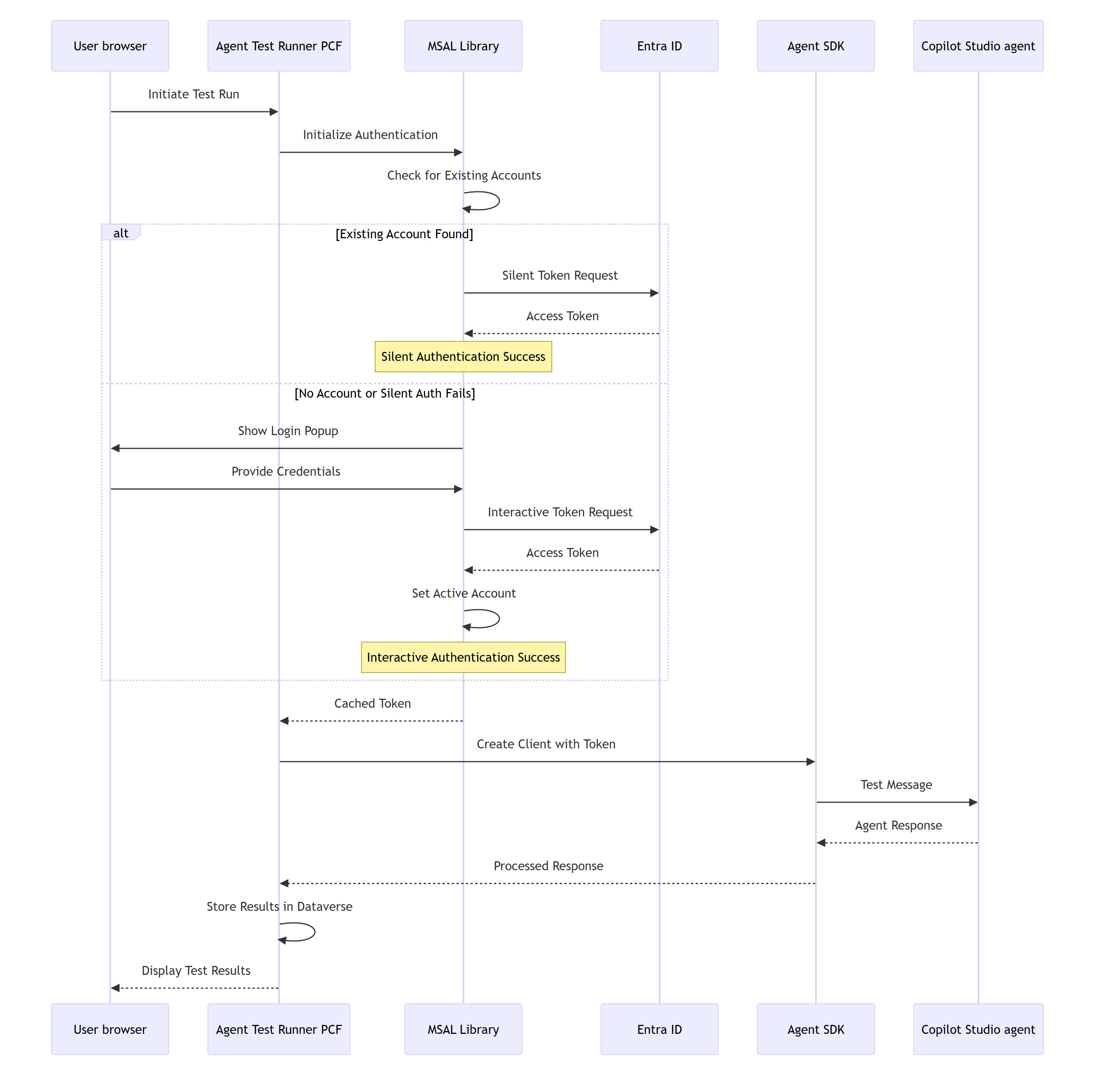
Flussarchitektur

Das folgende Sequenzdiagramm veranschaulicht den Authentifizierungs- und Testausführungsfluss.

Diagramm zur Veranschaulichung der Browser-zu-Agent SDK-Architektur für Authentifizierung und Tests.

Komponentenarchitektur

Das folgende Diagramm veranschaulicht die wichtigsten Komponenten, die am Microsoft-Authentifizierungsfluss für den Agent Test Runner beteiligt sind.

Diagramm, das die wichtigsten Komponenten veranschaulicht, die am Testablauf beteiligt sind, einschließlich der Browserumgebung, power Platform-Dienste und Authentifizierungsdienste.

Einrichten der Microsoft-Authentifizierung

Der Einrichtungsprozess umfasst das Konfigurieren der Azure Active Directory-App-Registrierung, das Abrufen von Agent-IDs aus Copilot Studio und das Erstellen eines Konfigurationsdatensatzes in Dataverse.

Azure-Portal

Erstellen Sie im Azure-Portal eine App-Registrierung, fügen Sie die Umleitungs-URL hinzu, und konfigurieren Sie API-Berechtigungen.

Hinweis

Wenn Sie über Mandantenverwaltungsrechte verfügen, können Sie API-Berechtigungen konfigurieren. Andernfalls müssen Sie einen Mandantenadministrierenden bitten, dies für Sie zu tun.

  1. Erstellen Sie eine App-Registrierung im Azure-Portal.

    Achten Sie darauf, sowohl die Anwendungs-ID (Client-ID) als auch die Verzeichnis-ID (Mandanten-ID) zu kopieren. Sie können diese Werte auf der Seite "Übersicht" abrufen.

  2. Konfigurieren von API-Berechtigungen im Azure-Portal:

    1. Wechseln Sie in Ihrer App-Registrierung zu API-Berechtigungen.

    2. Wählen Sie "Berechtigung hinzufügen" aus.

    3. Wählen Sie die Registerkarte Von meiner Organisation verwendete APIs aus.

    4. Suchen Sie nach der Power Platform-API.

      Hinweis

      Wenn die Power Platform-API in der Liste nicht angezeigt wird, müssen Sie die API zu Ihrem Mandanten hinzufügen. Befolgen Sie die Anweisungen unter Power Platform-API-Authentifizierung Schritt 2.

    5. Wählen Sie delegierte Berechtigungen aus.

    6. Wählen Sie unter CopilotStudiodie Option "CopilotStudio.Copilots.Invoke" aus.

    7. Wählen Sie "Berechtigungen hinzufügen" aus.

    8. Erteilen Sie der Administratorzustimmung, indem Sie "Administratorzustimmung für <Ihre Organisation> erteilen" auswählen. Wenn die Schaltfläche nicht verfügbar ist, müssen Sie möglicherweise einen Mandantenadministrator bitten, dies für Sie zu tun.

  3. Fügen Sie die Umleitungs-URL hinzu, einschließlich der Konfiguration von Tokeneinstellungen im Azure-Portal:

    1. Wechseln Sie zur Authentifizierung in Ihrer App-Registrierung.

    2. Wählen Sie unter Plattformkonfigurationen die Option Plattform hinzufügen aus.

    3. Wählen Sie Einzelseiten-Anwendung aus.

    4. Geben Sie Ihre Umgebungs-URL mit dem Format ein: https://[your-org].crm.dynamics.com

    5. Wählen Sie sowohl Zugriffstoken (für implizite Flüsse verwendet) als auch ID-Token (für implizite und hybride Flüsse verwendet) aus.

    6. Wählen Sie "Konfigurieren" aus.

    7. Vergewissern Sie sich, dass die unterstützten Kontotypen auf nur Konten in diesem Organisationsverzeichnis festgelegt sind.

Copilot Studio und Dataverse

Rufen Sie in Copilot Studio die Umgebungs-ID und den Agentbezeichner Ihres Agents ab, um einen Agent-Konfigurationsdatensatz in Dataverse zu erstellen.

  1. In Copilot Studio:

    1. Stellen Sie sicher, dass Sie sich in der richtigen Umgebung befinden.

    2. Wählen Sie den Agent aus, den Sie testen möchten, und stellen Sie sicher, dass er veröffentlicht wird.

    3. Wählen Sie unter "Einstellungen" die Option "Erweiterte>Metadaten" aus.

    4. Kopieren Sie die Werte für die Umgebungs-ID und den Schemanamen. Der Schemaname ist Ihre Agentenkennung und verwendet das Format cr123_agentname.

  2. Erstellen Sie einen Agent-Konfigurationsdatensatz in Dataverse mit den Werten aus den vorherigen Schritten:

    Feld Wert Example
    Benutzerauthentifizierung Microsoft-Authentifizierung
    Client-ID Anwendungs-ID (Client-ID) aus Schritt 1 unter dem Azure-Portal. 12345678-1234-1234-1234-123456789012
    Mandanten-ID Verzeichnis-ID (Mandant) aus Schritt 1 unter dem Azure-Portal. 87654321-4321-4321-4321-210987654321
    Umgebungs-ID Umgebungs-ID aus dem vorherigen Schritt. 11111111-2222-3333-4444-555555555555
    Agent-ID Schema-Name aus dem vorherigen Schritt cr123_testagent

Problembehandlung

Dieser Abschnitt enthält Schritte zur Problembehandlung bei häufig auftretenden Fehlern.

Authentifizierungsfehler

Fehler: "AADSTS50011: Die in der Anforderung angegebene Antwort-URL stimmt nicht überein"

  • Ursache: Umleitungs-URI-Konflikt bei der Azure-App-Registrierung.

  • Lösung:

    1. Wechseln Sie im Azure-Portal zu App-Registrierungen, und wählen Sie "Authentifizierung> aus.
    2. Stellen Sie sicher, dass der Umleitungs-URI genau Mit Ihrer Umgebungs-URL übereinstimmt.
    3. Verwenden Sie das Format: https://[your-org].crm.dynamics.com

Fehler: "AADSTS65001: Der Benutzer oder Administrator hat nicht zugestimmt"

  • Ursache: Fehlende API-Berechtigungen oder Administratorzustimmung.

  • Lösung:

    1. Wechseln Sie im Azure-Portal zu App-Registrierungen, und wählen Sie"API-Berechtigungen verwalten"> aus.
    2. Stellen Sie sicher, dass copilotStudio.Copilots.Invoke-Berechtigung hinzugefügt wird.
    3. Wählen Sie Administratoreinwilligung erteilen aus.

Das Anmeldepopup wird jedes Mal angezeigt.

  • Ursache: Konto wird nicht zwischengespeichert oder Browsereinstellungen verhindern die Tokenspeicherung.

  • Lösung:

    1. Stellen Sie sicher, dass Ihr Browser Popupfenster für Ihre Dynamics-Domäne zulässt.
    2. Vergewissern Sie sich, dass sich Ihr Browser im inkognito- oder privaten Modus befindet.
    3. Stellen Sie sicher, dass Ihr Browser Keine Cookies von Drittanbietern blockiert.
    4. Löschen Sie den Browsercache, und versuchen Sie es erneut.
    5. Überprüfen Sie, ob Organisationsrichtlinien eine erneute Authentifizierung erzwingen.

Fehler: "InteractionRequiredAuthError" in der Browserkonsole

  • Ursache: Normales Verhalten, wenn die automatische Authentifizierung fehlschlägt und die interaktive Anmeldung ausgelöst wird.

  • Erwartetes Verhalten:

    • Dieser Fehler tritt auf, wenn die stille Authentifizierung fehlschlägt.
    • Das System zeigt automatisch das Anmeldepopup an.
  • Aktion erforderlich: Keine.

Agent SDK-Fehler

Fehler: "404 Nicht gefunden - Agent nicht gefunden"

  • Ursache: Falsche Agent-ID oder Umgebungs-ID.

  • Lösung:

    1. Überprüfen Sie den Agentbezeichner (Schemaname) in Copilot Studio unter "Erweiterte > Metadateneinstellungen>".
    2. Stellen Sie sicher, dass die Umgebungs-ID mit der Umgebung übereinstimmt, in der der Agent veröffentlicht wird.
    3. Vergewissern Sie sich, dass der Agent veröffentlicht und zugänglich ist.

Fehler: "401 Nicht autorisiert"

  • Ursache: Authentifizierungstokenprobleme.

  • Lösung:

    1. Überprüfen Sie, ob der Benutzer Zugriff auf die Copilot Studio-Umgebung hat.
    2. Überprüfen Sie die Azure-App-Registrierungsberechtigungen.
    3. Löschen Sie den Browsercache, und wiederholen Sie die Authentifizierung.

Fehler: "403 Verboten"

  • Ursache: Unzureichende Berechtigungen für den Zugriff auf den Agent.

  • Lösung:

    1. Stellen Sie sicher, dass der Benutzer über geeignete Sicherheitsrollen in Dataverse verfügt.
    2. Überprüfen Sie, ob der Agent die Sicherheitsrolle des Benutzers zulässt.
    3. Überprüfen Sie die Umgebungsberechtigungen.

Fehler bei Agent Test Runner-Steuerelementen

Fehler: "Fehler beim Initialisieren des Authentifizierungsdiensts"

  • Ursache: Ungültige Konfiguration im Agent-Konfigurationsdatensatz.

  • Lösung:

    1. Überprüfen Sie, ob alle vier Konfigurationswerte korrekt sind:
      • Kunden-ID
      • Mieter-ID
      • Umgebungs-ID
      • Agenten-Identifikator
    2. Überprüfen Sie, ob zusätzliche Leerzeichen oder ungültige Zeichen vorhanden sind.

Fehler: "Externer Dienstaufruf blockiert"

  • Ursache: Fehlende Externe Dienstverwendung.

  • Lösung:

    • Für Endbenutzer in modellgesteuerten Apps:
      • Dieser Fehler weist in der Regel auf ein Bereitstellungs- oder Konfigurationsproblem hin.
      • Wenden Sie sich an Ihren Systemadministrator oder -entwickler.
      • Dieses Problem kann von keiner Benutzeraktion behoben werden, da ein Administrator oder entwicklereingriff erforderlich ist.
    • Für Systemadministratoren:
      • Überprüfen Sie, ob Organisationssicherheitsrichtlinien externe Anrufe blockieren.
      • Stellen Sie sicher, dass Firewall- und Proxyeinstellungen Verbindungen mit erforderlichen Microsoft-Domänen zulassen.

Netzwerk- und CORS-Fehler

Fehler: „CORS-Richtlinie: Kein Header ‚Access-Control-Allow-Origin‘“

  • Ursache: Die cross-origin-Anforderung wurde blockiert.

  • Lösung:

    1. Stellen Sie sicher, dass der Umleitungs-URI in Azure exakt mit der Domäne übereinstimmt.
    2. Verwenden Sie HTTPS für alle URLs.
    3. Stellen Sie sicher, dass es keine Probleme mit gemischten Inhalten (HTTP/HTTPS) gibt.

Fehler: "Fehler beim Abrufen"

  • Ursache: Netzwerkkonnektivitäts- oder Firewallprobleme.

  • Lösung:

    1. Überprüfen Sie die Netzwerkkonnektivität mit:
      • login.microsoftonline.com
      • api.powerplatform.com
    2. Überprüfen Sie, ob die Firewall ausgehenden HTTPS-Datenverkehr zulässt.
    3. Überprüfen Sie ggf. die Proxyeinstellungen.

Testen von Ausführungsfehlern

Fehler: "Zeitüberschreitung bei der Testausführung"

  • Ursache: Der Agent benötigt zu lange, um zu reagieren.

  • Lösung:

    1. Überprüfen Sie die Agentenleistung in Copilot Studio.
    2. Überprüfen Sie, ob der Agent veröffentlicht ist und funktioniert.

Fehler: "Erstellen einer Unterhaltung fehlgeschlagen"

  • Ursache: Fehler bei der Agent SDK-Initialisierung.

  • Lösung:

    1. Überprüfen Sie, ob der Agent veröffentlicht wurde.
    2. Überprüfen Sie die Agentkonfiguration in Copilot Studio.
    3. Stellen Sie sicher, dass der Agent das Testszenario unterstützt.

Tipps zum Debuggen

  1. Browserentwicklertools aktivieren:

    • Drücken Sie F12, um Entwicklertools zu öffnen.
    • Überprüfen Sie die Registerkarte "Konsole" auf JavaScript-Fehler.
    • Überprüfen Sie die Registerkarte „Netzwerk“ auf fehlgeschlagene Anforderungen.
  2. Überprüfen sie den Authentifizierungsfluss:

    • Überwachen Sie die Registerkarte "Netzwerk" während der Anmeldung.
    • Suchen Sie nach 200 Antworten von login.microsoftonline.com.
    • Überprüfen Sie den Tokenerwerb in Konsolenprotokollen.
  3. Überprüfen der Konfiguration:

    • Überprüfen Sie alle GUIDs und Bezeichner.
    • Stellen Sie sicher, dass keine zusätzlichen Leerzeichen oder Sonderzeichen vorhanden sind.
    • Überprüfen Sie die Barrierefreiheit von Umgebung und Agent.
  4. Isolierte Tests:

    • Probieren Sie den Agent direkt in Copilot Studio aus.