Hinweis
Für den Zugriff auf diese Seite ist eine Autorisierung erforderlich. Sie können versuchen, sich anzumelden oder das Verzeichnis zu wechseln.
Für den Zugriff auf diese Seite ist eine Autorisierung erforderlich. Sie können versuchen, das Verzeichnis zu wechseln.
Von Bedeutung
Lakebase Autoscaling ist die neueste Version von Lakebase mit automatischer Berechnung, Skalierung bis Null, Verzweigung und sofortiger Wiederherstellung. Unterstützte Regionen finden Sie unter "Verfügbarkeit der Region". Wenn Sie ein Lakebase Provisioned-Benutzer sind, lesen Sie Lakebase Provisioned.
Stellen Sie mithilfe von OAuth-Token oder Postgres-Kennwörtern eine Verbindung mit Ihrer Datenbank her. Informationen zum Verwalten der Lakebase-Infrastruktur (Erstellen von Projekten, Verzweigungen, Berechnungen) finden Sie unter Project-Berechtigungen.
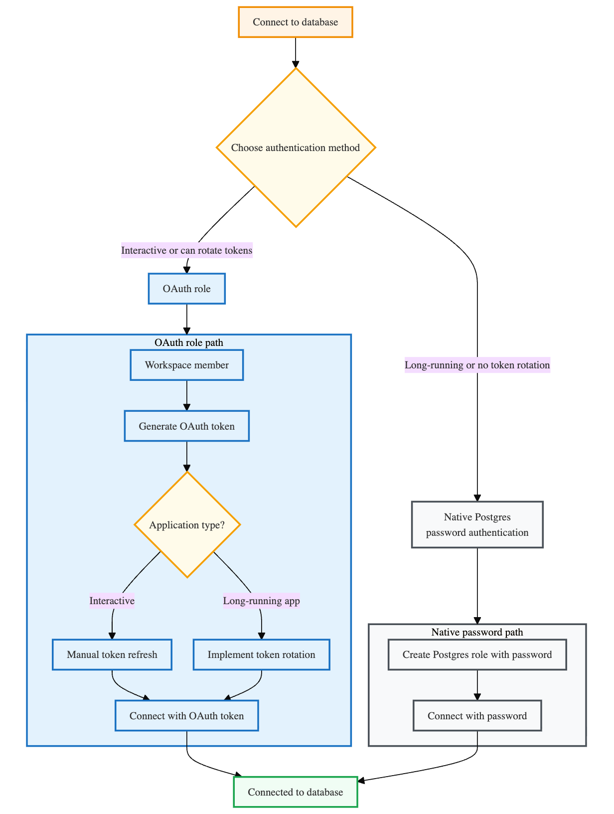
Auswählen der Authentifizierungsmethode
Bevor Sie eine Verbindung herstellen, entscheiden Sie, welche Authentifizierungsmethode für Ihren Anwendungsfall am besten geeignet ist:
- OAuth-Rolle: Authentifizieren Sie sich mit Ihrer Azure Databricks-Identität mit einem OAuth-Token. Der Projektbesitzer kann sofort eine Verbindung herstellen. Um anderen Azure Databricks-Identitäten die Verwendung der OAuth-Authentifizierung zu ermöglichen, erstellen Sie ihre Postgres-Rollen mithilfe der Lakebase-UI, SQL oder REST-API. Siehe Erstellen einer OAuth-Rolle.
- Native Postgres-Kennwortauthentifizierung: Authentifizieren Sie sich mithilfe einer Postgres-Rolle mit einem herkömmlichen Datenbankkennwort. Siehe Erstellen einer nativen Postgres-Kennwortrolle.
OAuth bietet eine automatische Ablaufsteuerung der Anmeldeinformationen und die Integration der Arbeitsbereichsidentität, erfordert jedoch eine regelmäßige Tokenrotation für lang andauernde Anwendungen. Postgres-Kennwörter laufen nicht ab und müssen nicht regelmäßig geändert werden, es fehlen jedoch die automatische Ablaufsteuerung und zentralisierte Sicherheitsverwaltung von OAuth.
Verbinden mit der Datenbank
Wenn Sie eine Verbindung über das öffentliche Internet herstellen und eine clientseitige Firewall verwenden, fügen Sie die von Lakebase Autoscaling genutzten IP-Adressen zu Ihrer Allowliste hinzu. Siehe IP-Adressen und Domänen für Databricks-Dienste.
In den folgenden Beispielen wird ein Standard-Postgres-Client verwendet psql. Weitere Informationen zur Verwendung von psql zum Herstellen einer Verbindung finden Sie unter "Connect with psql". Sie können auch über Databricks-Notizbücher, den Lakebase SQL-Editor, den Tabellen-Editor oder Tools von Drittanbietern wie pgAdmin und andere postgreskompatible Clients auf Ihre Datenbank zugreifen. Weitere Optionen finden Sie unter "Abfragen Ihrer Daten ".
Jedes Projekt enthält eine Standarddatenbank mit dem Namen databricks_postgres , mit der Sie eine Verbindung herstellen können. Diese Datenbank gehört der Rolle Postgres für Ihre Databricks-Identität (z. B. user@databricks.com), wird automatisch erstellt, wenn Sie ein Projekt erstellen. Informationen zum Erstellen zusätzlicher Postgres-Rollen finden Sie unter Verwalten von Postgres-Rollen.
Hinweis
Alle Datenbankverbindungen unterliegen einem 24-Stunden-Leerlauftimeout und einer maximalen Lebensdauer von 3 Tagen. Siehe Verbindungstimeouts.
Herstellen einer Verbindung mit einer OAuth-Rolle
Mit OAuth-Rollen können Sie eine Verbindung mit Ihrer Azure Databricks-Identität mit tokenbasierter Authentifizierung herstellen. Die OAuth-Rolle des Projektbesitzers wird automatisch erstellt. Um anderen Azure Databricks-Identitäten die Verwendung der OAuth-Authentifizierung zu ermöglichen, erstellen Sie ihre Postgres-Rollen mithilfe der Lakebase-UI, SQL oder REST-API. Siehe Erstellen einer OAuth-Rolle.
Informationen zum programmgesteuerten Generieren von OAuth-Token oder für automatisierte Workflows finden Sie unter Abrufen eines OAuth-Tokens in einem Nutzer-zu-Maschine-Fluss für interaktive Sitzungen oder Abrufen eines OAuth-Tokens in einem Maschine-zu-Maschine-Fluss für Dienstprinzipale.
Von Bedeutung
OAuth-Token laufen nach einer Stunde ab.
Für Anwendungen, die langlaufende Datenbankverbindungen verwalten, müssen Sie die Tokenrotation implementieren, um Anmeldeinformationen automatisch zu erneuern, bevor sie ablaufen. Ohne Token-Aktualisierung verliert Ihre Anwendung nach einer Stunde die Verbindung zur Datenbank.
Codebeispiele finden Sie unter Tokendrehungsbeispiele .
So stellen Sie eine Verbindung mit einer OAuth-Rolle her:
- Wählen Sie in der Lakebase-App Ihr Projekt aus, und klicken Sie auf "Verbinden".
- Wählen Sie den Branch, die Compute-Instanz und die Datenbank aus, mit der Sie eine Verbindung herstellen möchten. Wählen Sie anschließend Ihre Azure Databricks-Identität im Abschnitt OAuth-Rollen des Dropdown-Menüs Rolle aus.
- Kopieren Sie den
psqlVerbindungsausschnitt in Ihr Terminal, und geben Sie ihn ein. - Wenn Sie zur Eingabe eines Kennworts aufgefordert werden, klicken Sie auf "OAuth-Token kopieren ", und geben Sie es als Ihr Kennwort ein:
Hinweis
OAuth-Token kopieren generiert ein Token nur für Ihre aktuelle Anmeldeidentität, nicht für Dienstprinzipale oder andere Benutzer. Verwenden Sie die CLI oder das SDK, um Token für andere Identitäten zu generieren.
Verbindung mit nativem Postgres-Kennwort herstellen
Mit der nativen Postgres-Kennwortauthentifizierung können Sie eine Verbindung mit einer Postgres-Rolle mit einem herkömmlichen Datenbankkennwort herstellen.
So stellen Sie eine Verbindung mit der systemeigenen Postgres-Kennwortauthentifizierung her:
- Wählen Sie in der Lakebase-App Ihr Projekt aus, und klicken Sie auf "Verbinden".
- Wählen Sie den Branch, Compute und die Datenbank aus, mit der Sie eine Verbindung herstellen möchten, und wählen Sie dann eine Postgres-Rolle aus dem Abschnitt "Postgres-Rollen" im Dropdownmenü Rolle aus.
- Kopieren Sie den
psqlVerbindungsausschnitt in Ihr Terminal, und geben Sie ihn ein, um eine Verbindung herzustellen.
Hinweis
Lakebase enthält einen integrierten Verbindungspooler für systemeigene Postgres-Kennwortrollen. Informationen zum Verringern des Verbindungsaufwands für Anwendungen mit hohem Durchsatz finden Sie unter Verwenden des Verbindungspools.