Hinweis
Für den Zugriff auf diese Seite ist eine Autorisierung erforderlich. Sie können versuchen, sich anzumelden oder das Verzeichnis zu wechseln.
Für den Zugriff auf diese Seite ist eine Autorisierung erforderlich. Sie können versuchen, das Verzeichnis zu wechseln.
In diesem Artikel wird UCX vorgestellt, ein Databricks Labs-Projekt, das Tools bereitstellt, mit denen Sie Ihren Nicht-Unity Catalog-Arbeitsbereich auf Unity Catalog aktualisieren können.
Note
UCX wird, wie alle Projekte im GitHub-Konto von databrickslabs, nur zu Ihrer Erkundung zur Verfügung gestellt und wird von Databricks nicht formell mit Vereinbarungen zum Servicelevel (SLAs) unterstützt. Es wird so bereitgestellt, wie es ist. Wir übernehmen keine Garantien irgendwelcher Art. Erstellen Sie kein Databricks-Support-Ticket für Probleme, die sich aus der Verwendung dieses Projekts ergeben. Erstellen Sie stattdessen ein GitHub-Issue. Issues werden geprüft, wenn es die Zeit erlaubt, aber es gibt keine formellen SLAs für den Support.
Das UCX-Projekt bietet die folgenden Migrationstools und Workflows:
- Workflow zur Bewertung, der Sie bei der Planung Ihrer Migration unterstützt.
- Der Workflow zur Migration von Gruppen hilft Ihnen dabei, die Mitgliedschaft in Gruppen von Ihrem Arbeitsbereich auf Ihr Databricks-Konto zu aktualisieren und die Berechtigungen auf die neuen Gruppen auf Kontoebene zu migrieren.
- Der Workflow zur Migration von Tabellen hilft Ihnen beim Upgrade von Tabellen, die im Hive-Metastore Ihres Arbeitsbereichs registriert sind, auf den Unity Catalog-Metastore. Dieser Workflow hilft Ihnen auch beim Migrieren der Speicherorte und Anmeldeinformationen, die für den Zugriff auf diese Speicherorte erforderlich sind.
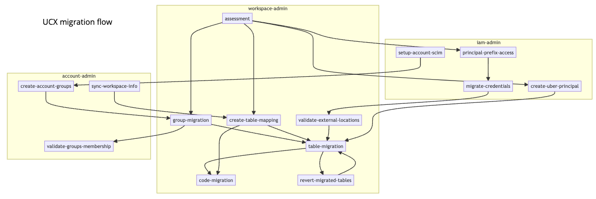
Diese Abbildung zeigt den gesamten Migrationsflow. Der Migrationsworkflow und Hilfsprogramme sind anhand ihrer Namen gekennzeichnet:
Note
Der Codemigrationsworkflow, der in der Abbildung dargestellt wird, befindet sich noch in der Entwicklung und ist noch nicht verfügbar.
Eine Vorführung zum Aktualisieren Ihres Arbeitsbereichs mithilfe von UXC finden Sie unter Schemaupgrade mit UCX.
Vorbereitung
Bevor Sie UCX installieren und die UCX-Workflows ausführen können, muss Ihre Umgebung die folgenden Anforderungen erfüllen.
Pakete, die auf dem Computer installiert werden, auf dem Sie UCX ausführen:
Databricks CLI v0.213 oder höher. Weitere Informationen finden Sie unter Installieren oder Aktualisieren der Databricks CLI.
Sie müssen über eine Databricks-Konfigurationsdatei mit Konfigurationsprofilen für den Arbeitsbereich und das Databricks-Konto verfügen.
Python 3.10 oder höher.
Wenn Sie den UCX-Workflow ausführen möchten, der die von Hive-Tabellen in Ihrem Arbeitsbereich verwendeten Speicherorte identifiziert (empfohlen, aber nicht erforderlich), müssen Sie die CLI für Ihren Cloud-Speicheranbieter (Azure CLI oder AWS CLI) auf dem Computer installiert haben, auf dem Sie die UCX-Workflows ausführen.
Netzwerkzugriff:
- Netzwerkzugriff von dem Computer, auf dem die UCX-Installation läuft, auf den Azure Databricks-Arbeitsbereich, den Sie migrieren möchten.
- Netzwerkzugriff auf das Internet von dem Computer aus, auf dem die UCX-Installation ausgeführt wird. Dies ist für den Zugriff auf pypi.org und github.com erforderlich.
- Netzwerkzugriff von Ihrem Azure Databricks-Arbeitsbereich auf pypi.org, um die Pakete
databricks-sdkundpyyamlherunterzuladen.
Databricks-Rollen und -Berechtigungen:
- Azure Databricks-Rollen Kontoadmin und Arbeitsbereichsadmin für die Benutzerin oder den Benutzer, die oder der die UCX-Installation ausführt. Sie können die Installation nicht als Dienstprinzipal ausführen.
Andere Databricks-Voraussetzungen:
Ein Unity Catalog-Metastore, der für jede Region erstellt wird, in der sich ein Arbeitsbereich befindet, den Sie upgraden möchten, wobei jeder dieser Azure Databricks-Arbeitsbereiche mit einem Unity Catalog-Metastore verbunden ist.
Informationen dazu, wie Sie ermitteln können, ob Sie bereits über einen Unity-Katalogmetastore in den relevanten Arbeitsbereichsbereichen verfügen, wie Sie einen Metastore erstellen, falls nicht, und wie Sie einen Unity Catalog-Metastore an einen Arbeitsbereich anfügen, finden Sie in Schritt 1: Bestätigen Sie, dass Ihr Arbeitsbereich im Unity-Katalog-Setupartikel für Unity-Katalog aktiviert ist . Als Alternative bietet UCX ein Hilfsprogramm für die Zuweisung von Unity Catalog-Metastores zu Arbeitsbereichen, das Sie nach der Installation von UCX verwenden können.
Das Anhängen eines Unity Catalog-Metastores an einen Arbeitsbereich ermöglicht auch den Identitätsverbund, bei dem Sie die Benutzerverwaltung auf der Ebene des Azure Databricks-Kontos zentralisieren, was ebenfalls eine Voraussetzung für die Verwendung von UCX ist. Weitere Informationen finden Sie unter Aktivieren des Identitätsverbunds.
Wenn Ihr Arbeitsbereich einen externen Hive-Metastore (z. B. AWS Glue) anstelle des standardmäßigen arbeitsbereichslokalen Hive-Metastores verwendet, müssen Sie einige Voreinstellungen vornehmen. Siehe Integration des externen Hive-Metastores in der UCX-Dokumentation.
Ein Pro- oder Serverless-SQL-Warehouse, das auf dem Arbeitsbereich ausgeführt wird, auf dem Sie UCX-Workflows ausführen, und das zum Rendern des vom Bewertungsworkflow generierten Berichts erforderlich ist.
Installieren von UCX
Verwenden Sie zum Installieren von UCX die Databricks CLI:
databricks labs install ucx
Sie werden aufgefordert, Folgendes auszuwählen:
Das Databricks-Konfigurationsprofil für den Arbeitsbereich, den Sie upgraden möchten. Die Konfigurationsdatei muss auch ein Konfigurationsprofil für das übergeordnete Databricks-Konto des Arbeitsbereichs enthalten.
Einen Namen für die Bestandsdatenbank, in der die Ausgabe der Migrationsworkflows gespeichert wird. Normalerweise ist es in Ordnung, den Standardwert auszuwählen.
ucxEin SQL-Warehouse zum Ausführen des Installationsprozesses.
Eine Liste der arbeitsbereichslokalen Gruppen, die Sie zu Kontogruppen migrieren möchten. Wenn Sie dafür die Standardeinstellung (
<ALL>) wählen, wird jede vorhandene Kontogruppe, deren Name mit einer arbeitsbereichslokalen Gruppe übereinstimmt, als Ersatz für diese arbeitsbereichslokale Gruppe behandelt und erbt alle ihre Arbeitsbereichsberechtigungen, wenn Sie den Gruppenmigrationsworkflow nach der Installation ausführen.Sie haben die Möglichkeit, die Zuordnung von Arbeitsbereichsgruppen zu Kontengruppen zu ändern, nachdem Sie das Installationsprogramm ausgeführt haben und bevor Sie die Gruppenmigration durchführen. Weitere Informationen finden Sie unter Lösun g von Gruppennamen-Konflikten im UCX-Repository.
Wenn Sie über einen externen Hive-Metastore verfügen, wie z. B. AWS Glue, haben Sie die Möglichkeit, eine Verbindung zu diesem herzustellen oder nicht. Weitere Informationen finden Sie unter Externe Hive-Metastore-Integration im databrickslabs/ucx-Repository.
Ob das generierte README-Notebook geöffnet werden soll.
Wenn die Installation abgeschlossen ist, werden ein README-Notebook, Dashboards, Datenbanken, Bibliotheken, Aufträge und andere Ressourcen in Ihrem Arbeitsbereich bereitgestellt.
Weitere Informationen finden Sie in den Installationshinweisen in der Readme-Datei des Projekts. Sie können UCX auch auf allen Arbeitsbereichen in Ihrem Databricks-Konto installieren.
Öffnen des README-Notebooks
Jede Installation erstellt ein README-Notebook, das eine detaillierte Beschreibung aller Workflows und Aufgaben mit Quicklinks zu Workflows und Dashboards bereitstellt. Weitere Informationen finden Sie unter Readme-Notebook.
Schritt 1. Ausführen des Bewertungsworkflows
Der Bewertungsworkflow bewertet die Kompatibilität von Gruppenidentitäten, Speicherorten, Speicheranmeldeinformationen, Zugriffskontrollen und Tabellen im aktuellen Arbeitsbereich mit Unity Catalog und liefert die notwendigen Informationen für die Planung der Migration zu Unity Catalog. Die Aufgaben im Beurteilungsworkflow können parallel oder nacheinander ausgeführt werden, je nach den festgelegten Abhängigkeiten. Nach Abschluss des Bewertungsworkflows wird ein Bewertungs-Dashboard mit den Ergebnissen und gemeinsamen Empfehlungen erstellt.
Die Ausgabe jeder Workflow-Aufgabe wird in Delta-Tabellen in dem $inventory_database-Schema gespeichert, das Sie bei der Installation angeben. Sie können diese Tabellen zur weiteren Analyse und Entscheidungsfindung mit Hilfe eines Bewertungsberichts verwenden. Sie können den Bewertungsworkflow mehrmals ausführen, um sicherzustellen, dass alle inkompatiblen Entitäten identifiziert und berücksichtigt werden, bevor Sie mit der Migration beginnen.
Sie können den Bewertungsworkflow über das von UCX generierte README-Notebook und die Azure Databricks-Benutzeroberfläche (Workflows > Aufträge > [UCX] Bewertung) auslösen oder den folgenden Databricks CLI-Befehl ausführen:
databricks labs ucx ensure-assessment-run
Ausführliche Anweisungen finden Sie unter Bewertungsworkflow.
Schritt 2. Ausführen des Gruppenmigrationsworkflows
Der Gruppenmigrationsworkflow aktualisiert arbeitsbereichslokale Gruppen zu Kontogruppen, um Unity Catalog zu unterstützen. Er stellt sicher, dass die entsprechenden Kontogruppen im Arbeitsbereich verfügbar sind und repliziert alle Berechtigungen. Außerdem werden alle unnötigen Gruppen und Berechtigungen aus dem Arbeitsbereich entfernt. Die Aufgaben im Gruppenmigrationsworkflow hängen von der Ausgabe des Bewertungsworkflows ab.
Die Ausgabe jeder Workflow-Aufgabe wird in Delta-Tabellen in dem $inventory_database-Schema gespeichert, das Sie bei der Installation angeben. Sie können diese Tabellen für weitere Analysen und Entscheidungen verwenden. Sie können den Gruppenmigrationsworkflow mehrmals ausführen, um sicherzustellen, dass alle Gruppen erfolgreich aktualisiert und alle erforderlichen Berechtigungen zugewiesen wurden.
Informationen zur Ausführung des Gruppenmigrationsworkflows finden Sie in Ihrem von UCX generierten README-Notebook und unter Gruppenmigrationsworkflow in der UCX-Readme.
Schritt 3. Ausführen des Tabellenmigrationsworkflows
Der Tabellenmigrationsworkflow aktualisiert Tabellen aus dem Hive-Metastore in den Unity Catalog-Metastore. Externe Tabellen im Hive-Metaspeicher werden im Unity-Katalog als externe Tabellen mithilfe von SYNC aktualisiert. Verwaltete Tabellen im Hive-Metastore, die im Arbeitsbereichsspeicher (auch bekannt als DBFS-Root) gespeichert sind, werden mit DEEP CLONE als verwaltete Tabellen im Unity Catalog aktualisiert.
Die von Hive verwalteten Tabellen müssen im Delta- oder Parquet-Format vorliegen, um aktualisiert zu werden. Externe Hive-Tabellen müssen in einem der unter Arbeiten mit externen Tabellen aufgeführten Datenformate vorliegen.
Ausführen der vorbereitenden Befehle
Die Tabellenmigration umfasst eine Reihe von vorbereitenden Aufgaben, die Sie ausführen, bevor Sie den Workflow für die Tabellenmigration starten. Sie führen diese Aufgaben mit den folgenden Databricks CLI-Befehlen aus:
- Der Befehl
create-table-mapping, mit dem eine CSV-Datei erstellt wird, die jeder zu aktualisierenden Hive-Tabelle einen Unity Catalog-Zielkatalog, ein Schema und eine Tabelle zuordnet. Sie sollten die Zuordnungsdatei überprüfen und aktualisieren, bevor Sie mit dem Migrationsworkflow fortfahren. - Der Befehl
create-uber-principal, der ein Dienstprinzipal mit schreibgeschütztem Zugriff auf den gesamten von den Tabellen in diesem Arbeitsbereich verwendeten Speicher erstellt. Die Computeressource für den Workflow-Auftrag verwendet dieses Prinzip, um die Tabellen im Arbeitsbereich zu aktualisieren. Entfernen Sie dieses Dienstprinzipal, wenn Sie mit dem Upgrade fertig sind. - (Optional) Der Befehl
principal-prefix-access, der die von den Hive-Tabellen im Arbeitsbereich verwendeten Speicherkonten und Speicherzugriffsberechtigungen identifiziert. - (Optional) Der Befehl
migrate-credentials, der Unity Catalog Speicherzugangsdaten aus den durchprincipal-prefix-accessidentifizierten Speicherzugangsdaten erstellt. - (Optional) Der Befehl
migration locations, mit dem externe Speicherorte von Unity Catalog aus den vom Bewertungsworkflow identifizierten Speicherorten erstellt werden, unter Verwendung der mitmigrate-credentialserstellten Speicheranmeldeinformationen. - (Optional) Der Befehl
create-catalogs-schemas, der Unity Catalog Kataloge und Schemata erstellt, die die aktualisierten Tabellen enthalten werden.
Ausführliche Informationen, einschließlich zusätzlicher Befehle und Optionen für die Tabellenmigration, finden Sie unter Befehle für die Tabellenmigration in der UCX-Readme-Datei.
Ausführen des Tabellenmigration
Nachdem Sie die vorbereitenden Aufgaben ausgeführt haben, können Sie den Tabellenmigrationsworkflow aus dem von UCX generierten README-Notizbuch oder aus Aufträgen und Pipelines in der Arbeitsbereichsbenutzeroberfläche ausführen.
Die Ausgabe jeder Workflow-Aufgabe wird in Delta-Tabellen in dem $inventory_database-Schema gespeichert, das Sie bei der Installation angeben. Sie können diese Tabellen für weitere Analysen und Entscheidungen verwenden. Möglicherweise müssen Sie den Tabellenmigrationsworkflow mehrmals ausführen, um sicherzustellen, dass alle Tabellen erfolgreich aktualisiert wurden.
Vollständige Anweisungen zur Tabellenmigration finden Sie in Ihrem von UCX generierten README-Notizbuch und den Tabellenmigrationsworkflows in der UCX-Infodatei.
Weitere Tools
UCX umfasst auch:
Hilfsprogramme zum Aktivieren des Hive-Metastore-Partnerverbunds, dem Azure Databricks-Integrationstool, mit dem Unity-Katalog Tabellen steuern kann, die in einem Hive-Metaspeicher registriert sind:
enable-hms-federationcreate-federated-catalog
Hive-Metastore-Föderation erleichtert die Migration, indem Sie Workloads sowohl auf Ihrem Legacy-Hive-Metastore als auch auf dessen Spiegelbild im Unity-Katalog ausführen können, was den Übergang zum Unity-Katalog vereinfacht. Weitere Informationen zur Verwendung des Hive-Metastore-Partnerverbunds in einem Migrationsszenario finden Sie unter How do you use Hive metastore federation during migration to Unity Catalog?.
Debuggen von Tools und anderen Hilfsprogrammen, die Ihnen bei der Migration helfen sollen.
Weitere Informationen finden Sie in Der UCX-generierten README-Notizbuch und in der UCX-Projektdokumentation.
Upgrade Ihrer UCX-Installation
Das UCX-Projekt wird regelmäßig aktualisiert. So aktualisieren Sie Ihre UCX-Installation auf die neueste Version:
Vergewissern Sie sich, dass UCX installiert ist.
databricks labs installed Name Description Version ucx Unity Catalog Migration Toolkit (UCX) 0.20.0Ausführen des Upgrades:
databricks labs upgrade ucx
Hier erhalten Sie Hilfe
Hilfe zum UCX CLI erhalten Sie, indem Sie folgenden Befehl ausführen:
databricks labs ucx --help
Hilfe zu einem bestimmten UCX-Befehl erhalten Sie, indem Sie folgenden Befehl ausführen:
databricks labs ucx <command> --help
So beheben Sie Probleme:
- Führen Sie
--debugmit einem beliebigen Befehl aus, um Debugprotokolle zu aktivieren. - Weitere Details finden Sie im UCX-Handbuch zur Problembehandlung .
Um ein Problem zu melden oder ein Feature anzufordern, erstellen Sie ein GitHub-Issue.
UCX-Versionshinweise
Weitere Informationen finden Sie unter changelog im UCX GitHub-Repository.