Bemærk
Adgang til denne side kræver godkendelse. Du kan prøve at logge på eller ændre mapper.
Adgang til denne side kræver godkendelse. Du kan prøve at ændre mapper.
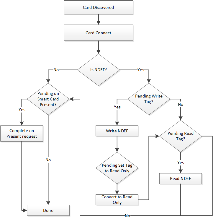
Because the Smart Card is sharing the driver with NFP, when a smart card approaches, NDEF processing takes priority so that we give a chance for the higher level services to work on the NDEF message type before an application can communicate with the card.
