Report Definition Chart Overview Diagram
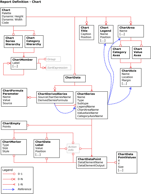
The following diagram shows the relationships of some of the chart elements in the Report Definition Language (RDL).
.gif)
Denne browser understøttes ikke længere.
Opgrader til Microsoft Edge for at drage fordel af de nyeste funktioner, sikkerhedsopdateringer og teknisk support.
Bemærk
Adgang til denne side kræver godkendelse. Du kan prøve at logge på eller ændre mapper.
Adgang til denne side kræver godkendelse. Du kan prøve at ændre mapper.
The following diagram shows the relationships of some of the chart elements in the Report Definition Language (RDL).
.gif)