Godkendelsessikkerhedsarkitektur i testprogrammet (frarådes)

Note

Testprogrammet frarådes og fjernes i en fremtidig version. Brug Power Platform Playwright-eksempler til funktioner til testautomatisering i Power Platform og Dynamics 365-tjenester.

I dette tekniske dokument beskrives sikkerhedsarkitekturen for godkendelsesmekanismerne i Power Apps Test Engine. Du kan finde brugerfokuseret vejledning til valg og konfiguration af godkendelsesmetoder i Godkendelsesvejledning.

Oversigt over godkendelsesmetoder

Testprogrammet understøtter to primære godkendelsesmetoder:

  • Godkendelse af lagringstilstand - Baseret på vedvarende browsercookies og lagringstilstand
  • Certifikatbaseret godkendelse - baseret på X.509-certifikater og Dataverse integration

Begge metoder er designet til at understøtte moderne sikkerhedskrav, herunder multifaktorgodkendelse (MFA) og politikker for betinget adgang.

Arkitektur til godkendelse af lagertilstand

Godkendelsesmetoden for lagringstilstand bruger Playwrights browserkontekststyring til sikker lagring og genbrug af godkendelsestokens.

Oversigt over godkendelsesflow i testprogrammet

implementering af Windows databeskyttelse

Implementeringen af den lokale lagertilstand bruger DPAPI (Windows Data Protection API) til sikker lagring:

Oversigt over godkendelse ved hjælp af lokal Windows Data Protection API (DPAPI)

Sikkerhedsovervejelser

Sikkerhedsarkitekturen for lagertilstand indeholder:

  • Beskyttelse af inaktive godkendelsestokens ved hjælp af DPAPI-kryptering
  • Understøttelse af Microsoft Entra MFA og politikker for betinget adgang
  • Isolering af sandkasse gennem Playwrights browserkontekster
  • Overholdelse af politikker for Microsoft Entra sessionslevetid

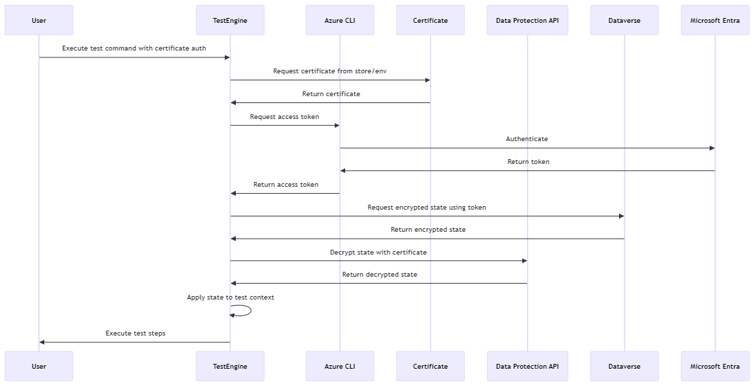
Certifikatbaseret godkendelsesarkitektur

Certifikatbaseret godkendelse integreres med Dataverse og bruger X.509-certifikater for at forbedre sikkerheden og krypteringen af de inaktive oplysninger.

Oversigt over godkendelse ved hjælp af Dataverse

Dataverse lagringsimplementering

Implementeringen Dataverse bruger et brugerdefineret XML-lager til sikker lagring af beskyttelsesnøgler:

Oversigt over Dataverse opbevaring af værdier

Krypteringsteknologi

I følgende afsnit beskrives de krypteringsalgoritmer og nøglestyringsmetoder, der bruges af Test Engine til at beskytte godkendelsesdata i hvile og under overførsel.

AES-256-CBC + HMACSHA256

Som standard krypteres dataværdier med en kombination af AES-256-CBC og HMACSHA256:

Oversigt over Dataverse kryptering ved hjælp af ASP.Net Data Protection API

Denne tilgang giver:

  1. Fortrolighed gennem AES-256 kryptering
  2. Integritet gennem HMAC-verifikation
  3. Godkendelse af datakilden

Integration af API-grænseflader til databeskyttelse

Testmotoren integreres med ASP.NET Cores databeskyttelses-API til nøglestyring og kryptering:

Oversigt over brug af Dataverse databeskyttelses-API

Implementering af brugerdefineret XML-lager

Testprogrammet implementerer et brugerdefineret IXmlRepository til Dataverse integration:

Oversigt over brugerdefineret XML-udbyder af databeskyttelses-API

Betinget adgang og MFA-kompatibilitet

Test Engines godkendelsesarkitektur er designet til at fungere problemfrit med politikker for Microsoft Entra betinget adgang:

Oversigt over politik for betinget adgang og multifaktorgodkendelse

Avancerede sikkerhedsovervejelser

I følgende afsnit fremhæves andre sikkerhedsfunktioner og integrationer, der forbedrer beskyttelsen af godkendelsesdata og understøtter sikre handlinger i virksomhedsmiljøer.

Dataverse Integration af sikkerhedsmodel

Test Engine bruger Dataverse den robuste sikkerhedsmodel:

  • Sikkerhed på postniveau – Styrer adgangen til lagrede godkendelsesdata
  • Delingsmodel – Muliggør sikker deling af testgodkendelseskontekster
  • Revision - Sporer adgang til følsomme godkendelsesdata
  • Sikkerhed på kolonneniveau - Giver detaljeret beskyttelse af følsomme felter

Administration af Azure CLI-token

Til Dataverse godkendelse henter testprogrammet adgangstokens på en sikker måde:

Oversigt over godkendelse baseret på Azure-kommandolinje (CLI)

Bedste praksis for sikkerhed

Når du implementerer godkendelse af testprogram, skal du overveje disse bedste fremgangsmåder for sikkerhed:

  • Adgang med mindst rettigheder – Giv minimalt nødvendige tilladelser til testkonti
  • Regelmæssig certifikatrotation - Opdater certifikater med jævne mellemrum
  • Sikre CI/CD-variabler – Beskyt pipelinevariabler, der indeholder følsomme data
  • Overvåg adgang – Overvåg adgang til godkendelsesressourcer
  • Miljøisolering – Brug separate miljøer til test

Fremtidige sikkerhedsforbedringer

Potentielle fremtidige forbedringer af sikkerhedsarkitekturen for godkendelse omfatter:

  • Integration med Azure Key Vault for forbedret administration af hemmeligheder
  • Understøttelse af administrerede identiteter i Azure-miljøer
  • Forbedrede funktioner til logføring og sikkerhedsovervågning
  • Flere udbydere af beskyttelse til scenarier på tværs af platforme

Databeskyttelse i ASP.NET Core
Windows API til databeskyttelse
Microsoft Entra godkendelse
Dataverse Sikkerhedsmodel
X.509-certifikatbaseret godkendelse